Suppr超能文献

多形性皮肤肉瘤的蛋白质组学分析揭示了其成纤维细胞起源和独特的免疫逃逸机制。

Proteomic analysis of pleomorphic dermal sarcoma reveals a fibroblastic cell of origin and distinct immune evasion mechanisms.

机构信息

Department of Hematology and Stem Cell Transplantation, University Duisburg-Essen, University Hospital Essen, Hufelandstraße 55, 45147, Essen, Germany.

West German Cancer Center Network, Partner Site Essen, Essen, Germany.

出版信息

Sci Rep. 2024 May 31;14(1):12516. doi: 10.1038/s41598-024-62927-x.

Abstract

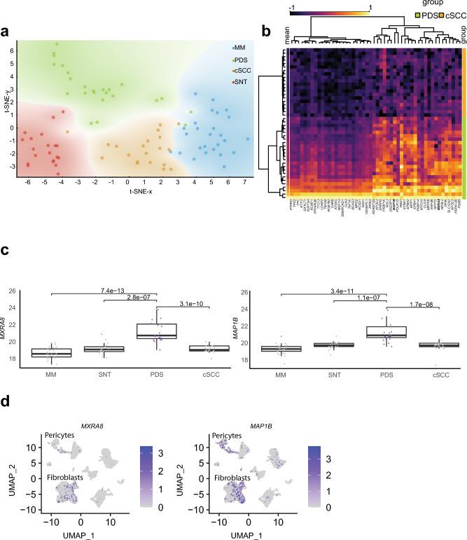
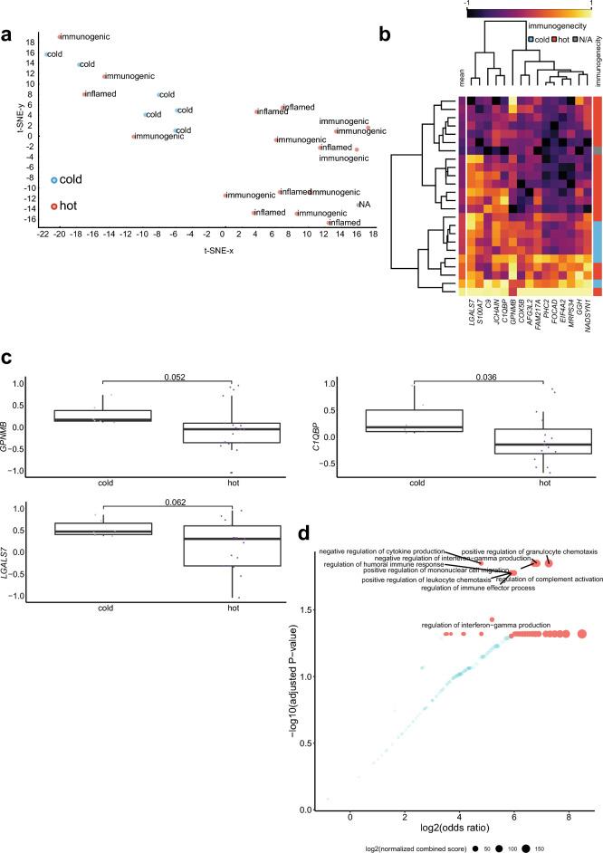
Pleomorphic dermal sarcomas are infrequent neoplastic skin tumors, manifesting in regions of the skin exposed to ultraviolet radiation. Diagnosing the entity can be challenging and therapeutic options are limited. We analyzed 20 samples of normal healthy skin tissue (SNT), 27 malignant melanomas (MM), 20 cutaneous squamous cell carcinomas (cSCC), and 24 pleomorphic dermal sarcomas (PDS) using mass spectrometry. We explored a potential cell of origin in PDS and validated our findings using publicly available single-cell sequencing data. By correlating tumor purity (TP), inferred by both RNA- and DNA-sequencing, to protein abundance, we found that fibroblasts shared most of the proteins correlating to TP. This observation could also be made using publicly available SNT single cell sequencing data. Moreover, we studied relevant pathways of receptor/ligand (R/L) interactions. Analysis of R/L interactions revealed distinct pathways in cSCC, MM and PDS, with a prominent role of PDGFRB-PDGFD R/L interactions and upregulation of PI3K/AKT signaling pathway. By studying differentially expressed proteins between cSCC and PDS, markers such as MAP1B could differentiate between these two entities. To this end, we studied proteins associated with immunosuppression in PDS, uncovering that immunologically cold PDS cases shared a "negative regulation of interferon-gamma signaling" according to overrepresentation analysis.

摘要

多形性皮肤肉瘤是一种罕见的皮肤肿瘤,发生于暴露于紫外线辐射的皮肤区域。诊断该疾病具有挑战性,且治疗选择有限。我们使用质谱法分析了 20 例正常健康皮肤组织 (SNT)、27 例恶性黑色素瘤 (MM)、20 例皮肤鳞状细胞癌 (cSCC) 和 24 例多形性皮肤肉瘤 (PDS)。我们探讨了 PDS 的潜在起源细胞,并使用公开的单细胞测序数据验证了我们的发现。通过将 RNA 和 DNA 测序推断的肿瘤纯度 (TP) 与蛋白质丰度相关联,我们发现成纤维细胞共享与 TP 相关的大多数蛋白质。使用公开的 SNT 单细胞测序数据也可以观察到这种情况。此外,我们研究了受体/配体 (R/L) 相互作用的相关途径。R/L 相互作用分析显示 cSCC、MM 和 PDS 中有独特的途径,PDGFRB-PDGFD R/L 相互作用和 PI3K/AKT 信号通路的上调起重要作用。通过研究 cSCC 和 PDS 之间差异表达的蛋白质,MAP1B 等标志物可将这两种实体区分开来。为此,我们研究了 PDS 中与免疫抑制相关的蛋白质,根据过度表达分析发现免疫抑制性冷 PDS 病例具有“干扰素-γ信号的负调节”。

https://cdn.ncbi.nlm.nih.gov/pmc/blobs/6226/11143252/2e8450d7b98d/41598_2024_62927_Fig1_HTML.jpg

文献AI研究员

20分钟写一篇综述,助力文献阅读效率提升50倍。

立即体验

用中文搜PubMed

大模型驱动的PubMed中文搜索引擎

马上搜索

文档翻译

学术文献翻译模型,支持多种主流文档格式。

立即体验