Suppr超能文献

衍生的外膜囊泡通过调节 CXCL10 和 CD8 T 细胞增强抗肿瘤免疫对结肠肿瘤的作用。

-Derived Outer Membrane Vesicles Enhance Antitumor Immunity Against Colon Tumors by Modulating CXCL10 and CD8 T Cells.

机构信息

School of Pharmaceutical Sciences, Guangzhou University of Chinese Medicine, Guangzhou, Guangdong Province, People's Republic of China.

Science and Technology Innovation Center, Guangzhou University of Chinese Medicine, Guangzhou, Guangdong Province, People's Republic of China.

出版信息

Drug Des Devel Ther. 2024 May 28;18:1833-1853. doi: 10.2147/DDDT.S457338. eCollection 2024.

Abstract

PURPOSE

Given the potent immunostimulatory effects of bacterial outer membrane vesicles (OMVs) and the significant anti-colon tumor properties of (), this study aimed to elucidate the role and potential mechanisms of -derived OMVs (-OMVs) against colon cancer.

METHODS

This study isolated and purified -OMVs from cultures and assessed their characteristics. The effects of -OMVs on CT26 cell uptake, proliferation, and invasion were investigated in vitro. In vivo, a CT26 colon tumor model was used to investigate the anti-colon tumor effects and underlying mechanisms of -OMVs. Finally, we evaluated the biosafety of -OMVs.

RESULTS

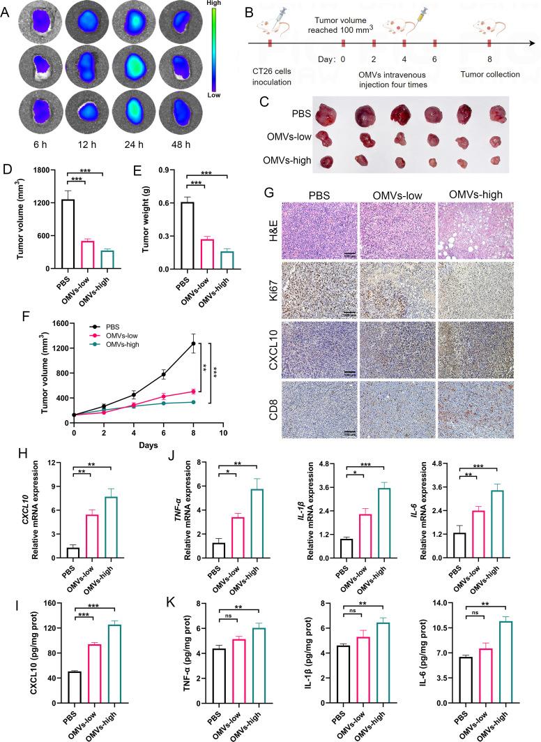
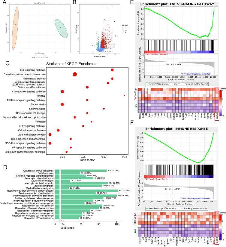
Purified -OMVs had a uniform cup-shaped structure with an average size of 165.5 nm and a zeta potential of approximately -9.56 mV, and their proteins were associated with pathways related to immunity and apoptosis. In vitro experiments demonstrated that CT26 cells internalized the -OMVs, resulting in a significant decrease in their proliferation and invasion abilities. Further in vivo studies confirmed the accumulation of -OMVs in tumor tissues, which significantly inhibited the growth of colon tumors. Mechanistically, -OMVs increased the expression of CXCL10, promoting infiltration of CD8 T cells into tumor tissues and expression of pro-inflammatory factors TNF-α, IL-1β, and IL-6. Notably, -OMVs demonstrated a high level of biosafety.

CONCLUSION

This paper elucidates that -OMVs can exert significant anti-colon tumor effects by upregulating the expression of the chemokine CXCL10, thereby increasing the infiltration of CD8 T cells into tumors and enhancing antitumor immune responses. This suggests that -OMVs may be developed as a novel nanoscale potent immunostimulant with great potential for application in tumor immunotherapy. As well as developed as a novel nano-delivery carrier for combination with other antitumor drugs.

摘要

目的

鉴于细菌外膜囊泡(OMVs)具有强大的免疫刺激作用,而 () 对结肠癌具有显著的抗肿瘤特性,本研究旨在阐明 () 衍生的 OMVs (-OMVs) 对抗结肠癌的作用和潜在机制。

方法

本研究从 培养物中分离和纯化 -OMVs,并评估其特性。在体外研究了 -OMVs 对 CT26 细胞摄取、增殖和侵袭的影响。在体内,使用 CT26 结肠肿瘤模型研究 -OMVs 的抗结肠肿瘤作用及其潜在机制。最后,我们评估了 -OMVs 的生物安全性。

结果

纯化的 -OMVs 具有均匀的杯状结构,平均尺寸为 165.5nm,zeta 电位约为-9.56mV,其蛋白与免疫和凋亡相关途径有关。体外实验表明,CT26 细胞内化了 -OMVs,导致其增殖和侵袭能力显著下降。进一步的体内研究证实 -OMVs 在肿瘤组织中积累,显著抑制了结肠肿瘤的生长。在机制上,-OMVs 增加了趋化因子 CXCL10 的表达,促进 CD8 T 细胞浸润到肿瘤组织中,并表达促炎因子 TNF-α、IL-1β 和 IL-6。值得注意的是,-OMVs 表现出很高的生物安全性。

结论

本文阐明了 -OMVs 通过上调趋化因子 CXCL10 的表达发挥显著的抗结肠癌作用,从而增加 CD8 T 细胞浸润到肿瘤中,并增强抗肿瘤免疫反应。这表明 -OMVs 可能被开发为一种新型的纳米级强效免疫刺激物,具有在肿瘤免疫治疗中应用的巨大潜力。以及开发为与其他抗肿瘤药物联合使用的新型纳米递药载体。

https://cdn.ncbi.nlm.nih.gov/pmc/blobs/bd3b/11144014/cf5f7d231e6b/DDDT-18-1833-g0001.jpg

文献AI研究员

20分钟写一篇综述,助力文献阅读效率提升50倍。

立即体验

用中文搜PubMed

大模型驱动的PubMed中文搜索引擎

马上搜索

文档翻译

学术文献翻译模型,支持多种主流文档格式。

立即体验