Suppr超能文献

默克尔细胞多瘤病毒 MjHKU4r-CoV-1 的受体识别和广泛宿主嗜性的分子基础。

Molecular basis for receptor recognition and broad host tropism for merbecovirus MjHKU4r-CoV-1.

机构信息

CAS Key Laboratory of Pathogen Microbiology and Immunology, Institute of Microbiology, Chinese Academy of Sciences, Beijing, 100101, China.

College of Veterinary Medicine, Shanxi Agricultural University, Jinzhong, 030801, China.

出版信息

EMBO Rep. 2024 Jul;25(7):3116-3136. doi: 10.1038/s44319-024-00169-8. Epub 2024 Jun 14.

Abstract

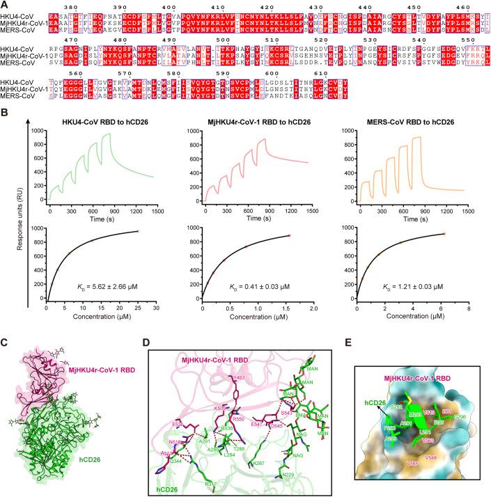
A novel pangolin-origin MERS-like coronavirus (CoV), MjHKU4r-CoV-1, was recently identified. It is closely related to bat HKU4-CoV, and is infectious in human organs and transgenic mice. MjHKU4r-CoV-1 uses the dipeptidyl peptidase 4 (DPP4 or CD26) receptor for virus entry and has a broad host tropism. However, the molecular mechanism of its receptor binding and determinants of host range are not yet clear. Herein, we determine the structure of the MjHKU4r-CoV-1 spike (S) protein receptor-binding domain (RBD) complexed with human CD26 (hCD26) to reveal the basis for its receptor binding. Measuring binding capacity toward multiple animal receptors for MjHKU4r-CoV-1, mutagenesis analyses, and homology modeling highlight that residue sites 291, 292, 294, 295, 336, and 344 of CD26 are the crucial host range determinants for MjHKU4r-CoV-1. These results broaden our understanding of this potentially high-risk virus and will help us prepare for possible outbreaks in the future.

摘要

一种新型穿山甲起源的中东呼吸综合征样冠状病毒(CoV),MjHKU4r-CoV-1,最近被鉴定出来。它与蝙蝠 HKU4-CoV 密切相关,可在人体器官和转基因小鼠中感染。MjHKU4r-CoV-1 使用二肽基肽酶 4(DPP4 或 CD26)受体进行病毒进入,具有广泛的宿主嗜性。然而,其受体结合的分子机制和宿主范围决定因素尚不清楚。在此,我们确定了 MjHKU4r-CoV-1 刺突(S)蛋白受体结合域(RBD)与人 CD26(hCD26)复合物的结构,以揭示其受体结合的基础。通过测量 MjHKU4r-CoV-1 对多种动物受体的结合能力、突变分析和同源建模,突出了 CD26 上的残基 291、292、294、295、336 和 344 是 MjHKU4r-CoV-1 的关键宿主范围决定因素。这些结果拓宽了我们对这种潜在高风险病毒的认识,并将有助于我们为未来可能的爆发做好准备。

https://cdn.ncbi.nlm.nih.gov/pmc/blobs/a697/11239678/a40f4b4c1e88/44319_2024_169_Fig1_HTML.jpg

文献AI研究员

20分钟写一篇综述,助力文献阅读效率提升50倍。

立即体验

用中文搜PubMed

大模型驱动的PubMed中文搜索引擎

马上搜索

文档翻译

学术文献翻译模型,支持多种主流文档格式。

立即体验