Suppr超能文献

致敏肿瘤免疫治疗:免疫原性细胞死亡诱导纳米系统。

Sensitize Tumor Immunotherapy: Immunogenic Cell Death Inducing Nanosystems.

机构信息

School of Chinese Materia Medica, Guangdong Pharmaceutical University, Guangzhou, People's Republic of China.

Guangdong Provincial Key Laboratory of Molecular Target & Clinical Pharmacology, the NMPA and State Key Laboratory of Respiratory Disease, School of Pharmaceutical Sciences and the Fifth Affiliated Hospital, Guangzhou Medical University, Guangzhou, People's Republic of China.

出版信息

Int J Nanomedicine. 2024 Jun 13;19:5895-5930. doi: 10.2147/IJN.S457782. eCollection 2024.

Abstract

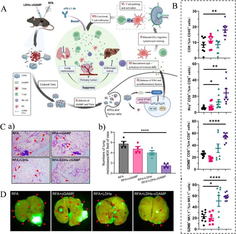
Low immunogenicity of tumors poses a challenge in the development of effective tumor immunotherapy. However, emerging evidence suggests that certain therapeutic approaches, such as chemotherapy, radiotherapy, and phototherapy, can induce varying degrees of immunogenic cell death (ICD). This ICD phenomenon leads to the release of tumor antigens and the maturation of dendritic cells (DCs), thereby enhancing tumor immunogenicity and promoting immune responses. However, the use of a single conventional ICD inducer often fails to achieve in situ tumor ablation and establish long-term anti-tumor immune responses. Furthermore, the induction of ICD induction varies among different approaches, and the distribution of the therapeutic agent within the body influences the level of ICD and the occurrence of toxic side effects. To address these challenges and further boost tumor immunity, researchers have explored nanosystems as inducers of ICD in combination with tumor immunotherapy. This review examines the mechanisms of ICD and different induction methods, with a specific focus on the relationship between ICD and tumor immunity. The aim is to explore the research advancements utilizing various nanomaterials to enhance the body's anti-tumor effects by inducing ICD. This paper aims to contribute to the development and clinical application of nanomaterial-based ICD inducers in the field of cancer immunotherapy by providing important theoretical guidance and practical references.

摘要

肿瘤的低免疫原性给有效的肿瘤免疫治疗带来了挑战。然而,新出现的证据表明,某些治疗方法,如化疗、放疗和光疗,可以诱导不同程度的免疫原性细胞死亡(ICD)。这种 ICD 现象导致肿瘤抗原的释放和树突状细胞(DC)的成熟,从而增强肿瘤的免疫原性并促进免疫反应。然而,单一的常规 ICD 诱导剂的使用往往无法实现原位肿瘤消融并建立长期的抗肿瘤免疫反应。此外,不同方法诱导 ICD 的程度不同,并且治疗剂在体内的分布会影响 ICD 的水平和毒性副作用的发生。为了解决这些挑战并进一步增强肿瘤免疫,研究人员已经探索了将纳米系统作为 ICD 诱导剂与肿瘤免疫治疗相结合的方法。本综述探讨了 ICD 的机制和不同的诱导方法,特别关注 ICD 与肿瘤免疫之间的关系。目的是通过诱导 ICD 利用各种纳米材料来增强机体的抗肿瘤作用的研究进展。本文旨在为癌症免疫治疗领域中基于纳米材料的 ICD 诱导剂的发展和临床应用提供重要的理论指导和实践参考。

https://cdn.ncbi.nlm.nih.gov/pmc/blobs/cd5b/11184231/7578fdbd4f3d/IJN-19-5895-g0001.jpg

文献AI研究员

20分钟写一篇综述,助力文献阅读效率提升50倍。

立即体验

用中文搜PubMed

大模型驱动的PubMed中文搜索引擎

马上搜索

文档翻译

学术文献翻译模型,支持多种主流文档格式。

立即体验