Suppr超能文献

达沙替尼促进肌肉分化并破坏正常的肌肉再生。

Dasatinib promotes muscle differentiation and disrupts normal muscle regeneration.

机构信息

Laboratory of Veterinary Pharmacology, Department of Veterinary Medical Sciences, Graduate School of Agriculture and Life Sciences, Tokyo University, 1-1-1 Yayoi, Bunkyo-ku, Tokyo, 113-8657, Japan.

Laboratory of Veterinary Pharmacology, School of Veterinary Medicine, Azabu University, 1-17-71, Fuchinobe, Chuo-ku, Sagamihara, Kanagawa, 252-5201, Japan.

出版信息

Int J Med Sci. 2024 May 27;21(8):1461-1471. doi: 10.7150/ijms.94938. eCollection 2024.

Abstract

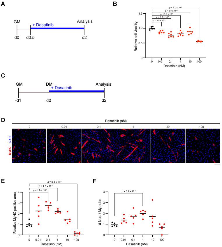
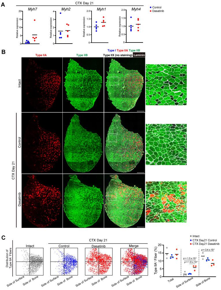
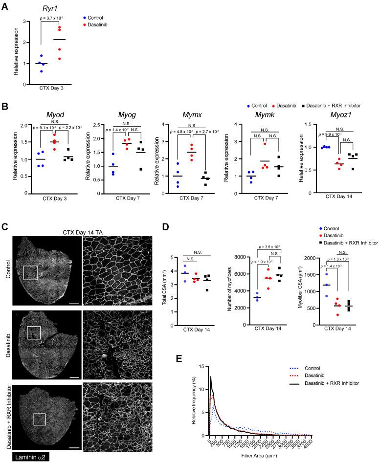
Dasatinib is one of the second-generation tyrosine kinase inhibitors used to treat chronic myeloid leukemia and has a broad target spectrum, including KIT, PDGFR, and SRC family kinases. Due to its broad drug spectrum, dasatinib has been reported at the basic research level to improve athletic performance by eliminating senescent cell removal and to have an effect on muscle diseases such as Duchenne muscular dystrophy, but its effect on myoblasts has not been investigated. In this study, we evaluated the effects of dasatinib on skeletal muscle both under normal conditions and in the regenerating state. Dasatinib suppressed the proliferation and promoted the fusion of C2C12 myoblasts. During muscle regeneration, dasatinib increased the gene expressions of myogenic-related genes (, , and ), and caused abnormally thin muscle fibers on the CTX-induced muscle injury mouse model. From these results, dasatinib changes the closely regulated gene expression pattern of myogenic regulatory factors during muscle differentiation and disrupts normal muscle regeneration. Our data suggest that when using dasatinib, its effects on skeletal muscle should be considered, particularly at regenerating stages.

摘要

达沙替尼是一种第二代酪氨酸激酶抑制剂,用于治疗慢性髓性白血病,具有广泛的靶标谱,包括 KIT、PDGFR 和 SRC 家族激酶。由于其广泛的药物谱,达沙替尼在基础研究水平上被报道可以通过消除衰老细胞清除来提高运动表现,并对杜氏肌营养不良等肌肉疾病有影响,但它对成肌细胞的影响尚未得到研究。在这项研究中,我们评估了达沙替尼在正常状态和再生状态下对骨骼肌的影响。达沙替尼抑制增殖并促进 C2C12 成肌细胞的融合。在肌肉再生过程中,达沙替尼增加了肌源性相关基因(、和)的基因表达,并在 CTX 诱导的肌肉损伤小鼠模型中导致肌肉纤维异常变细。从这些结果可以看出,达沙替尼改变了肌肉分化过程中成肌调节因子的密切调控基因表达模式,并破坏了正常的肌肉再生。我们的数据表明,在使用达沙替尼时,应考虑其对骨骼肌的影响,特别是在再生阶段。

https://cdn.ncbi.nlm.nih.gov/pmc/blobs/cec8/11186431/cd4a75110990/ijmsv21p1461g001.jpg

文献AI研究员

20分钟写一篇综述,助力文献阅读效率提升50倍。

立即体验

用中文搜PubMed

大模型驱动的PubMed中文搜索引擎

马上搜索

文档翻译

学术文献翻译模型,支持多种主流文档格式。

立即体验