Suppr超能文献

TRIM26 通过 NDP52 介导的 MAVS 自噬降解促进 PRV 感染。

TRIM26 facilitates PRV infection through NDP52-mediated autophagic degradation of MAVS.

机构信息

School of Biotechnology, Jiangsu University of Science and Technology, Zhenjiang, 212018, Jiangsu, China.

College of Veterinary Medicine, Shanxi Agricultural University, Jinzhong, 030801, China.

出版信息

Vet Res. 2024 Jul 4;55(1):84. doi: 10.1186/s13567-024-01336-4.

Abstract

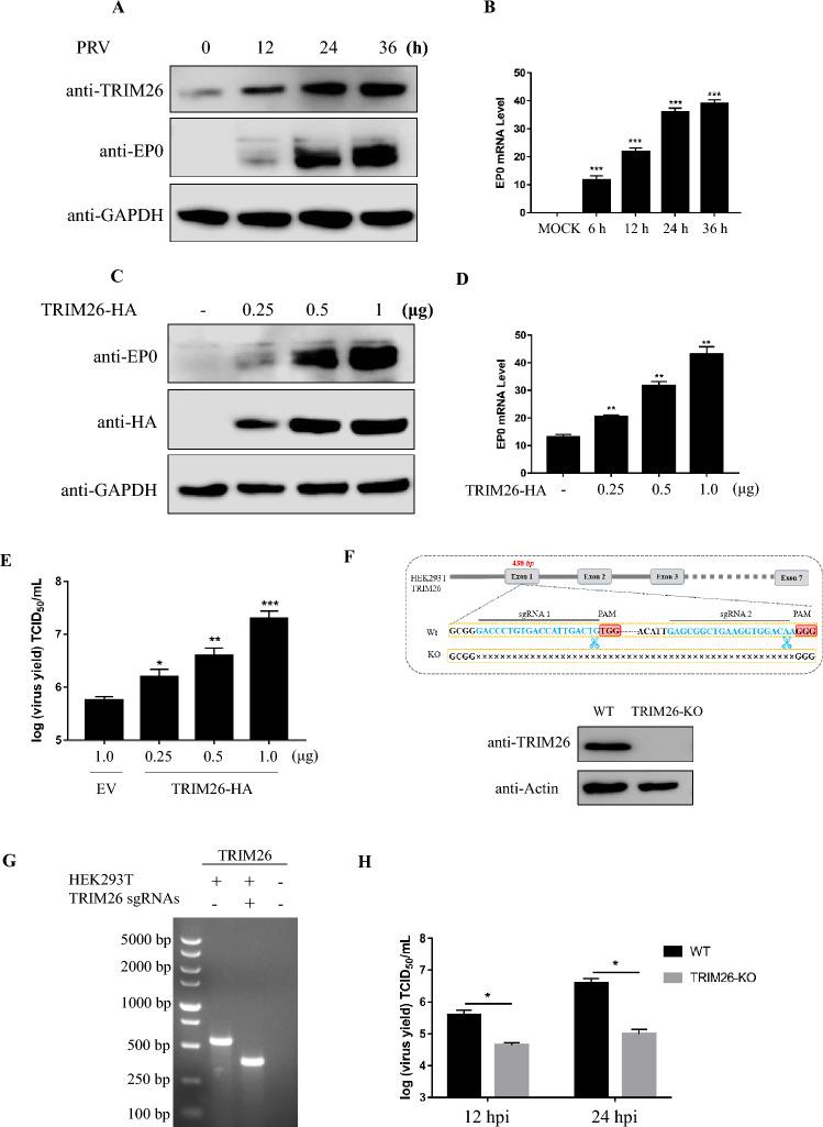
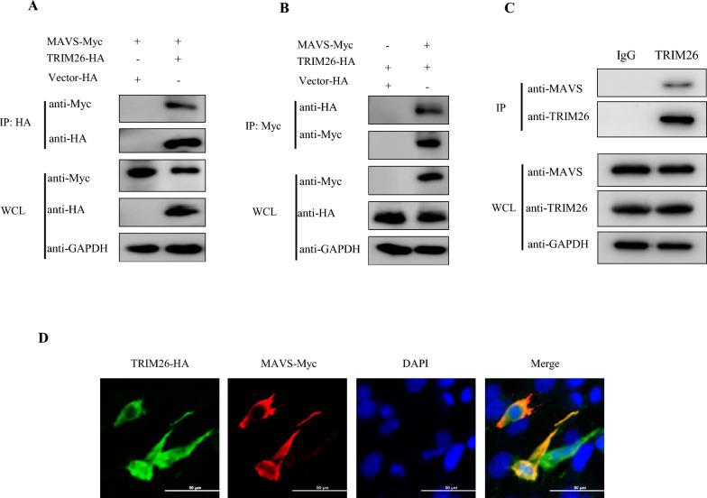
Pseudorabies virus (PRV) has evolved multiple strategies to evade host antiviral responses to benefit virus replication and establish persistent infection. Recently, tripartite motif 26 (TRIM26), a TRIM family protein, has been shown to be involved in a broad range of biological processes involved in innate immunity, especially in regulating viral infection. Herein, we found that the expression of TRIM26 was significantly induced after PRV infection. Surprisingly, the overexpression of TRIM26 promoted PRV production, while the depletion of this protein inhibited virus replication, suggesting that TRIM26 could positively regulate PRV infection. Further analysis revealed that TRIM26 negatively regulates the innate immune response by targeting the RIG-I-triggered type I interferon signalling pathway. TRIM26 was physically associated with MAVS independent of viral infection and reduced MAVS expression. Mechanistically, we found that NDP52 interacted with both TRIM26 and MAVS and that TRIM26-induced MAVS degradation was almost entirely blocked in NDP52-knockdown cells, demonstrating that TRIM26 degrades MAVS through NDP52-mediated selective autophagy. Our results reveal a novel mechanism by which PRV escapes host antiviral innate immunity and provide insights into the crosstalk among virus infection, autophagy, and the innate immune response.

摘要

伪狂犬病毒 (PRV) 已经进化出多种策略来逃避宿主抗病毒反应,以利于病毒复制并建立持续感染。最近,三结构域蛋白 26(TRIM26),一种 TRIM 家族蛋白,已被证明参与了广泛的涉及先天免疫的生物学过程,特别是在调节病毒感染方面。在此,我们发现 PRV 感染后 TRIM26 的表达明显被诱导。令人惊讶的是,TRIM26 的过表达促进了 PRV 的产生,而该蛋白的耗竭抑制了病毒复制,表明 TRIM26 可以正向调节 PRV 感染。进一步分析表明,TRIM26 通过靶向 RIG-I 触发的 I 型干扰素信号通路来负调控先天免疫反应。TRIM26 在不依赖病毒感染的情况下与 MAVS 发生物理关联,并降低 MAVS 的表达。在机制上,我们发现 NDP52 与 TRIM26 和 MAVS 相互作用,并且在 NDP52 敲低细胞中,TRIM26 诱导的 MAVS 降解几乎完全被阻断,表明 TRIM26 通过 NDP52 介导的选择性自噬降解 MAVS。我们的研究结果揭示了 PRV 逃避宿主抗病毒先天免疫的新机制,并深入了解了病毒感染、自噬和先天免疫反应之间的串扰。

https://cdn.ncbi.nlm.nih.gov/pmc/blobs/7200/11225307/235a8f42735e/13567_2024_1336_Fig1_HTML.jpg

文献AI研究员

20分钟写一篇综述,助力文献阅读效率提升50倍。

立即体验

用中文搜PubMed

大模型驱动的PubMed中文搜索引擎

马上搜索

文档翻译

学术文献翻译模型,支持多种主流文档格式。

立即体验