Suppr超能文献

NSUN 酶的底物多样性及 5-甲基胞嘧啶与 mRNA 翻译和周转的联系。

Substrate diversity of NSUN enzymes and links of 5-methylcytosine to mRNA translation and turnover.

机构信息

https://ror.org/019wvm592 Shine-Dalgarno Centre for RNA Innovation, Division of Genome Science and Cancer, John Curtin School of Medical Research, Australian National University, Canberra, Australia.

Shanghai Institute of Nutrition and Health, University of Chinese Academy of Sciences, Chinese Academy of Sciences, Shanghai, China.

出版信息

Life Sci Alliance. 2024 Jul 10;7(9). doi: 10.26508/lsa.202402613. Print 2024 Sep.

Abstract

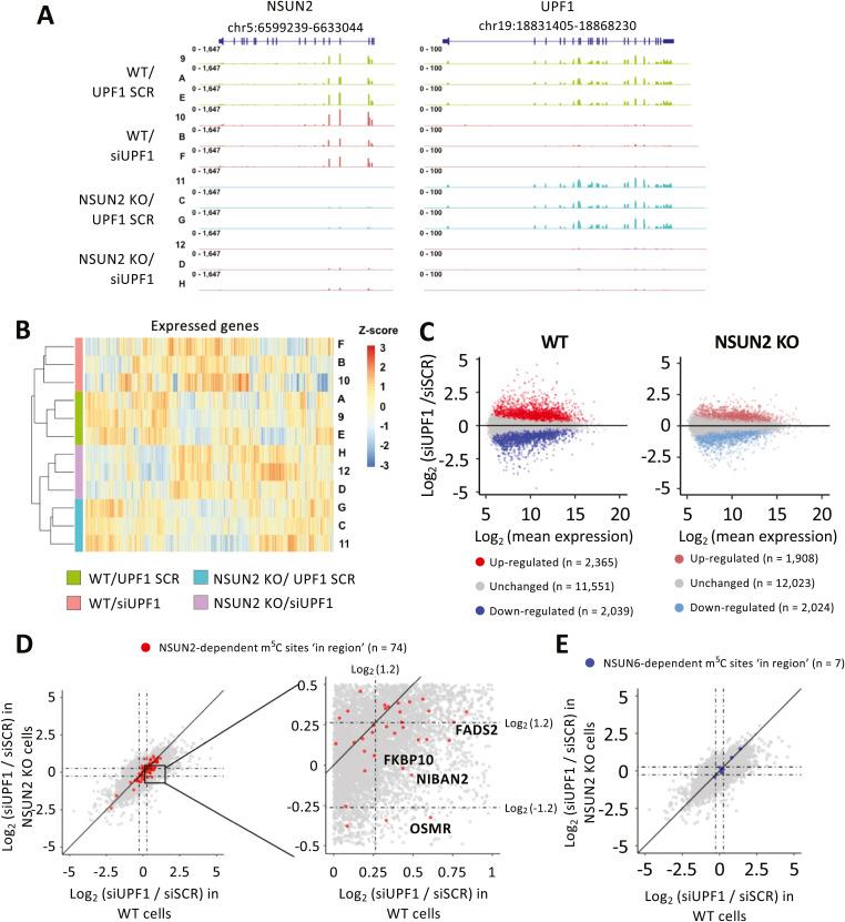
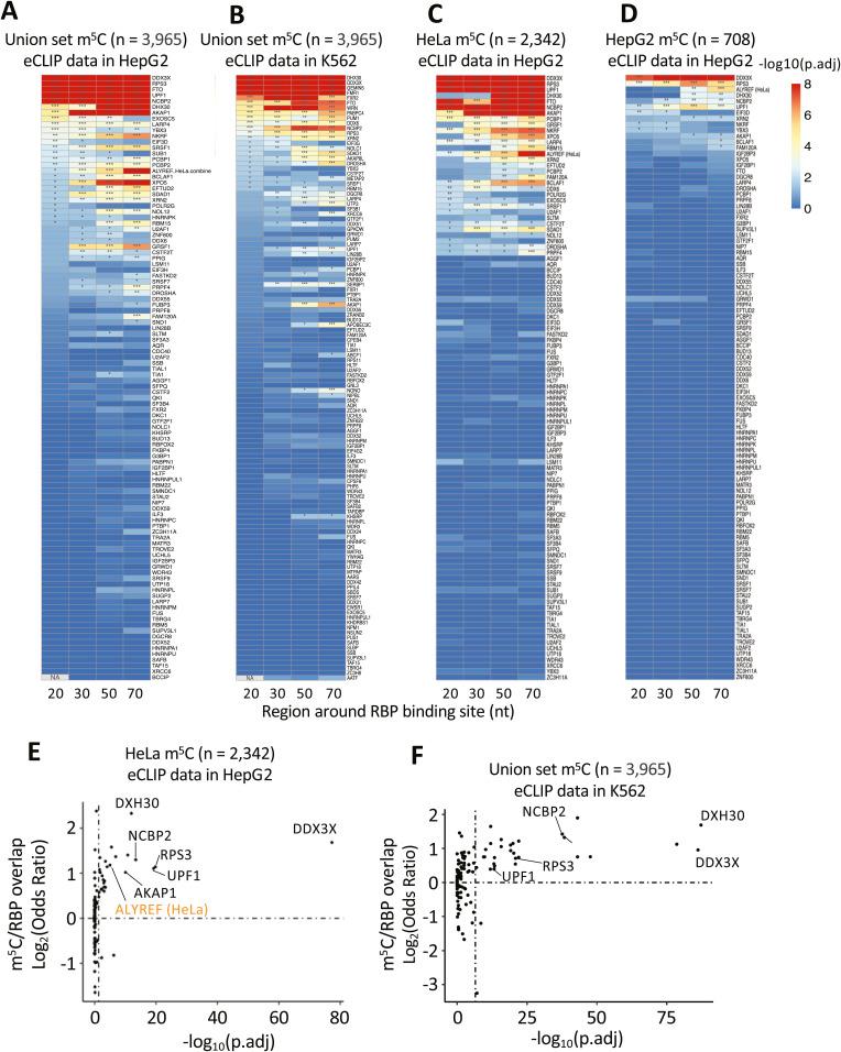
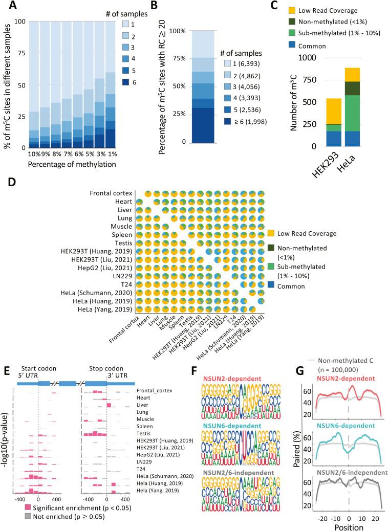
Maps of the RNA modification 5-methylcytosine (mC) often diverge markedly not only because of differences in detection methods, data depand analysis pipelines but also biological factors. We re-analysed bisulfite RNA sequencing datasets from five human cell lines and seven tissues using a coherent mC site calling pipeline. With the resulting union list of 6,393 mC sites, we studied site distribution, enzymology, interaction with RNA-binding proteins and molecular function. We confirmed tRNA:mC methyltransferases NSUN2 and NSUN6 as the main mRNA mC "writers," but further showed that the rRNA:mC methyltransferase NSUN5 can also modify mRNA. Each enzyme recognises mRNA features that strongly resemble their canonical substrates. By analysing proximity between mRNA mC sites and footprints of RNA-binding proteins, we identified new candidates for functional interactions, including the RNA helicases DDX3X, involved in mRNA translation, and UPF1, an mRNA decay factor. We found that lack of NSUN2 in HeLa cells affected both steady-state levels of, and UPF1-binding to, target mRNAs. Our studies emphasise the emerging diversity of mC writers and readers and their effect on mRNA function.

摘要

RNA 修饰 5-甲基胞嘧啶(mC)图谱差异很大,不仅因为检测方法、数据分析管道的差异,还有生物学因素的影响。我们使用一致的 mC 位点调用管道重新分析了来自五个人类细胞系和七个组织的亚硫酸氢盐 RNA 测序数据集。使用由此产生的 6393 个 mC 位点联合列表,我们研究了位点分布、酶学、与 RNA 结合蛋白的相互作用和分子功能。我们证实 tRNA:mC 甲基转移酶 NSUN2 和 NSUN6 是 mRNA mC“写入器”的主要成分,但进一步表明 rRNA:mC 甲基转移酶 NSUN5 也可以修饰 mRNA。每种酶都识别与其典型底物非常相似的 mRNA 特征。通过分析 mRNA mC 位点与 RNA 结合蛋白足迹之间的接近程度,我们确定了新的功能相互作用候选者,包括参与 mRNA 翻译的 RNA 解旋酶 DDX3X 和 mRNA 降解因子 UPF1。我们发现,在 HeLa 细胞中缺乏 NSUN2 会影响靶 mRNA 的稳态水平及其与 UPF1 的结合。我们的研究强调了 mC 写入器和读取器的新兴多样性及其对 mRNA 功能的影响。

https://cdn.ncbi.nlm.nih.gov/pmc/blobs/01c4/11235314/3ad17281b2e2/LSA-2024-02613_Fig1.jpg

文献AI研究员

20分钟写一篇综述,助力文献阅读效率提升50倍。

立即体验

用中文搜PubMed

大模型驱动的PubMed中文搜索引擎

马上搜索

文档翻译

学术文献翻译模型,支持多种主流文档格式。

立即体验