Suppr超能文献

通过基因组工程和长读长测序方法探索乳腺癌细胞中mRNA的m⁶A表观转录组。

Exploring the mC epitranscriptome of mRNAs in breast cancer cells through genome engineering and long-read sequencing approaches.

作者信息

Athanasopoulou Konstantina, Adamopoulos Panagiotis G, Tsiakanikas Panagiotis, Scorilas Andreas

机构信息

Department of Biochemistry and Molecular Biology, Faculty of Biology, National and Kapodistrian University of Athens, Panepistimiopolis, Athens, 15701, Greece.

出版信息

Funct Integr Genomics. 2025 Jun 25;25(1):136. doi: 10.1007/s10142-025-01648-4.

Abstract

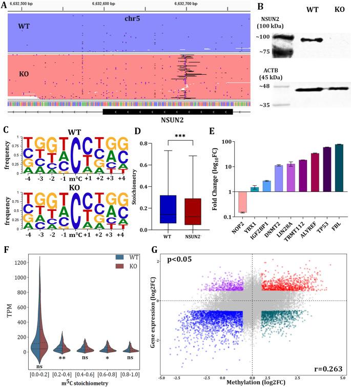
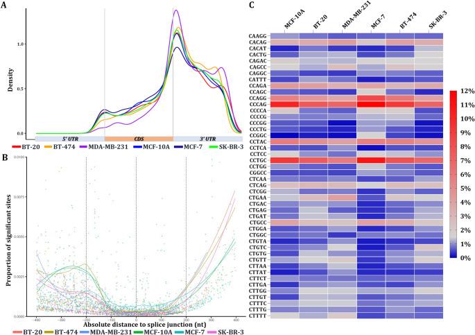
Epitranscriptomics has emerged as a rapidly evolving field that focused on studying post-transcriptional RNA modifications and their role in spatiotemporal regulation of gene expression. N6-methyladenosine (mA) and 5-methylcytosine (mC) represent the most extensively studied modifications on mRNAs. These reversible modifications, mediated by 'writer,' 'eraser,' and 'reader' proteins, dynamically fine-tune mRNA stability, splicing, and translation. Growing evidence links their dysregulation to pathological states, including cancer progression and metastasis, where their aberrant deposition on oncogenes or tumor suppressors alters cellular signaling and therapeutic responses. In the current study, we present a detailed analysis of the mC epitranscriptomic landscape across distinct breast cancer molecular subtypes. Using CRISPR/Cas9, we confirm NSUN2 as a key mC writer in human mRNAs. NSUN2 loss was validated by targeted sequencing and Western blotting. Furthermore, we demonstrate the regulatory effects of NSUN2 on its canonical mRNA targets, revealing its critical role in maintaining proper gene expression networks. Our findings strongly suggest that additional mC writers contribute to mC methylation machinery. Additionally, we assessed the functional impact of NSUN2 depletion on mRNAs harboring mC sites using mRNA stability assays. Furthermore, our analysis revealed distinct mC methylation patterns among breast cancer subtypes, highlighting unique mC signatures associated with the disease. Notably, we identified specific hypomethylated and hypermethylated mC sites in each breast cancer cell line, representing a universal mC methylation signature for breast cancer. Our study constitutes the first comprehensive mC epitranscriptomic atlas in human breast cancer and paves the way for future research aimed at developing targeted therapeutic interventions that leverage the mC methylation landscape.

摘要

表观转录组学已成为一个快速发展的领域,专注于研究转录后RNA修饰及其在基因表达时空调控中的作用。N6-甲基腺苷(m6A)和5-甲基胞嘧啶(mC)是对mRNA研究最为广泛的修饰。这些由“书写器”“擦除器”和“阅读器”蛋白介导的可逆修饰,动态地微调mRNA的稳定性、剪接和翻译。越来越多的证据表明,它们的失调与病理状态相关,包括癌症进展和转移,在这些过程中,它们在癌基因或肿瘤抑制基因上的异常沉积会改变细胞信号传导和治疗反应。在本研究中,我们对不同乳腺癌分子亚型的mC表观转录组图谱进行了详细分析。使用CRISPR/Cas9,我们证实NSUN2是人类mRNA中的关键mC“书写器”。通过靶向测序和蛋白质免疫印迹验证了NSUN2的缺失。此外,我们证明了NSUN2对其典型mRNA靶点的调控作用,揭示了其在维持适当基因表达网络中的关键作用。我们的研究结果强烈表明,其他mC“书写器”也参与了mC甲基化机制。此外,我们使用mRNA稳定性测定评估了NSUN2缺失对含有mC位点的mRNA的功能影响。此外,我们的分析揭示了乳腺癌亚型之间不同的mC甲基化模式,突出了与该疾病相关的独特mC特征。值得注意的是,我们在每个乳腺癌细胞系中鉴定出了特定的低甲基化和高甲基化mC位点,代表了乳腺癌的通用mC甲基化特征。我们的研究构成了人类乳腺癌中首个全面的mC表观转录组图谱,为未来旨在开发利用mC甲基化图谱的靶向治疗干预措施的研究铺平了道路。

https://cdn.ncbi.nlm.nih.gov/pmc/blobs/ac09/12187793/1edd2aa9798f/10142_2025_1648_Fig1_HTML.jpg

文献AI研究员

20分钟写一篇综述,助力文献阅读效率提升50倍。

立即体验

用中文搜PubMed

大模型驱动的PubMed中文搜索引擎

马上搜索

文档翻译

学术文献翻译模型,支持多种主流文档格式。

立即体验