Suppr超能文献

鉴定一种用于预测膀胱尿路上皮癌预后的新型铁死亡相关基因特征

Identification of a Novel Ferroptosis-Related Gene Signature for Prediction of Prognosis in Bladder Urothelial Carcinoma.

作者信息

Shi Xiaokai, Zhou Xiao, Zhang Lei, Yue Chuang, Gao Shenglin, Cheng Jiasheng, Zuo Li, Zhang Lifeng

机构信息

Department of Urology, The Affiliated Changzhou No.2 People's Hospital of Nanjing Medical University, Changzhou, China.

Department of Oncology, The Affiliated Changzhou No.2 People's Hospital of Nanjing Medical University, Changzhou, China.

出版信息

Bladder Cancer. 2022 Mar 11;8(1):19-34. doi: 10.3233/BLC-211522. eCollection 2022.

Abstract

BACKGROUND

sBladder urothelial carcinoma is the most prevalent type of bladder cancer, characterized by drug resistance, high recurrence rate, and unfavorable prognosis. Ferroptosis is a newly discovered type of non-apoptotic cell death, which has been reported to be strongly correlated with tumor occurrence and development.

OBJECTIVE

In this study, we characterized ferroptosis-specific biomarkers to elucidate the association between ferroptosis-related genes (FRGs) and bladder urothelial carcinoma.

METHODS

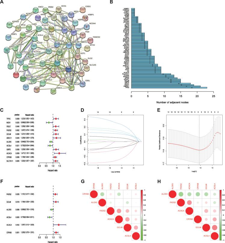
The TCGA and GEO database were adopted to obtain data and corresponding clinicopathological information. Univariate and multivariate cox regression were performed to establish a ferroptosis-related model. Besides, the KM plot visualized prognosis between high risk and low risk groups. Moreover, cBioportal platform was used to gather information on genetic alteration and DNA methylation of hub FRGs in BLCA patients. Additionally, the GSEA software was used to detect the difference in gene expression between high-risk and low-risk subgroups.

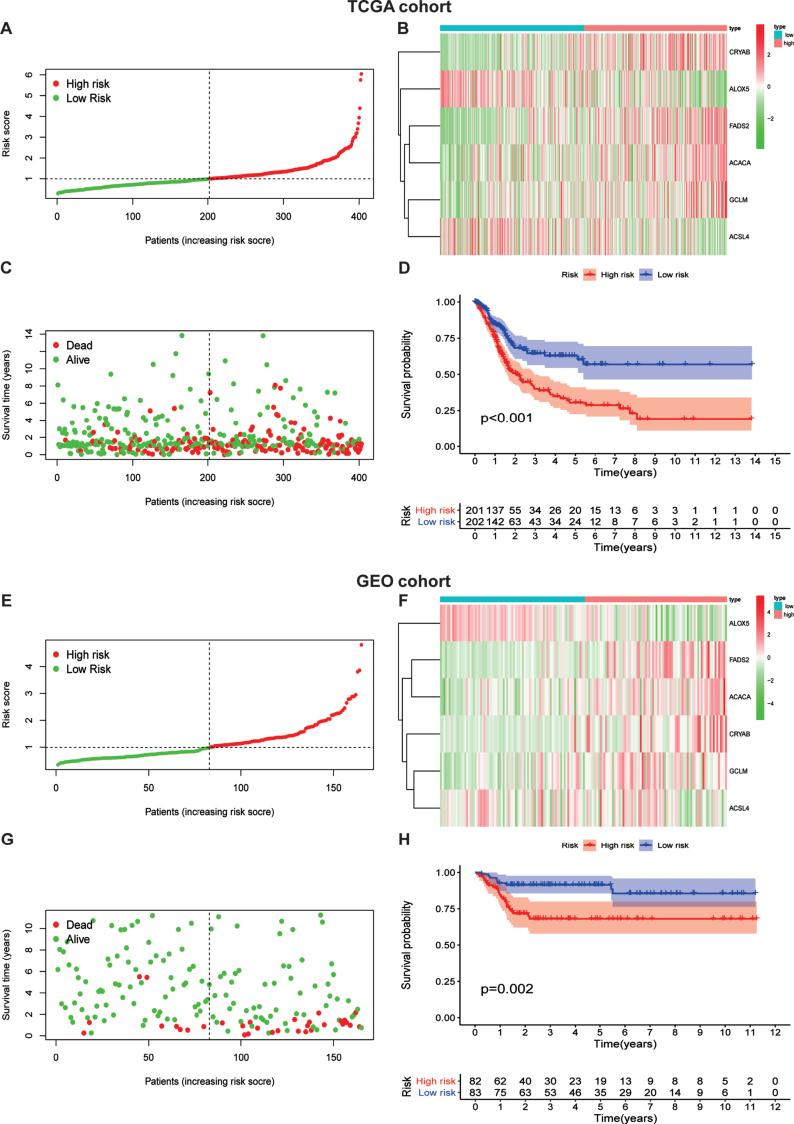
RESULTS

Six ferroptosis-related genes were identified to be highly correlated with overall survival. Besides, we explored the genetic variations of these FRGs, as well as the correlation between FRG expression and copy number values. Additionally, the DNA methylation status of these FRGs was determined. Moreover, we constructed a ferroptosis risk model with the six FRGs to predict the prognosis of BLCA. The results demonstrated that a higher risk score indicated an unfavorable prognosis. The ferroptosis signature was associated with clinical and molecular characteristics and could be regarded as an independent prognostic factor for BLCA patients.

CONCLUSIONS

In summary, we established and verified a ferroptosis risk model which had the potential to independently predict the prognosis of bladder urothelial carcinoma.

摘要

背景

膀胱尿路上皮癌是膀胱癌最常见的类型,具有耐药性、高复发率和不良预后的特点。铁死亡是一种新发现的非凋亡性细胞死亡类型,据报道与肿瘤的发生和发展密切相关。

目的

在本研究中,我们对铁死亡特异性生物标志物进行了表征,以阐明铁死亡相关基因(FRGs)与膀胱尿路上皮癌之间的关联。

方法

采用TCGA和GEO数据库获取数据及相应的临床病理信息。进行单因素和多因素cox回归以建立铁死亡相关模型。此外,KM图可视化了高风险组和低风险组之间的预后情况。此外,利用cBioportal平台收集BLCA患者中核心FRGs的基因改变和DNA甲基化信息。另外,使用GSEA软件检测高风险和低风险亚组之间的基因表达差异。

结果

鉴定出6个铁死亡相关基因与总生存期高度相关。此外,我们探讨了这些FRGs的基因变异,以及FRG表达与拷贝数值得相关性。此外,还确定了这些FRGs的DNA甲基化状态。此外,我们用这6个FRGs构建了一个铁死亡风险模型来预测BLCA的预后。结果表明,较高的风险评分表明预后不良。铁死亡特征与临床和分子特征相关,可被视为BLCA患者的独立预后因素。

结论

总之,我们建立并验证了一个铁死亡风险模型,该模型有可能独立预测膀胱尿路上皮癌的预后。

https://cdn.ncbi.nlm.nih.gov/pmc/blobs/63c7/11181736/c93a12bb7bbc/blc-8-blc211522-g001.jpg

文献AI研究员

20分钟写一篇综述,助力文献阅读效率提升50倍。

立即体验

用中文搜PubMed

大模型驱动的PubMed中文搜索引擎

马上搜索

文档翻译

学术文献翻译模型,支持多种主流文档格式。

立即体验