Suppr超能文献

靶向 CEBPA 以恢复肺纤维化中的细胞身份和组织平衡。

Targeting CEBPA to restore cellular identity and tissue homeostasis in pulmonary fibrosis.

机构信息

The Hormel Institute, University of Minnesota, Austin, Minnesota, USA.

Department of Physiology and Biomedical Engineering, Mayo Clinic, Rochester, Minnesota, USA.

出版信息

JCI Insight. 2024 Jul 16;9(16):e175290. doi: 10.1172/jci.insight.175290.

Abstract

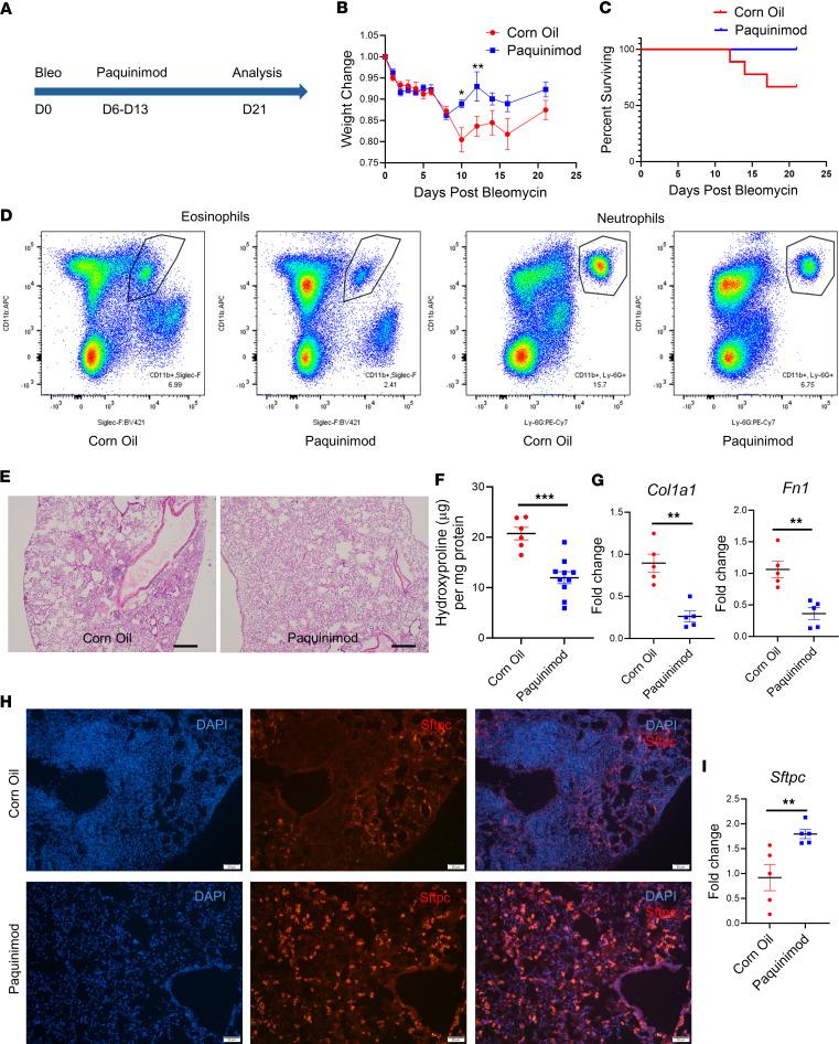
Fibrosis in the lung is thought to be driven by epithelial cell dysfunction and aberrant cell-cell interactions. Unveiling the molecular mechanisms of cellular plasticity and cell-cell interactions is imperative to elucidating lung regenerative capacity and aberrant repair in pulmonary fibrosis. By mining publicly available RNA-Seq data sets, we identified loss of CCAAT enhancer-binding protein alpha (CEBPA) as a candidate contributor to idiopathic pulmonary fibrosis (IPF). We used conditional KO mice, scRNA-Seq, lung organoids, small-molecule inhibition, and potentially novel gene manipulation methods to investigate the role of CEBPA in lung fibrosis and repair. Long-term (6 months or more) of Cebpa loss in AT2 cells caused spontaneous fibrosis and increased susceptibility to bleomycin-induced fibrosis. Cebpa knockout (KO) in these mice significantly decreased AT2 cell numbers in the lung and reduced expression of surfactant homeostasis genes, while increasing inflammatory cell recruitment as well as upregulating S100a8/a9 in AT2 cells. In vivo treatment with an S100A8/A9 inhibitor alleviated experimental lung fibrosis. Restoring CEBPA expression in lung organoids ex vivo and during experimental lung fibrosis in vivo rescued CEBPA deficiency-mediated phenotypes. Our study establishes a direct mechanistic link between CEBPA repression, impaired AT2 cell identity, disrupted tissue homeostasis, and lung fibrosis.

摘要

肺纤维化被认为是由上皮细胞功能障碍和异常的细胞-细胞相互作用驱动的。揭示细胞可塑性和细胞-细胞相互作用的分子机制对于阐明肺再生能力和肺纤维化中的异常修复至关重要。通过挖掘公开的 RNA-Seq 数据集,我们确定 CCAAT 增强子结合蛋白α(CEBPA)的缺失是特发性肺纤维化(IPF)的候选致病因素。我们使用条件性 KO 小鼠、单细胞 RNA-Seq、肺类器官、小分子抑制以及潜在的新型基因操作方法来研究 CEBPA 在肺纤维化和修复中的作用。AT2 细胞中 Cebpa 的长期(6 个月或更长时间)缺失会导致自发性纤维化,并增加对博莱霉素诱导的纤维化的易感性。这些小鼠中 Cebpa 的敲除(KO)显著降低了肺中的 AT2 细胞数量,并降低了表面活性剂动态平衡基因的表达,同时增加了炎症细胞的募集,并上调了 AT2 细胞中的 S100A8/A9。体内用 S100A8/A9 抑制剂治疗可减轻实验性肺纤维化。体外肺类器官和体内实验性肺纤维化过程中恢复 CEBPA 表达可挽救 CEBPA 缺乏介导的表型。我们的研究建立了 CEBPA 抑制、AT2 细胞身份受损、组织平衡破坏和肺纤维化之间的直接机制联系。

https://cdn.ncbi.nlm.nih.gov/pmc/blobs/ef08/11343593/ab4672c021e9/jciinsight-9-175290-g224.jpg

文献AI研究员

20分钟写一篇综述,助力文献阅读效率提升50倍。

立即体验

用中文搜PubMed

大模型驱动的PubMed中文搜索引擎

马上搜索

文档翻译

学术文献翻译模型,支持多种主流文档格式。

立即体验