Suppr超能文献

OmicVerse:一个连接和深化批量及单细胞测序见解的框架。

OmicVerse: a framework for bridging and deepening insights across bulk and single-cell sequencing.

机构信息

School of Chemistry and Biological Engineering, University of Science and Technology Beijing, Beijing, China.

Daxing Research Institute, University of Science and Technology Beijing, Beijing, China.

出版信息

Nat Commun. 2024 Jul 16;15(1):5983. doi: 10.1038/s41467-024-50194-3.

Abstract

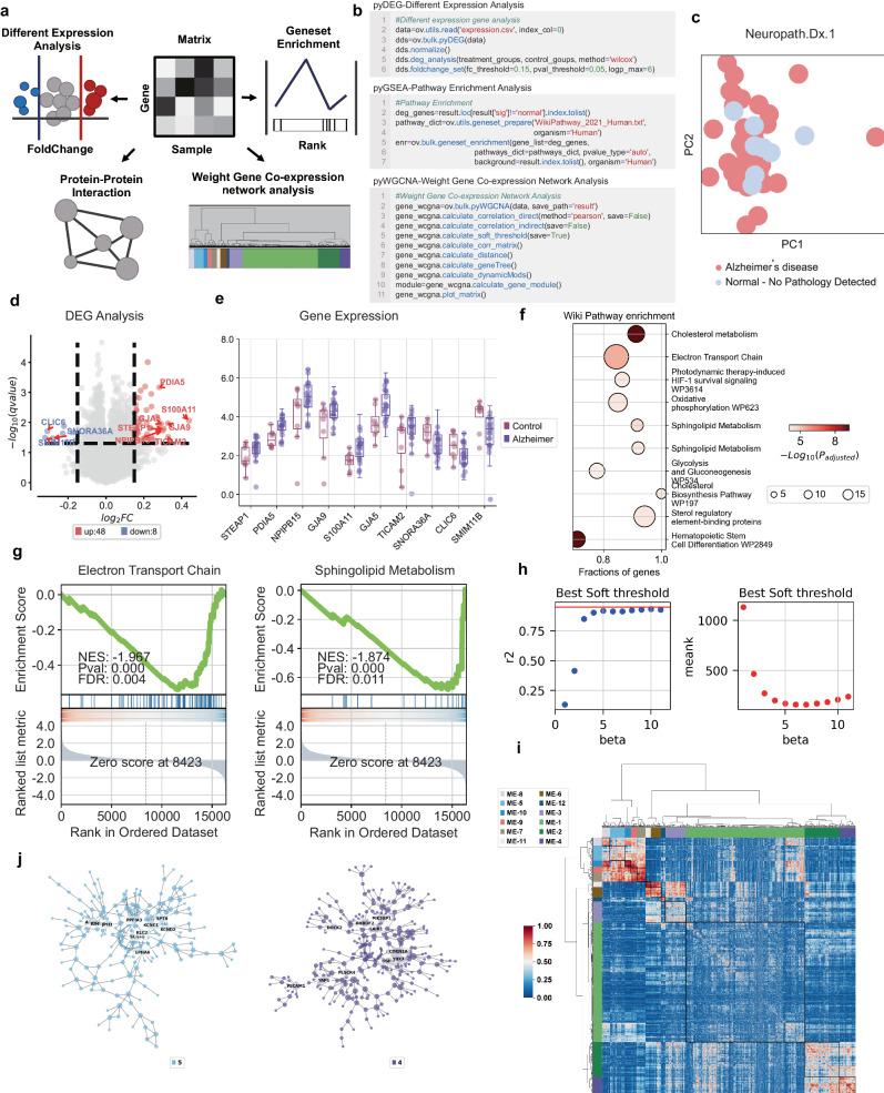
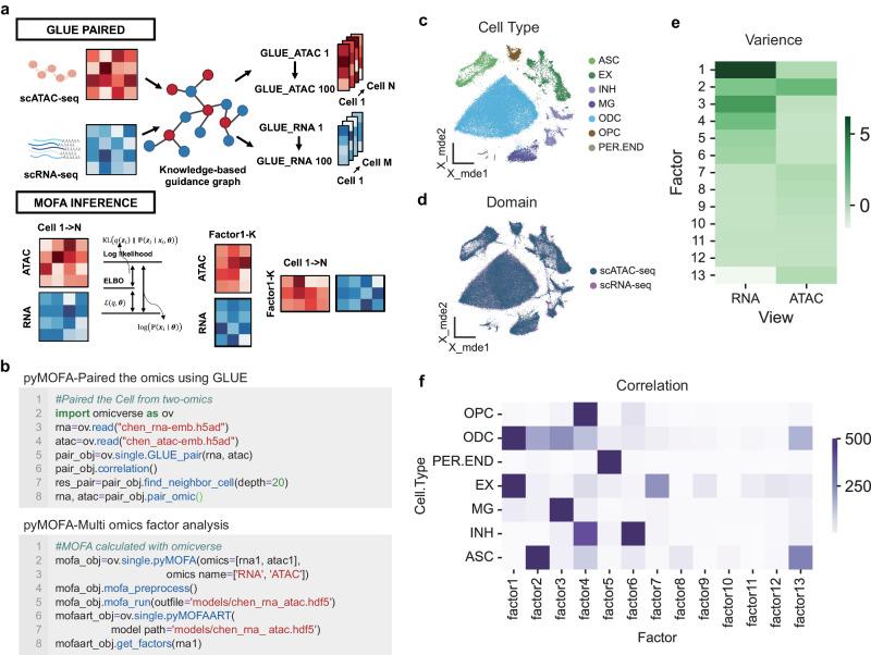
Single-cell sequencing is frequently affected by "omission" due to limitations in sequencing throughput, yet bulk RNA-seq may contain these ostensibly "omitted" cells. Here, we introduce the single cell trajectory blending from Bulk RNA-seq (BulkTrajBlend) algorithm, a component of the OmicVerse suite that leverages a Beta-Variational AutoEncoder for data deconvolution and graph neural networks for the discovery of overlapping communities. This approach effectively interpolates and restores the continuity of "omitted" cells within single-cell RNA sequencing datasets. Furthermore, OmicVerse provides an extensive toolkit for both bulk and single cell RNA-seq analysis, offering seamless access to diverse methodologies, streamlining computational processes, fostering exquisite data visualization, and facilitating the extraction of significant biological insights to advance scientific research.

摘要

单细胞测序经常受到测序通量限制的“遗漏”影响,但批量 RNA-seq 可能包含这些表面上的“遗漏”细胞。在这里,我们引入了从 Bulk RNA-seq 进行单细胞轨迹混合(BulkTrajBlend)算法,这是 OmicVerse 套件的一个组成部分,它利用了贝叶斯变分自动编码器进行数据去卷积和图神经网络进行重叠社区的发现。这种方法可以有效地内插和恢复单细胞 RNA 测序数据集内“遗漏”细胞的连续性。此外,OmicVerse 还为批量和单细胞 RNA-seq 分析提供了一个广泛的工具包,无缝访问各种方法,简化计算过程,促进精细的数据可视化,并有助于提取重要的生物学见解,以推进科学研究。

https://cdn.ncbi.nlm.nih.gov/pmc/blobs/eee7/11252408/2592f99b6547/41467_2024_50194_Fig1_HTML.jpg

文献AI研究员

20分钟写一篇综述,助力文献阅读效率提升50倍。

立即体验

用中文搜PubMed

大模型驱动的PubMed中文搜索引擎

马上搜索

文档翻译

学术文献翻译模型,支持多种主流文档格式。

立即体验