Suppr超能文献

鉴定胃癌免疫治疗相关亚型,剖析肿瘤微环境浸润特征,并构建预后标志物。

Identification of immunotherapy-related subtypes, characterization of tumor microenvironment infiltration, and development of a prognostic signature in gastric carcinoma.

机构信息

Department of General Surgery (Gastrointestinal Surgery), The Affiliated Hospital of Southwest Medical University, Luzhou 646000, Sichuan, P.R. China.

出版信息

Aging (Albany NY). 2024 Jun 25;16(14):11185-11207. doi: 10.18632/aging.205968.

Abstract

BACKGROUND

Recent advances in immunotherapy have elicited a considerable amount of attention as viable therapeutic options for several cancer types, the present study aimed to explore the immunotherapy-related genes (IRGs) and develop a prognostic risk signature in gastric carcinoma (GC) based on these genes.

METHODS

IRGs were identified by comparing immunotherapy responders and non-responders in GC. Then, GC patients were divided into distinct subtypes by unsupervised clustering method based on IRGs, and the differences in immune characteristics and prognostic stratification between these subtypes were analyzed. An immunotherapy-related risk score (IRRS) signature was developed and validated for risk classification and prognosis prediction based on The Cancer Genome Atlas (TCGA) and Gene Expression Omnibus (GEO) cohorts. Besides, the predictive ability of the IRRS in immunotherapy response was also determined.

RESULTS

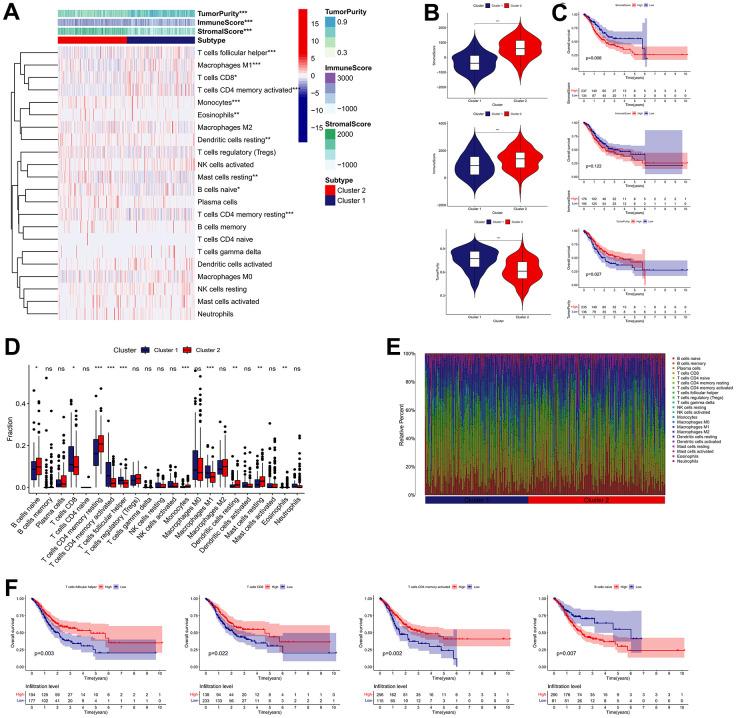
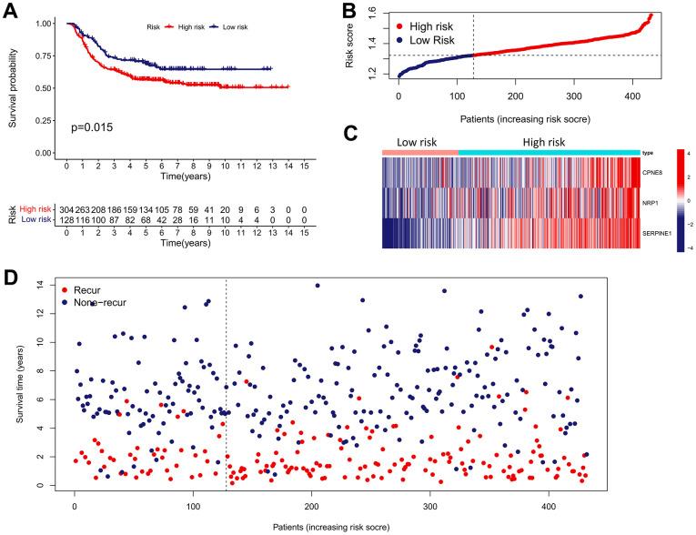
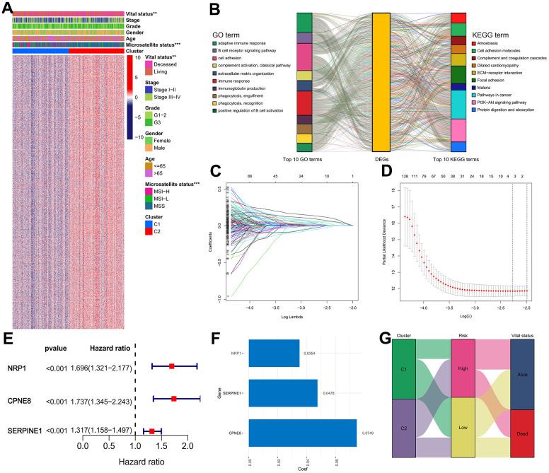
A total of 63 IRGs were identified, and 371 GC patients were stratified into two molecular subgroups with significantly different prognosis and immune characteristics. Then, an IRRS signature comprised of three IRGs (CENP8, NRP1, and SERPINE1) was constructed to predict the prognosis of GC patients in TCGA cohort. Importantly, external validation in multiple GEO cohorts further confirmed the universal applicability of the IRRS in distinct populations. Furthermore, we found that the IRRS was significantly correlated with patient's responsiveness to immunotherapy, GC patients with low IRRS are more likely to benefit from existing immunotherapy.

CONCLUSIONS

The risk score could serve as a robust prognostic biomarker, provide therapeutic benefits for immunotherapy and may be helpful for clinical decision making in GC patients.

摘要

背景

免疫疗法的最新进展作为多种癌症类型的可行治疗选择引起了相当多的关注,本研究旨在基于这些基因探索胃癌(GC)中的免疫疗法相关基因(IRGs)并构建预后风险特征。

方法

通过比较 GC 中免疫治疗应答者和非应答者,确定 IRGs。然后,通过无监督聚类方法基于 IRGs 将 GC 患者分为不同的亚型,并分析这些亚型之间的免疫特征和预后分层差异。基于 The Cancer Genome Atlas(TCGA)和 Gene Expression Omnibus(GEO)队列,开发和验证了一个免疫疗法相关风险评分(IRRS)特征,用于风险分类和预后预测。此外,还确定了 IRRS 在免疫治疗反应中的预测能力。

结果

确定了 63 个 IRGs,将 371 名 GC 患者分为两个具有显著不同预后和免疫特征的分子亚组。然后,构建了一个由三个 IRGs(CENP8、NRP1 和 SERPINE1)组成的 IRRS 特征,用于预测 TCGA 队列中 GC 患者的预后。重要的是,在多个 GEO 队列中的外部验证进一步证实了 IRRS 在不同人群中的普遍适用性。此外,我们发现 IRRS 与患者对免疫治疗的反应性显著相关,IRRS 低的 GC 患者更有可能从现有的免疫治疗中获益。

结论

该评分可作为一种强大的预后生物标志物,为免疫治疗提供治疗益处,并可能有助于 GC 患者的临床决策。

https://cdn.ncbi.nlm.nih.gov/pmc/blobs/132d/11315391/b5f78d81a8dd/aging-16-205968-g001.jpg

文献AI研究员

20分钟写一篇综述,助力文献阅读效率提升50倍。

立即体验

用中文搜PubMed

大模型驱动的PubMed中文搜索引擎

马上搜索

文档翻译

学术文献翻译模型,支持多种主流文档格式。

立即体验