Suppr超能文献

SHP-1介导香烟烟雾提取物诱导的16HBE细胞上皮-间质转化和炎症反应。

SHP-1 mediates cigarette smoke extract-induced epithelial-mesenchymal transformation and inflammation in 16HBE cells.

作者信息

He Quan, Xu Shuanglan, Ma Xiaomei, Qian Yuanxia, Lu Xuzhi, Feng Weiqi, Chen Zi

机构信息

Department of Respiratory and Critical Care Medicine, Zhenjiang Hospital of Integrated Traditional Chinese and Western Medicine, Zhenjiang, Jiangsu, 212000, China.

Department of Respiratory and Critical Care Medicine, The Affiliated Hospital of Yunnan University, The Second People's Hospital of Yunnan Province, Kunming, Yunnan, 650021, China.

出版信息

Open Med (Wars). 2024 Jul 31;19(1):20240991. doi: 10.1515/med-2024-0991. eCollection 2024.

Abstract

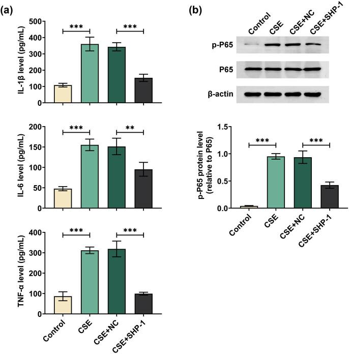
Src-homology region 2 domain-containing phosphatase 1 (SHP-1) is considered an anti-inflammatory factor, but its role in chronic obstructive pulmonary disease (COPD) remains unknown. Herein, overexpression of SHP-1 was utilized to explore the functions of SHP-1 in COPD models established by stimulating 16HBE cells with cigarette smoke extracts (CSE) . SHP-1 was downregulated in both COPD patients and CES-treated 16HBE cells. SHP-1 overexpression reinforced cell viability and significantly prevented CSE-induced cell apoptosis in 16HBE cells. Furthermore, SHP-1 overexpression greatly reversed the CSE-induced migration, epithelial-mesenchymal transition (EMT), and pro-inflammatory factor production in 16HBE cells. In addition, CSE activated the P65 and PI3K/AKT pathways in 16HBE cells, which was also reversed by SHP-1 overexpression. Our findings indicated that SHP-1 alleviated CSE-induced EMT and inflammation in 16HBE cells, suggesting that SHP-1 regulated the development of COPD, and these functions may be linked to the inhibition of the PI3K/AKT pathway.

摘要

含Src同源区2结构域的磷酸酶1(SHP-1)被认为是一种抗炎因子,但其在慢性阻塞性肺疾病(COPD)中的作用尚不清楚。在此,通过用香烟烟雾提取物(CSE)刺激16HBE细胞建立COPD模型,利用SHP-1的过表达来探究SHP-1在其中的功能。在COPD患者和CSE处理的16HBE细胞中,SHP-1均下调。SHP-1过表达增强了细胞活力,并显著抑制了CSE诱导的16HBE细胞凋亡。此外,SHP-1过表达极大地逆转了CSE诱导的16HBE细胞迁移、上皮-间质转化(EMT)和促炎因子产生。此外,CSE激活了16HBE细胞中的P65和PI3K/AKT信号通路,SHP-1过表达也使其逆转。我们的研究结果表明,SHP-1减轻了CSE诱导的16HBE细胞中的EMT和炎症,提示SHP-1参与调控COPD的发展,且这些功能可能与抑制PI3K/AKT信号通路有关。

https://cdn.ncbi.nlm.nih.gov/pmc/blobs/9a23/11292789/7ca6913879b6/j_med-2024-0991-fig001.jpg

文献AI研究员

20分钟写一篇综述,助力文献阅读效率提升50倍。

立即体验

用中文搜PubMed

大模型驱动的PubMed中文搜索引擎

马上搜索

文档翻译

学术文献翻译模型,支持多种主流文档格式。

立即体验