Suppr超能文献

开发一种对免疫细胞组成变化具有抗性的表观遗传钟。

Development of an epigenetic clock resistant to changes in immune cell composition.

机构信息

Buck Institute for Research on Aging, 8001 Redwood Blvd, Novato, 94945, CA, USA.

Department of Gerontology, University of Southern California, 3715 McClintock Ave, Los Angeles, 90089, CA, USA.

出版信息

Commun Biol. 2024 Aug 2;7(1):934. doi: 10.1038/s42003-024-06609-4.

Abstract

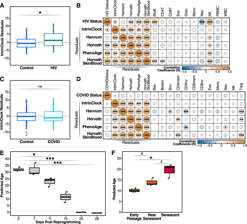
Epigenetic clocks are age predictors that use machine-learning models trained on DNA CpG methylation values to predict chronological or biological age. Increases in predicted epigenetic age relative to chronological age (epigenetic age acceleration) are connected to aging-associated pathologies, and changes in epigenetic age are linked to canonical aging hallmarks. However, epigenetic clocks rely on training data from bulk tissues whose cellular composition changes with age. Here, we found that human naive CD8 T cells, which decrease in frequency during aging, exhibit an epigenetic age 15-20 years younger than effector memory CD8 T cells from the same individual. Importantly, homogenous naive T cells isolated from individuals of different ages show a progressive increase in epigenetic age, indicating that current epigenetic clocks measure two independent variables, aging and immune cell composition. To isolate the age-associated cell intrinsic changes, we created an epigenetic clock, the IntrinClock, that did not change among 10 immune cell types tested. IntrinClock shows a robust predicted epigenetic age increase in a model of replicative senescence in vitro and age reversal during OSKM-mediated reprogramming.

摘要

表观遗传时钟是一种年龄预测器,它使用基于 DNA CpG 甲基化值的机器学习模型来预测时间或生物年龄。与实际年龄相比,预测的表观遗传年龄(表观遗传年龄加速)的增加与衰老相关的病理有关,并且表观遗传年龄的变化与典型的衰老标志有关。然而,表观遗传时钟依赖于来自批量组织的训练数据,其细胞组成随年龄而变化。在这里,我们发现人类幼稚 CD8 T 细胞在衰老过程中频率降低,其表观遗传年龄比来自同一个体的效应记忆 CD8 T 细胞年轻 15-20 岁。重要的是,从不同年龄个体中分离出的同质幼稚 T 细胞表现出表观遗传年龄的逐渐增加,表明当前的表观遗传时钟测量了两个独立的变量,即衰老和免疫细胞组成。为了分离与年龄相关的细胞内在变化,我们创建了一个表观遗传时钟,即 IntrinClock,在测试的 10 种免疫细胞类型中没有变化。IntrinClock 在体外复制性衰老模型和 OSKM 介导的重编程过程中的年龄逆转中显示出强大的预测表观遗传年龄增加。

https://cdn.ncbi.nlm.nih.gov/pmc/blobs/7611/11297166/9b9368f9c2eb/42003_2024_6609_Fig1_HTML.jpg

文献AI研究员

20分钟写一篇综述,助力文献阅读效率提升50倍。

立即体验

用中文搜PubMed

大模型驱动的PubMed中文搜索引擎

马上搜索

文档翻译

学术文献翻译模型,支持多种主流文档格式。

立即体验