Suppr超能文献

免疫和恶性肿瘤过程中 T 细胞衰老的保守表观遗传特征。

Conserved epigenetic hallmarks of T cell aging during immunity and malignancy.

机构信息

Department of Immunology, St. Jude Children's Research Hospital, Memphis, TN, USA.

Center for Immunology, Department of Microbiology and Immunology, University of Minnesota, Minneapolis, MN, USA.

出版信息

Nat Aging. 2024 Aug;4(8):1053-1063. doi: 10.1038/s43587-024-00649-5. Epub 2024 Jun 12.

Abstract

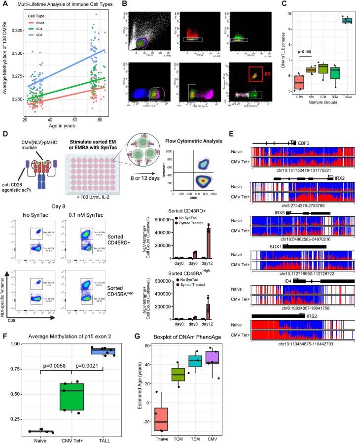
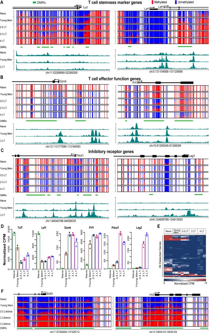
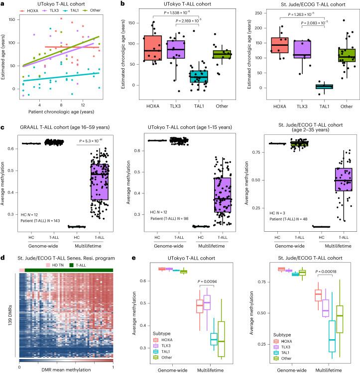
Chronological aging correlates with epigenetic modifications at specific loci, calibrated to species lifespan. Such 'epigenetic clocks' appear conserved among mammals, but whether they are cell autonomous and restricted by maximal organismal lifespan remains unknown. We used a multilifetime murine model of repeat vaccination and memory T cell transplantation to test whether epigenetic aging tracks with cellular replication and if such clocks continue 'counting' beyond species lifespan. Here we found that memory T cell epigenetic clocks tick independently of host age and continue through four lifetimes. Instead of recording chronological time, T cells recorded proliferative experience through modification of cell cycle regulatory genes. Applying this epigenetic profile across a range of human T cell contexts, we found that naive T cells appeared 'young' regardless of organism age, while in pediatric patients, T cell acute lymphoblastic leukemia appeared to have epigenetically aged for up to 200 years. Thus, T cell epigenetic clocks measure replicative history and can continue to accumulate well-beyond organismal lifespan.

摘要

随着特定基因座的表观遗传修饰与物种寿命相吻合,时间相关的衰老与表观遗传修饰相关。这种“表观遗传钟”似乎在哺乳动物中是保守的,但它们是否是细胞自主的,并受最大生物体寿命限制,目前尚不清楚。我们使用重复接种和记忆 T 细胞移植的多寿命鼠模型来测试表观遗传衰老是否与细胞复制有关,以及这些时钟是否在物种寿命之外继续“计数”。在这里,我们发现记忆 T 细胞的表观遗传时钟独立于宿主年龄而跳动,并持续四个生命周期。T 细胞通过细胞周期调节基因的修饰来记录增殖经验,而不是记录时间。将这种表观遗传特征应用于一系列人类 T 细胞环境中,我们发现无论生物体年龄如何,幼稚 T 细胞看起来都“年轻”,而在儿科患者中,T 细胞急性淋巴细胞白血病的表观遗传年龄似乎高达 200 年。因此,T 细胞表观遗传时钟可测量复制历史,并且可以在超过生物体寿命的时间内继续积累。

https://cdn.ncbi.nlm.nih.gov/pmc/blobs/de20/11333289/74cd25492cde/43587_2024_649_Fig1_HTML.jpg

文献AI研究员

20分钟写一篇综述,助力文献阅读效率提升50倍。

立即体验

用中文搜PubMed

大模型驱动的PubMed中文搜索引擎

马上搜索

文档翻译

学术文献翻译模型,支持多种主流文档格式。

立即体验