Suppr超能文献

诱导成骨细胞凋亡刺激巨噬细胞吞噬作用和矛盾性骨形成。

Induction of osteoblast apoptosis stimulates macrophage efferocytosis and paradoxical bone formation.

机构信息

Department of Periodontics and Oral Medicine, University of Michigan, School of Dentistry, Ann Arbor, MI, 48109, USA.

Mater Research Institute, The University of Queensland, Brisbane, QLD, 4102, Australia.

出版信息

Bone Res. 2024 Aug 5;12(1):43. doi: 10.1038/s41413-024-00341-9.

Abstract

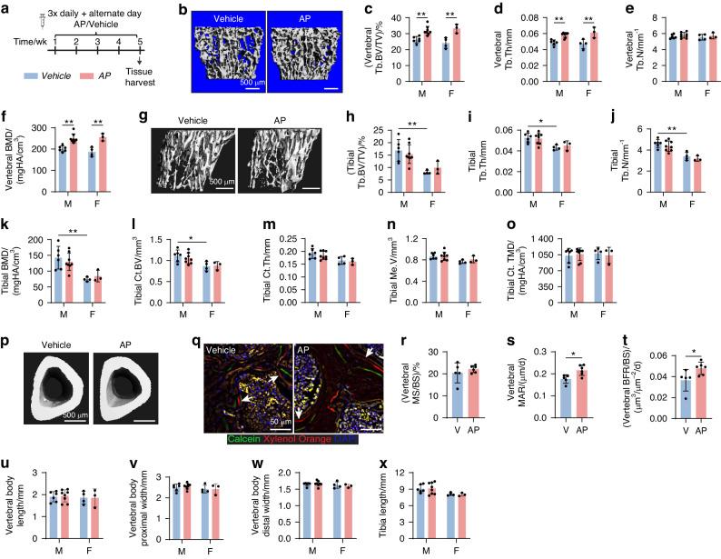
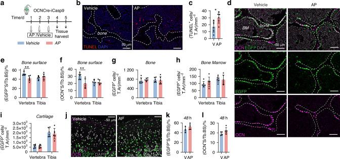
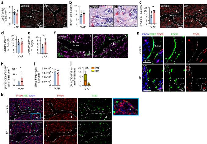
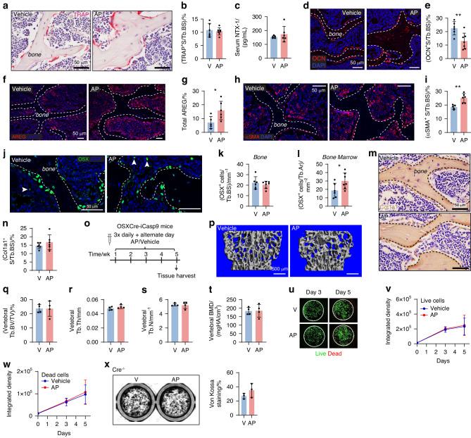
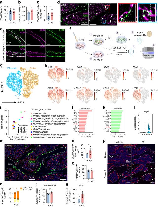
Apoptosis is crucial for tissue homeostasis and organ development. In bone, apoptosis is recognized to be a main fate of osteoblasts, yet the relevance of this process remains underexplored. Using our murine model with inducible Caspase 9, the enzyme that initiates intrinsic apoptosis, we triggered apoptosis in a proportion of mature osteocalcin (OCN) osteoblasts and investigated the impact on postnatal bone development. Osteoblast apoptosis stimulated efferocytosis by osteal macrophages. A five-week stimulation of OCN osteoblast apoptosis in 3-week-old male and female mice significantly enhanced vertebral bone formation while increasing osteoblast precursors. A similar treatment regimen to stimulate osterix cell apoptosis had no impact on bone volume or density. The vertebral bone accrual following stimulation of OCN osteoblast apoptosis did not translate in improved mechanical strength due to disruption of the lacunocanalicular network. The observed bone phenotype was not influenced by changes in osteoclasts but was associated with stimulation of macrophage efferocytosis and vasculature formation. Phenotyping of efferocytic macrophages revealed a unique transcriptomic signature and expression of factors including VEGFA. To examine whether macrophages participated in the osteoblast precursor increase following osteoblast apoptosis, macrophage depletion models were employed. Depletion of macrophages via clodronate-liposomes and the CD169-diphtheria toxin receptor mouse model resulted in marked reduction in leptin receptor and osterix osteoblast precursors. Collectively, this work demonstrates the significance of osteoblast turnover via apoptosis and efferocytosis in postnatal bone formation. Importantly, it exposes the potential of targeting this mechanism to promote bone anabolism in the clinical setting.

摘要

细胞凋亡对于组织稳态和器官发育至关重要。在骨骼中,细胞凋亡被认为是成骨细胞的主要命运之一,但这一过程的相关性仍未得到充分探索。我们使用诱导型 Caspase 9(启动细胞内凋亡的酶)的小鼠模型,在一部分成熟的骨钙素(OCN)成骨细胞中引发凋亡,并研究其对出生后骨骼发育的影响。成骨细胞凋亡刺激破骨细胞吞噬作用。在 3 周龄雄性和雌性小鼠中,对 OCN 成骨细胞凋亡进行为期 5 周的刺激,显著增强了椎骨骨形成,同时增加了成骨前体细胞。对骨桥蛋白细胞进行类似的凋亡刺激处理方案对骨量或密度没有影响。由于陷窝-小管网络的破坏,刺激 OCN 成骨细胞凋亡后获得的椎骨骨量并未转化为机械强度的提高。观察到的骨表型不受破骨细胞变化的影响,但与刺激巨噬细胞吞噬作用和血管形成有关。吞噬作用巨噬细胞的表型分析显示出独特的转录组特征和包括 VEGFA 在内的因子的表达。为了研究巨噬细胞是否参与成骨细胞凋亡后成骨前体细胞的增加,我们使用了巨噬细胞耗竭模型。通过氯膦酸盐脂质体和 CD169-白喉毒素受体小鼠模型耗竭巨噬细胞,导致瘦素受体和成骨细胞前体细胞的数量显著减少。总的来说,这项工作证明了通过凋亡和吞噬作用进行成骨细胞更新在出生后骨形成中的重要性。重要的是,它揭示了靶向这种机制在临床环境中促进骨合成代谢的潜力。

https://cdn.ncbi.nlm.nih.gov/pmc/blobs/5a1b/11300627/24f7eef28fa1/41413_2024_341_Fig1_HTML.jpg

文献AI研究员

20分钟写一篇综述,助力文献阅读效率提升50倍。

立即体验

用中文搜PubMed

大模型驱动的PubMed中文搜索引擎

马上搜索

文档翻译

学术文献翻译模型,支持多种主流文档格式。

立即体验