Suppr超能文献

一种针对流感和 COVID-19 的十价复合 mRNA 疫苗。

A decavalent composite mRNA vaccine against both influenza and COVID-19.

机构信息

State Key Laboratory of Respiratory Disease, National Clinical Research Center for Respiratory Disease, Guangzhou Institute of Respiratory Health, The First Affiliated Hospital of Guangzhou Medical University, Guangzhou, China.

Guangzhou National Laboratory, Guangzhou, China.

出版信息

mBio. 2024 Sep 11;15(9):e0066824. doi: 10.1128/mbio.00668-24. Epub 2024 Aug 6.

Abstract

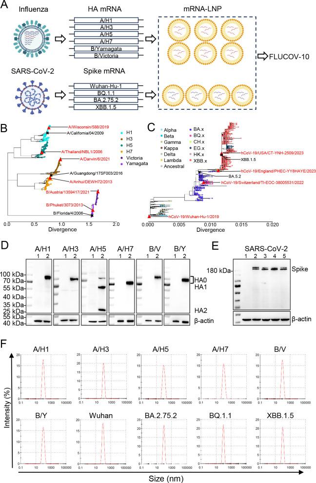
The COVID-19 pandemic caused by SARS-CoV-2 has had a persistent and significant impact on global public health for 4 years. Recently, there has been a resurgence of seasonal influenza transmission worldwide. The co-circulation of SARS-CoV-2 and seasonal influenza viruses results in a dual burden on communities. Additionally, the pandemic potential of zoonotic influenza viruses, such as avian Influenza A/H5N1 and A/H7N9, remains a concern. Therefore, a combined vaccine against all these respiratory diseases is in urgent need. mRNA vaccines, with their superior efficacy, speed in development, flexibility, and cost-effectiveness, offer a promising solution for such infectious diseases and potential future pandemics. In this study, we present FLUCOV-10, a novel 10-valent mRNA vaccine created from our proven platform. This vaccine encodes hemagglutinin (HA) proteins from four seasonal influenza viruses and two avian influenza viruses with pandemic potential, as well as spike proteins from four SARS-CoV-2 variants. A two-dose immunization with the FLUCOV-10 elicited robust immune responses in mice, producing IgG antibodies, neutralizing antibodies, and antigen-specific cellular immune responses against all the vaccine-matched viruses of influenza and SARS-CoV-2. Remarkably, the FLUCOV-10 immunization provided complete protection in mouse models against both homologous and heterologous strains of influenza and SARS-CoV-2. These results highlight the potential of FLUCOV-10 as an effective vaccine candidate for the prevention of influenza and COVID-19.IMPORTANCEAmidst the ongoing and emerging respiratory viral threats, particularly the concurrent and sequential spread of SARS-CoV-2 and influenza, our research introduces FLUCOV-10. This novel mRNA-based combination vaccine, designed to counteract both influenza and COVID-19, by incorporating genes for surface glycoproteins from various influenza viruses and SARS-CoV-2 variants. This combination vaccine was highly effective in preclinical trials, generating strong immune responses and ensuring protection against both matching and heterologous strains of influenza viruses and SARS-CoV-2. FLUCOV-10 represents a significant step forward in our ability to address respiratory viral threats, showcasing potential as a singular, adaptable vaccine solution for global health challenges.

摘要

由 SARS-CoV-2 引起的 COVID-19 大流行已经对全球公共卫生造成了持续而重大的影响,长达 4 年之久。最近,全球范围内季节性流感的传播再次出现。SARS-CoV-2 和季节性流感病毒的共同循环给社区带来了双重负担。此外,人畜共患流感病毒(如禽流感 A/H5N1 和 A/H7N9)的大流行潜力仍然令人担忧。因此,迫切需要一种针对所有这些呼吸道疾病的联合疫苗。mRNA 疫苗以其卓越的疗效、快速的开发速度、灵活性和成本效益,为这些传染病和潜在的未来大流行提供了一个有希望的解决方案。在这项研究中,我们展示了 FLUCOV-10,这是一种从我们经过验证的平台创建的新型 10 价 mRNA 疫苗。该疫苗编码了来自四种季节性流感病毒和两种具有大流行潜力的禽流感病毒的血凝素(HA)蛋白,以及来自四种 SARS-CoV-2 变体的刺突蛋白。用 FLUCOV-10 进行两剂免疫接种,在小鼠中引起了强烈的免疫反应,产生了针对所有流感和 SARS-CoV-2 疫苗匹配病毒的 IgG 抗体、中和抗体和抗原特异性细胞免疫反应。值得注意的是,FLUCOV-10 免疫接种为小鼠模型提供了针对流感和 SARS-CoV-2 同源和异源株的完全保护。这些结果突出了 FLUCOV-10 作为预防流感和 COVID-19 的有效疫苗候选物的潜力。

在当前和新兴的呼吸道病毒威胁中,特别是 SARS-CoV-2 和流感的同时和连续传播,我们的研究引入了 FLUCOV-10。这种新型的基于 mRNA 的组合疫苗旨在通过包含来自各种流感病毒和 SARS-CoV-2 变体的表面糖蛋白基因来对抗流感和 COVID-19。在临床前试验中,这种组合疫苗非常有效,产生了强烈的免疫反应,并确保对流感病毒和 SARS-CoV-2 的匹配和异源株都有保护作用。FLUCOV-10 代表了我们应对呼吸道病毒威胁能力的重大进步,展示了作为一种单一、适应性强的疫苗解决方案应对全球健康挑战的潜力。

https://cdn.ncbi.nlm.nih.gov/pmc/blobs/e137/11389412/90acf5eb21a3/mbio.00668-24.f001.jpg

文献AI研究员

20分钟写一篇综述,助力文献阅读效率提升50倍。

立即体验

用中文搜PubMed

大模型驱动的PubMed中文搜索引擎

马上搜索

文档翻译

学术文献翻译模型,支持多种主流文档格式。

立即体验