Suppr超能文献

致病性L1780P突变的逆转赋予乳腺癌对PARP和ATM抑制剂的抗性。

Reversion of pathogenic L1780P mutation confers resistance to PARP and ATM inhibitor in breast cancer.

作者信息

Jo Se-Young, Lee Jeong Dong, Won Jeongsoo, Park Jiho, Kweon Taeyong, Jo Seongyeon, Sohn Joohyuk, Kim Seung-Il, Kim Sangwoo, Park Hyung Seok

机构信息

Department of Biomedical Systems Informatics, Yonsei University College of Medicine, Seoul, Korea.

Brain Korea 21 PLUS Project for Medical Science, Yonsei University College of Medicine, Seoul, Korea.

出版信息

iScience. 2024 Jul 6;27(8):110469. doi: 10.1016/j.isci.2024.110469. eCollection 2024 Aug 16.

Abstract

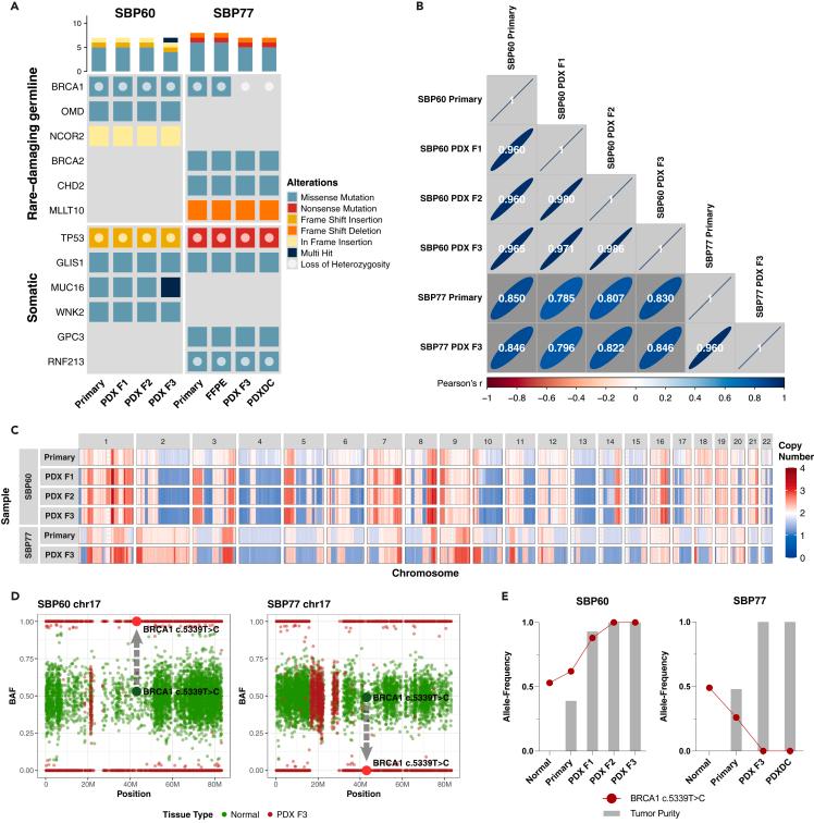
This study investigates the molecular characteristics and therapeutic implications of the BRCA1 L1780P mutation, a rare variant prevalent among Korean hereditary breast cancer patients. Using patient-derived xenograft (PDX) models and cell lines (PDX-derived cell line) from carriers, sequencing analyses revealed loss of heterozygosity (LOH) at the BRCA1 locus, with one patient losing the wild-type allele and the other mutated allele. This reversion mutation may cf. resistance to homologous recombination deficiency (HRD)-targeting drugs such as PARP inhibitors (PARPi) and ATM inhibitors (ATMi). Although HRDetect and CHORD analyses confirmed a strong association between the L1780P mutation and HRD, effective initially, drug resistance developed in cases with reversion mutations. These findings underscore the complexity of using HRD prediction in personalized treatment strategies for breast cancer patients with BRCA1/2 mutations, as resistance may arise in reversion cases despite high HRD scores.

摘要

本研究调查了BRCA1 L1780P突变的分子特征及其治疗意义,该突变是韩国遗传性乳腺癌患者中普遍存在的一种罕见变异。利用来自携带者的患者来源异种移植(PDX)模型和细胞系(PDX衍生细胞系),测序分析显示BRCA1基因座存在杂合性缺失(LOH),其中一名患者丢失了野生型等位基因,另一名患者丢失了突变等位基因。这种回复突变可能与对同源重组缺陷(HRD)靶向药物(如聚(ADP-核糖)聚合酶抑制剂(PARPi)和共济失调毛细血管扩张症突变基因(ATM)抑制剂(ATMi))的耐药性有关。尽管HRDetect和CHORD分析证实L1780P突变与HRD之间存在强关联,起初有效,但回复突变的病例出现了耐药性。这些发现强调了在BRCA1/2突变的乳腺癌患者个性化治疗策略中使用HRD预测的复杂性,因为尽管HRD评分很高,但回复突变的病例可能会产生耐药性。

https://cdn.ncbi.nlm.nih.gov/pmc/blobs/0228/11326956/df5606376096/fx1.jpg

文献AI研究员

20分钟写一篇综述,助力文献阅读效率提升50倍。

立即体验

用中文搜PubMed

大模型驱动的PubMed中文搜索引擎

马上搜索

文档翻译

学术文献翻译模型,支持多种主流文档格式。

立即体验