Suppr超能文献

胶质母细胞瘤衍生的外泌体通过 NRF2/GPX4 通路促进树突状细胞内脂质堆积并诱导铁死亡。

Glioblastoma-derived exosomes promote lipid accumulation and induce ferroptosis in dendritic cells via the NRF2/GPX4 pathway.

机构信息

Institution of Life Science, Jinzhou Medical University, Jinzhou, China.

Liaoning Provincial Key Laboratory of Neurodegenerative Diseases, Jinzhou Medical University, Jinzhou, China.

出版信息

Front Immunol. 2024 Aug 13;15:1439191. doi: 10.3389/fimmu.2024.1439191. eCollection 2024.

Abstract

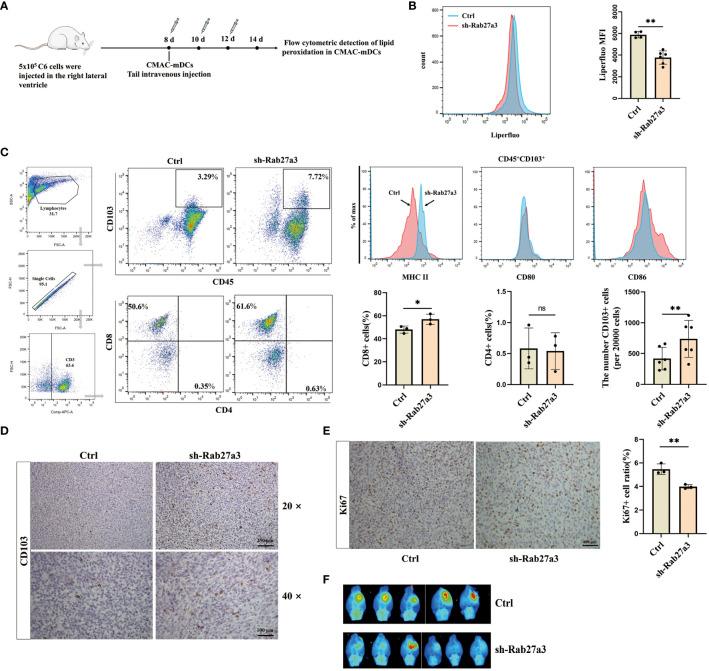
Glioblastoma-derived exosomes (GDEs), containing nucleic acids, proteins, fatty acids and other substances, perform multiple important functions in glioblastoma microenvironment. Tumor-derived exosomes serve as carriers of fatty acids and induce a shift in metabolism towards oxidative phosphorylation, thus driving immune dysfunction of dendritic cells (DCs). Lipid peroxidation is an important characteristic of ferroptosis. Nevertheless, it remains unclear whether GDEs can induce lipid accumulation and lipid oxidation to trigger ferroptosis in DCs. In our study, we investigate the impact of GDEs on lipid accumulation and oxidation in DCs by inhibiting GDEs secretion through knocking down the expression of Rab27a using a rat orthotopic glioblastoma model. The results show that inhibiting the secretion of GDEs can reduce lipid accumulation in infiltrating DCs in the brain and decrease mature dendritic cells (mDCs) lipid peroxidation levels, thereby suppressing glioblastoma growth. Mechanistically, we employed treatments of bone marrow-derived dendritic cells (BMDCs) with GDEs. The results indicate that GDEs decrease the viability of mDCs compared to immature dendritic cells (imDCs) and trigger ferroptosis in mDCs via the NRF2/GPX4 pathway. Overall, these findings provide new insights into the development of immune-suppressive glioblastoma microenvironment through the interaction of GDEs with DCs.

摘要

胶质母细胞瘤来源的外泌体(GDEs),包含核酸、蛋白质、脂肪酸和其他物质,在胶质母细胞瘤微环境中发挥多种重要功能。肿瘤来源的外泌体作为脂肪酸的载体,诱导代谢向氧化磷酸化转变,从而导致树突状细胞(DCs)的免疫功能障碍。脂质过氧化是铁死亡的一个重要特征。然而,目前尚不清楚 GDEs 是否可以诱导脂质积累和氧化,从而引发 DCs 中的铁死亡。在我们的研究中,我们通过敲低 Rab27a 的表达来抑制 GDEs 的分泌,在大鼠原位胶质母细胞瘤模型中研究 GDEs 对 DC 中脂质积累和氧化的影响。结果表明,抑制 GDEs 的分泌可以减少脑内浸润性 DC 中的脂质积累,并降低成熟树突状细胞(mDCs)的脂质过氧化水平,从而抑制胶质母细胞瘤的生长。在机制上,我们用 GDEs 处理骨髓来源的树突状细胞(BMDCs)。结果表明,与未成熟树突状细胞(imDCs)相比,GDEs 降低了 mDCs 的活力,并通过 NRF2/GPX4 途径在 mDCs 中引发铁死亡。总的来说,这些发现为通过 GDEs 与 DCs 的相互作用来研究免疫抑制性胶质母细胞瘤微环境的发展提供了新的见解。

https://cdn.ncbi.nlm.nih.gov/pmc/blobs/6f1e/11347305/157bee040cf1/fimmu-15-1439191-g001.jpg

文献AI研究员

20分钟写一篇综述,助力文献阅读效率提升50倍。

立即体验

用中文搜PubMed

大模型驱动的PubMed中文搜索引擎

马上搜索

文档翻译

学术文献翻译模型,支持多种主流文档格式。

立即体验