Suppr超能文献

靶向 FOXP3+Tregs 以增强抗肿瘤免疫。

Antisense targeting of FOXP3+ Tregs to boost anti-tumor immunity.

机构信息

Division of Transplant Immunology, Department of Pathology and Laboratory Medicine, Children's Hospital of Philadelphia and Perelman School of Medicine at the University of Pennsylvania, Philadelphia, PA, United States.

AUM Biotech, LLC., Philadelphia, PA, United States.

出版信息

Front Immunol. 2024 Aug 21;15:1426657. doi: 10.3389/fimmu.2024.1426657. eCollection 2024.

Abstract

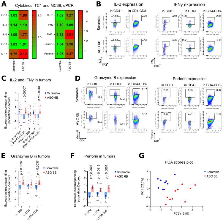
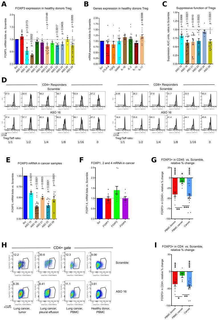
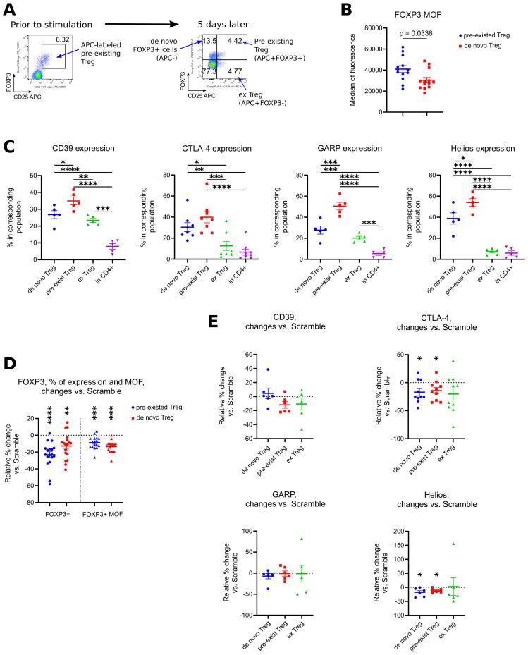
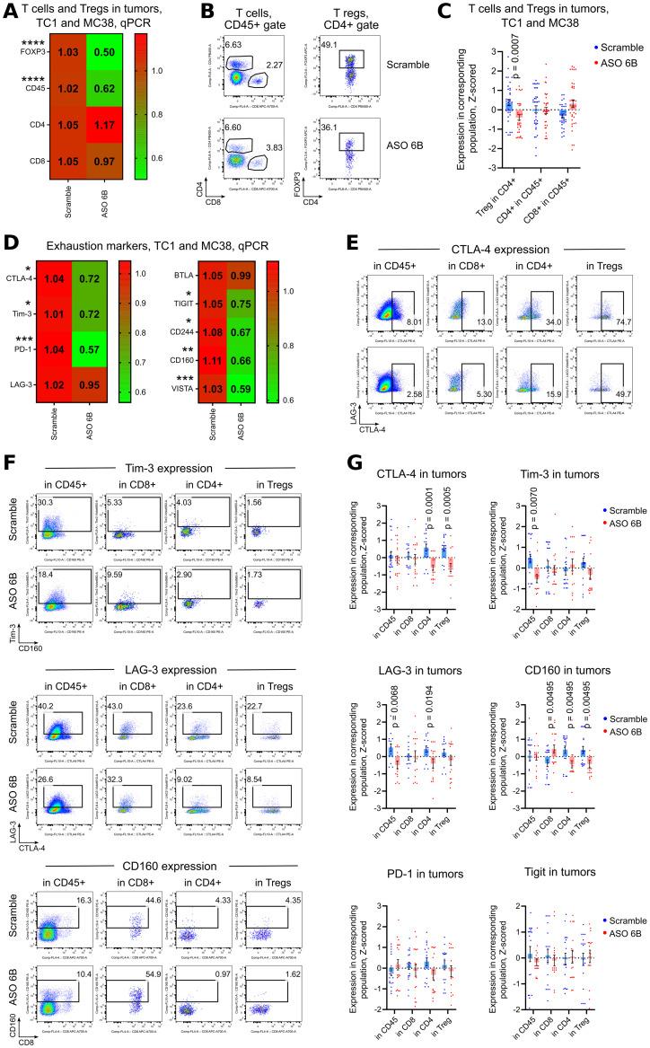
Our goal is to improve the outcomes of cancer immunotherapy by targeting FOXP3+ T-regulatory (Treg) cells with a next generation of antisense oligonucleotides (ASO), termed FOXP3 AUMsilence ASO. We performed experiments with human healthy donor PBMC and clinical samples from patients with lung cancer, mesothelioma and melanoma, and tested our approach using ASO FOXP3 in syngeneic murine cancer models and in humanized mice. ASO FOXP3 had no effects on cell viability or cell division, did not affect expression of other FOXP members, but decreased expression of FOXP3 mRNA in PBMC by 54.9% and in cancer samples by 64.7%, with corresponding 41.0% (PBMC) and 60.0% (cancer) decreases of Treg numbers (all p<0.0001). Hence, intratumoral Treg were more sensitive to the effects of ASO FOXP3 than peripheral blood Tregs. Isolated human Treg, incubated with ASO FOXP3 for 3.5 hours, had significantly impaired suppressive function (66.4%) versus Scramble control. In murine studies, we observed a significant inhibition of tumor growth, while 13.6% (MC38) to 22% (TC1) of tumors were completely resorbed, in conjunction with ~50% decrease of Foxp3 mRNA by qPCR and decreased numbers of intratumoral Tregs. In addition, there were no changes in FOXP3 mRNA expression or in the numbers of Tregs in draining lymph nodes and in spleens of tumor bearing mice, confirming that intratumoral Treg had enhanced sensitivity to ASO FOXP3 compared to other Treg populations. ASO FOXP3 Treg targeting and was accompanied by significant downregulation of multiple exhaustion markers, and by increased expression of perforin and granzyme-B by intratumoral T cells. To conclude, we report that targeting the key Treg transcription factor FOXP3, with ASO FOXP3, has a powerful anti-tumoral effect and enhances T cell response and .

摘要

我们的目标是通过使用新一代反义寡核苷酸(ASO)靶向 FOXP3+调节性 T 细胞(Treg)来改善癌症免疫疗法的结果,这种 ASO 被称为 FOXP3 AUMsilence ASO。我们用人健康供体 PBMC 和来自肺癌、间皮瘤和黑色素瘤患者的临床样本进行了实验,并在同种异体小鼠癌症模型和人源化小鼠中测试了我们的方法。ASO FOXP3 对细胞活力或细胞分裂没有影响,也不影响其他 FOXP 成员的表达,但使 PBMC 中 FOXP3 mRNA 的表达降低了 54.9%,癌症样本中降低了 64.7%,相应的 Treg 数量减少了 41.0%(PBMC)和 60.0%(癌症)(均 p<0.0001)。因此,肿瘤内 Treg 比外周血 Treg 对 ASO FOXP3 的作用更敏感。与 scramble 对照相比,与 ASO FOXP3 孵育 3.5 小时的分离人 Treg 的抑制功能显著受损(66.4%)。在小鼠研究中,我们观察到肿瘤生长受到显著抑制,同时有 13.6%(MC38)至 22%(TC1)的肿瘤完全消退,qPCR 检测到 Foxp3 mRNA 减少约 50%,肿瘤内 Treg 数量减少。此外,荷瘤小鼠引流淋巴结和脾脏中的 FOXP3 mRNA 表达或 Treg 数量没有变化,证实与其他 Treg 群体相比,肿瘤内 Treg 对 ASO FOXP3 具有更高的敏感性。ASO FOXP3 Treg 靶向治疗伴随着多种衰竭标志物的显著下调,以及肿瘤内 T 细胞中穿孔素和颗粒酶 B 的表达增加。总之,我们报告称,靶向关键的 Treg 转录因子 FOXP3 的 ASO FOXP3 具有强大的抗肿瘤作用,并增强了 T 细胞反应和。

https://cdn.ncbi.nlm.nih.gov/pmc/blobs/2569/11371716/4f26c2bc9452/fimmu-15-1426657-g001.jpg

文献AI研究员

20分钟写一篇综述,助力文献阅读效率提升50倍。

立即体验

用中文搜PubMed

大模型驱动的PubMed中文搜索引擎

马上搜索

文档翻译

学术文献翻译模型,支持多种主流文档格式。

立即体验