Suppr超能文献

鉴定 HDAC10 为透明细胞肾细胞癌的候选癌基因,促进肿瘤增殖和转移。

Identification of HDAC10 as a candidate oncogene in clear cell renal carcinoma that facilitates tumor proliferation and metastasis.

机构信息

Medical School of Chinese PLA, Beijing, 100853, China.

Department of Urology, The Third Medical Center, Chinese PLA General Hospital, Beijing, 100853, China.

出版信息

Diagn Pathol. 2024 Sep 5;19(1):120. doi: 10.1186/s13000-024-01493-2.

Abstract

BACKGROUND

Clear cell renal cell carcinoma (ccRCC) remains one of the most lethal urological malignancies even though a great number of improvements in diagnosis and management have achieved over the past few decades. Accumulated evidence revealed that histone deacetylases (HDACs) play vital role in cell proliferation, differentiation and apoptosis. Nevertheless, the biological functions of histone deacetylation modification related genes in ccRCC remains poorly understood.

METHOD

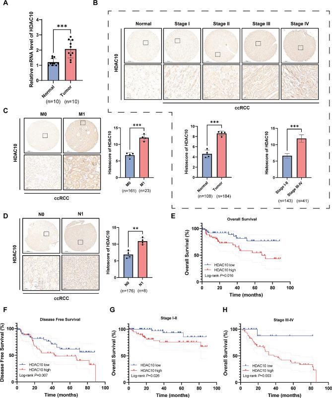
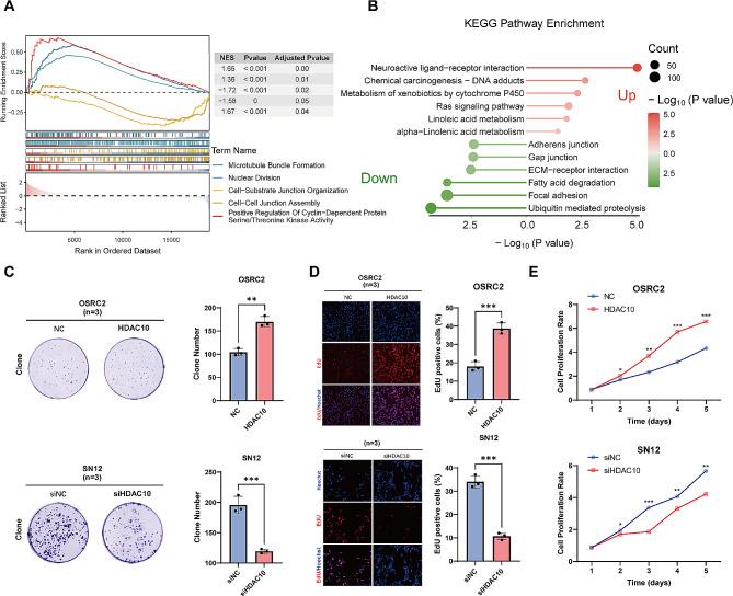
Bulk transcriptomic data and clinical information of ccRCC patients were obtained from the TCGA database and collected from the Chinese PLA General Hospital. A total of 36 histone deacetylation genes were selected and studied in our research. Univariate cox regression analysis, least absolute shrinkage and selection operator (LASSO) regression, random forest (RF) analysis, and protein-protein interaction (PPI) network analysis were applied to identify key genes affecting the prognosis of ccRCC. The 'oncoPredict' algorithm was utilized for drug-sensitive analysis. Gene Set Enrichment Analysis (GSEA) and Kyoto Encyclopedia of Genes and Genomes (KEGG) enrichment analysis was used to explore the potential biological function. The ssGSEA algorithm was used for tumor immune microenvironment analysis. The expression levels of HDAC10 were validated by RT-PCR and immunohistochemistry (IHC). 5-ethynyl-2'-deoxyuridine (EdU assay), CCK-8 assay, cell transwell migration and invasion assay and colony formation assay were performed to detect the proliferation and invasion ability of ccRCC cells. A nomogram incorporating HDAC10 and clinicopathological characteristics was established to predict the prognosis of ccRCC patients.

RESULT

Two machine learning algorithms and PPI analysis identified four histone deacetylation genes that have a significant association with the prognosis of ccRCC, with HDAC10 being the key gene among them. HDAC10 is highly expressed in ccRCC and its high expression is associated with poor prognosis for ccRCC patients. Pathway enrichment and the experiments of EdU staining, CCK-8 assay, cell transwell migration and invasion assay and colony formation assay demonstrated that HDAC10 mediated the proliferation and metastasis of ccRCC cells and involved in reshaping the tumor microenvironment (TME) of ccRCC. A clinically reliable prognostic predictive model was established by incorporating HDAC10 and other clinicopathological characteristics ( https://nomogramhdac10.shinyapps.io/HDAC10_Nomogram/ ).

CONCLUSION

Our study found the increased expression of HDAC10 was closely associated with poor prognosis of ccRCC patients. HDAC10 showed a pro-tumorigenic effect on ccRCC and promote the proliferation and metastasis of ccRCC, which may provide new light on targeted therapy for ccRCC.

摘要

背景

尽管在过去几十年中,在诊断和治疗方面取得了许多进展,但透明细胞肾细胞癌(ccRCC)仍然是最致命的泌尿系统恶性肿瘤之一。有大量证据表明组蛋白去乙酰化酶(HDACs)在细胞增殖、分化和凋亡中发挥重要作用。然而,ccRCC 中组蛋白去乙酰化修饰相关基因的生物学功能仍知之甚少。

方法

从 TCGA 数据库中获取 ccRCC 患者的批量转录组数据和临床信息,并从中国人民解放军总医院收集。在本研究中选择并研究了 36 个组蛋白去乙酰化酶基因。应用单因素 cox 回归分析、最小绝对收缩和选择算子(LASSO)回归、随机森林(RF)分析和蛋白质-蛋白质相互作用(PPI)网络分析来识别影响 ccRCC 预后的关键基因。利用“oncoPredict”算法进行药物敏感性分析。基因集富集分析(GSEA)和京都基因与基因组百科全书(KEGG)富集分析用于探索潜在的生物学功能。ssGSEA 算法用于肿瘤免疫微环境分析。通过 RT-PCR 和免疫组织化学(IHC)验证 HDAC10 的表达水平。进行 5-乙炔基-2'-脱氧尿苷(EdU 测定)、CCK-8 测定、细胞 Transwell 迁移和侵袭测定以及集落形成测定,以检测 ccRCC 细胞的增殖和侵袭能力。建立包含 HDAC10 和临床病理特征的列线图,以预测 ccRCC 患者的预后。

结果

两种机器学习算法和 PPI 分析确定了四个与 ccRCC 预后显著相关的组蛋白去乙酰化酶基因,其中 HDAC10 是关键基因。HDAC10 在 ccRCC 中高表达,其高表达与 ccRCC 患者的预后不良相关。通路富集和 EdU 染色、CCK-8 测定、细胞 Transwell 迁移和侵袭测定以及集落形成测定的实验表明,HDAC10 介导了 ccRCC 细胞的增殖和转移,并参与重塑 ccRCC 的肿瘤微环境(TME)。通过纳入 HDAC10 和其他临床病理特征,建立了一种临床可靠的预后预测模型(https://nomogramhdac10.shinyapps.io/HDAC10_Nomogram/)。

结论

本研究发现 HDAC10 的表达增加与 ccRCC 患者的预后不良密切相关。HDAC10 对 ccRCC 具有促肿瘤作用,并促进 ccRCC 的增殖和转移,这可能为 ccRCC 的靶向治疗提供新的思路。

https://cdn.ncbi.nlm.nih.gov/pmc/blobs/02df/11378624/e84d7cfc902f/13000_2024_1493_Fig1_HTML.jpg

文献AI研究员

20分钟写一篇综述,助力文献阅读效率提升50倍。

立即体验

用中文搜PubMed

大模型驱动的PubMed中文搜索引擎

马上搜索

文档翻译

学术文献翻译模型,支持多种主流文档格式。

立即体验