Suppr超能文献

基于 T 细胞耗竭相关基因的系统分析鉴定 PTPRT 为胃癌有前途的诊断和预后生物标志物。

System analysis based on T-cell exhaustion-related genes identifies PTPRT as a promising diagnostic and prognostic biomarker for gastric cancer.

机构信息

Medical School, Huanghe S&T University, No. 666 Zijingshan South Road, Zhengzhou, 450015, Henan, People's Republic of China.

出版信息

Sci Rep. 2024 Sep 9;14(1):21049. doi: 10.1038/s41598-024-72135-2.

Abstract

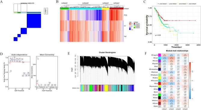
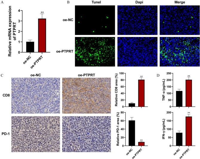
Multiple investigations have demonstrated the crucial involvement of T-cell exhaustion (TEX) in anti-tumor immune response and their strong correlation with prognosis. This study aimed at creating a strong signature using TEX for gastric cancer through bioinformatics analysis and experimental validation. We utilized data from The Cancer Genome Atlas (TCGA) databases to retrieve RNA-seq data from patients with stomach adenocarcinoma (STAD). Genes related to TEX were discovered using gene set variance analysis (GSVA) and weighted gene correlation network analysis (WGCNA). Subsequently, prognostic signature based on TEX was developed using LASSO-Cox analysis. Relationship between key genes and immune cells were examined. Finally, biological function of a key TEX-related gene PTPRT in gastric cancer was verified by in vivo experiment. A total of 29 TEX-related biomarkers were screened by WGCNA and random forest. Among them, five core signatures (PTPRT, CAV2, PPIH, PRDM2, and FGF1), further identified by LASSO-Cox, were considered as strong predictors of prognosis for gastric cancer and associated with immune infiltration. PTPRT gene had the largest number of SNPs, with the most mutation types. In vivo experiments revealed that PTPRT overexpression significantly inhibited tumor malignant progression and accelerated apoptosis through stimulating the secretion of killer cytokines such as TNF-α and IFN-γ. In addition, flow cytometry revealed that PTPRT overexpression alleviated TEX by increasing the abundance of CD8+ T cells, with inhibition of cell surface PD-1 and Tim-3. The predictive prognostic value of TEX gene expression levels was evaluated in patients with gastric cancer, providing a new perspective for precision immuno-oncology studies.

摘要

多项研究表明,T 细胞耗竭(TEX)在抗肿瘤免疫反应中起着关键作用,并且与预后密切相关。本研究旨在通过生物信息学分析和实验验证,利用 TEX 为胃癌创建一个强大的特征。我们利用癌症基因组图谱(TCGA)数据库中的数据,从胃腺癌(STAD)患者中检索 RNA-seq 数据。使用基因集变异分析(GSVA)和加权基因相关网络分析(WGCNA)发现与 TEX 相关的基因。随后,使用 LASSO-Cox 分析基于 TEX 开发预后特征。检查关键基因与免疫细胞之间的关系。最后,通过体内实验验证关键 TEX 相关基因 PTPRT 在胃癌中的生物学功能。通过 WGCNA 和随机森林筛选出 29 个与 TEX 相关的生物标志物。其中,由 LASSO-Cox 进一步鉴定的五个核心特征(PTPRT、CAV2、PPIH、PRDM2 和 FGF1)被认为是胃癌预后的强有力预测因子,并与免疫浸润相关。PTPRT 基因具有最多的 SNP,突变类型最多。体内实验表明,PTPRT 过表达通过刺激 TNF-α 和 IFN-γ 等杀伤细胞因子的分泌,显著抑制肿瘤恶性进展并促进细胞凋亡。此外,流式细胞术显示,通过增加 CD8+T 细胞的丰度,抑制细胞表面 PD-1 和 Tim-3,PTPRT 过表达减轻了 TEX。评估了 TEX 基因表达水平在胃癌患者中的预测预后价值,为精准免疫肿瘤学研究提供了新视角。

https://cdn.ncbi.nlm.nih.gov/pmc/blobs/6719/11384728/12974804606f/41598_2024_72135_Fig1_HTML.jpg

文献AI研究员

20分钟写一篇综述,助力文献阅读效率提升50倍。

立即体验

用中文搜PubMed

大模型驱动的PubMed中文搜索引擎

马上搜索

文档翻译

学术文献翻译模型,支持多种主流文档格式。

立即体验