Suppr超能文献

HIV-1 Vpr 诱导的 DNA 损伤通过 ATM-NEMO 非依赖性的细胞周期阻滞激活 NF-κB。

HIV-1 Vpr-induced DNA damage activates NF-κB through ATM-NEMO independent of cell cycle arrest.

机构信息

Molecular Biology Institute, University of California, Los Angeles, California, USA.

Department of Microbiology, Immunology, and Molecular Genetics, University of California, Los Angeles, California, USA.

出版信息

mBio. 2024 Oct 16;15(10):e0024024. doi: 10.1128/mbio.00240-24. Epub 2024 Sep 13.

Abstract

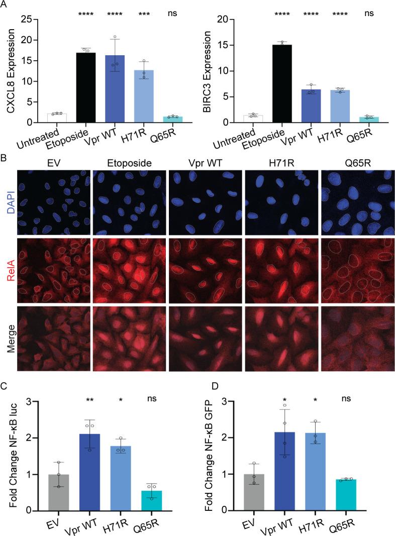
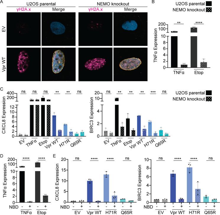
Lentiviruses encode a number of multi-functional accessory proteins, however, the primary role of the accessory protein Vpr remains unclear. As Vpr engages the host DNA damage response (DDR) at multiple steps, modulation of the DDR is considered central to the function(s) of Vpr. Vpr activates ataxia telangiectasia and Rad3 (ATR)-mediated DDR signaling, resulting in cell cycle arrest. However, the cellular consequences of Vpr-induced DNA damage, and the connection of Vpr-induced DNA damage to other Vpr functions, are unknown. Here, we determined that HIV-1 Vpr-induced DNA damage activates the ATM-NF-κB essential modulator (NEMO) pathway and alters cellular transcription via NF-κB/RelA. Through RNA-sequencing (RNA-seq) of cells expressing Vpr or mutants that separate the ability of Vpr to induce DNA damage from other DDR phenotypes, we identified that Vpr alters the transcriptome independent of cell cycle arrest. In tissue-cultured U2OS cells and primary human monocyte-derived macrophages (MDMs), we showed Vpr activates both ataxia telangiectasia mutated (ATM) and NF-κB/RelA signaling cascades. While inhibition of NEMO did not affect Vpr-induced DNA damage, it prevented NF-κB activation by Vpr, highlighting the importance of NEMO in Vpr-mediated transcriptional reprogramming. Virion-delivered Vpr was sufficient to induce DNA damage and activate ATM-NEMO dependent NF-κB transcription, suggesting that engagement of the DDR and transcriptional changes can occur early during viral replication. Together, our data uncover cellular consequences of Vpr-induced DNA damage and provide a mechanism for how Vpr activates NF-κB through DNA damage and ATM-NEMO signaling, which occur independent of cell cycle arrest. We propose this is essential to overcoming restrictive environments, such as in macrophages, to enhance viral replication.IMPORTANCEThe HIV accessory protein Vpr is multi-functional and required for viral replication , yet how Vpr enhances viral replication is unknown. Emerging literature suggests that a conserved function of Vpr is the engagement of the host DNA damage response (DDR). For example, Vpr activates DDR signaling, causes DDR-dependent cell cycle arrest, promotes degradation of various DDR proteins, and alters cellular consequences of DDR activation. However, a central understanding of how these phenotypes connect and how they affect HIV-infected cells remains unknown. Here, we found that Vpr-induced DNA damage alters the host transcriptome by activating an essential transcription pathway, NF-κB. This occurs early during the infection of primary human immune cells, suggesting NF-κB activation and transcriptome remodeling are important for establishing productive HIV-1 infection. Together, our study provides novel insights into how Vpr alters the host environment through the DDR, and what roles Vpr and the DDR play to enhance HIV replication.

摘要

慢病毒编码许多多功能辅助蛋白,但辅助蛋白 Vpr 的主要作用尚不清楚。由于 Vpr 在多个步骤中与宿主 DNA 损伤反应 (DDR) 结合,因此调节 DDR 被认为是 Vpr 功能的核心。Vpr 激活共济失调毛细血管扩张症和 Rad3 (ATR)-介导的 DDR 信号传导,导致细胞周期停滞。然而,Vpr 诱导的 DNA 损伤的细胞后果,以及 Vpr 诱导的 DNA 损伤与其他 Vpr 功能的联系尚不清楚。在这里,我们确定 HIV-1 Vpr 诱导的 DNA 损伤激活 ATM-NF-κB 必需调节剂 (NEMO) 途径,并通过 NF-κB/RelA 改变细胞转录。通过表达 Vpr 或分离 Vpr 诱导 DNA 损伤与其他 DDR 表型能力的突变体的细胞的 RNA 测序 (RNA-seq),我们发现 Vpr 独立于细胞周期停滞改变转录组。在组织培养的 U2OS 细胞和原代人单核细胞衍生的巨噬细胞 (MDM) 中,我们表明 Vpr 激活共济失调毛细血管扩张症突变 (ATM) 和 NF-κB/RelA 信号级联。虽然 NEMO 抑制不影响 Vpr 诱导的 DNA 损伤,但它阻止了 Vpr 激活的 NF-κB,突出了 NEMO 在 Vpr 介导的转录重编程中的重要性。病毒体传递的 Vpr 足以诱导 DNA 损伤并激活 ATM-NEMO 依赖性 NF-κB 转录,表明 DDR 和转录变化的结合可以在病毒复制早期发生。总之,我们的数据揭示了 Vpr 诱导的 DNA 损伤的细胞后果,并提供了一种机制,说明 Vpr 如何通过 DNA 损伤和 ATM-NEMO 信号转导激活 NF-κB,而这种信号转导独立于细胞周期停滞。我们提出,这对于克服限制环境(如巨噬细胞)以增强病毒复制至关重要。

重要性HIV 辅助蛋白 Vpr 具有多功能性,是病毒复制所必需的,但 Vpr 如何增强病毒复制尚不清楚。新出现的文献表明,Vpr 的一个保守功能是与宿主 DNA 损伤反应 (DDR) 结合。例如,Vpr 激活 DDR 信号传导,导致 DDR 依赖性细胞周期停滞,促进各种 DDR 蛋白的降解,并改变 DDR 激活的细胞后果。然而,对于这些表型如何连接以及它们如何影响感染 HIV 的细胞,人们仍缺乏核心理解。在这里,我们发现 Vpr 诱导的 DNA 损伤通过激活必需的转录途径 NF-κB 改变宿主转录组。这发生在原发性人免疫细胞感染的早期,这表明 NF-κB 激活和转录组重塑对于建立有效的 HIV-1 感染很重要。总之,我们的研究为 Vpr 通过 DDR 改变宿主环境以及 Vpr 和 DDR 在增强 HIV 复制中的作用提供了新的见解。

https://cdn.ncbi.nlm.nih.gov/pmc/blobs/a665/11481869/96b22f45d057/mbio.00240-24.f001.jpg

文献AI研究员

20分钟写一篇综述,助力文献阅读效率提升50倍。

立即体验

用中文搜PubMed

大模型驱动的PubMed中文搜索引擎

马上搜索

文档翻译

学术文献翻译模型,支持多种主流文档格式。

立即体验