Suppr超能文献

一种基于单细胞分析的坏死性凋亡调控模型,可预测肝细胞癌的生存率并确定MAGEA6的关键作用。

A necroptosis-regulated model from single-cell analysis that predicts survival and identifies the Pivotal role of MAGEA6 in hepatocellular carcinoma.

作者信息

Zhang Youcheng, Chen Dapeng, Ang Bing, Deng Xiyue, Li Bing, Bai Yi, Zhang Yamin

机构信息

The First Central Clinical School, Tianjin Medical University, Tianjin, 300192,China.

Department of Pediatric Surgery, Huai'an Maternal and Child Health Care Center, Huai'an, 223001, Jiangsu Province, China.

出版信息

Heliyon. 2024 Sep 13;10(18):e37711. doi: 10.1016/j.heliyon.2024.e37711. eCollection 2024 Sep 30.

Abstract

OBJECTIVE

Hepatocellular carcinoma (HCC) ranks as the third leading cause of cancer-related deaths, constituting 75%-85 % of all primary liver cancers. The objective of this study was to develop a necroptosis-related gene signature using single-cell and bulk RNA sequencing to predict HCC patient prognoses.

METHODS

A total of 25 key necroptosis regulators were identified from previous literature. We evaluated the necroptosis scores of different cell types using single-cell sequencing data from HCC and analyzed 168 necroptosis-related genes. The Cancer Genome Atlas Liver Hepatocellular Carcinoma (TCGA-LIHC) dataset served as the training set for establishing a novel necroptosis-related gene risk signature, employing univariate and multivariate Cox regression analyses. Additionally, the study examined the model's relevance in immunity and immunotherapy, and predicted chemosensitivity in HCC patients based on the gene signature. The key genes were validated by the biological experiments.

RESULTS

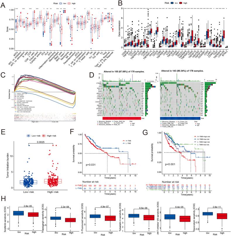
Compared to other cell types, hepatoma cells displayed the lowest necroptosis scores. A new six-gene necroptosis-related signature (S100A11, MAGEC2, MAGEA6, CTP2C9, SOX4, AKR1B10) was developed using the TCGA database and validated in the ICGC database. Patients in the high-risk category had poorer prognoses, with the risk score serving as an independent prognostic indicator beyond other clinical factors. These high-risk patients also exhibited greater immune infiltration but demonstrated a weaker anti-tumor response due to elevated expression of immune checkpoints. Pathways involving hypoxia, glycolysis, and P53, as well as the frequency of P53 somatic mutations, were notably heightened in the high-risk group. Additionally, the six genes in the model showed significantly different mRNA expression in hepatoma cell lines compared to normal hepatocytes, with the role of MAGEA6 in liver cancer being elucidated through critical experiments.

CONCLUSIONS

This study successfully developed a six-gene necroptosis-related signature to predict prognoses in HCC patients. It further explored the roles of necroptosis in hepatoma cells and the tumor microenvironment.

摘要

目的

肝细胞癌(HCC)是癌症相关死亡的第三大主要原因,占所有原发性肝癌的75%-85%。本研究的目的是利用单细胞和批量RNA测序开发一种与坏死性凋亡相关的基因特征,以预测HCC患者的预后。

方法

从先前的文献中总共鉴定出25个关键的坏死性凋亡调节因子。我们使用来自HCC的单细胞测序数据评估不同细胞类型的坏死性凋亡评分,并分析了168个与坏死性凋亡相关的基因。癌症基因组图谱肝细胞癌(TCGA-LIHC)数据集用作训练集,采用单变量和多变量Cox回归分析建立一种新的与坏死性凋亡相关的基因风险特征。此外,该研究还检查了该模型在免疫和免疫治疗中的相关性,并基于基因特征预测HCC患者的化疗敏感性。关键基因通过生物学实验进行了验证。

结果

与其他细胞类型相比,肝癌细胞的坏死性凋亡评分最低。利用TCGA数据库开发了一种新的六基因坏死性凋亡相关特征(S100A11、MAGEC2、MAGEA6、CTP2C9、SOX4、AKR1B10),并在ICGC数据库中进行了验证。高危组患者的预后较差,风险评分是独立于其他临床因素的预后指标。这些高危患者也表现出更强的免疫浸润,但由于免疫检查点的表达升高,其抗肿瘤反应较弱。高危组中涉及缺氧、糖酵解和P53的信号通路以及P53体细胞突变的频率显著升高。此外,与正常肝细胞相比,模型中的六个基因在肝癌细胞系中显示出显著不同的mRNA表达,通过关键实验阐明了MAGEA6在肝癌中的作用。

结论

本研究成功开发了一种六基因坏死性凋亡相关特征来预测HCC患者的预后。它进一步探讨了坏死性凋亡在肝癌细胞和肿瘤微环境中的作用。

https://cdn.ncbi.nlm.nih.gov/pmc/blobs/ef0b/11417173/796cf8ebe333/gr1.jpg

文献AI研究员

20分钟写一篇综述,助力文献阅读效率提升50倍。

立即体验

用中文搜PubMed

大模型驱动的PubMed中文搜索引擎

马上搜索

文档翻译

学术文献翻译模型,支持多种主流文档格式。

立即体验