Suppr超能文献

超级增强子驱动的 ZFP36L1 促进浸润性胃癌中 PD-L1 的表达。

Super-enhancer-driven ZFP36L1 promotes PD-L1 expression in infiltrative gastric cancer.

机构信息

Endoscopic Center, The First Affiliated Hospital, Fujian Medical University, Fuzhou, China.

The Graduate School of Fujian Medical University, Fuzhou, China.

出版信息

Elife. 2024 Oct 7;13:RP96445. doi: 10.7554/eLife.96445.

Abstract

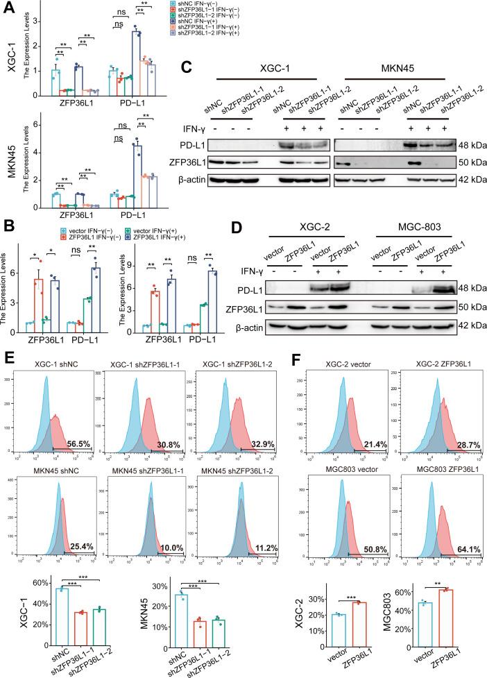
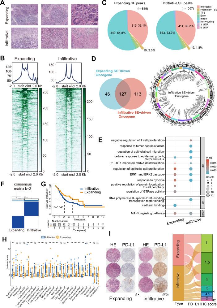
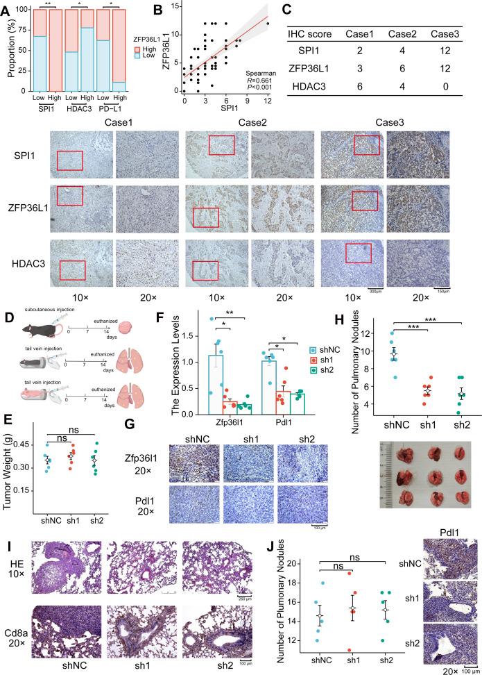
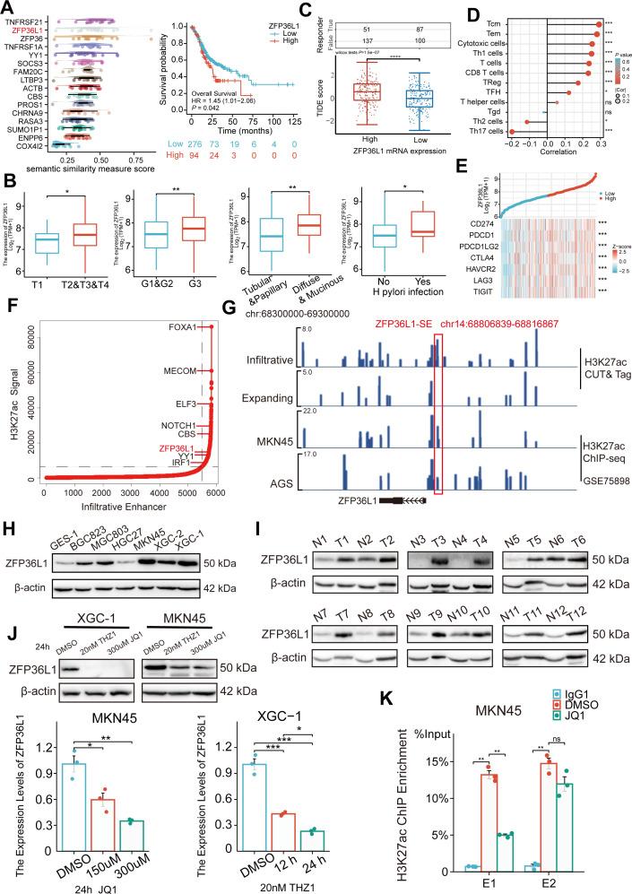
Gastric cancer (GC) is a major cause of cancer-related mortality worldwide. Despite the widespread recognition of tumor immunotherapy in treating unresectable GC, challenges, including ineffective immunotherapy and drug resistance, persist. Therefore, understanding the regulatory mechanisms of PD-L1, particularly in the context of super-enhancers (SEs) and zinc finger protein 36 ring finger protein-like 1 (ZFP36L1) RNA-binding protein, is crucial. In this study, we performed H3K27ac Cleavage Under Targets and Tagmentation (CUT&Tag) sequencing, investigated the heterogeneity of SEs between two GC subtypes with differential growth patterns, and revealed the immune escape signatures driven by ZFP36L1-SE in infiltrative GC through SEs inhibitors treatment. The regulation of ZFP36L1 to PD-L1 was evaluated by quantitative PCR, western blot, flow cytometry, and immunohistochemistry. Furthermore, we explored its regulatory mechanisms using a combination of molecular biology techniques, including luciferase reporter assay, GST/RNA pull-down, chromatin immunoprecipitation (ChIP)/RIP experiments, and in vivo functional assays. We demonstrated that ZFP36L1, driven by an SE, enhances IFN-γ-induced PD-L1 expression, with SPI1 identified as the specific transcription factor binding to ZFP36L1-SE. Mechanistically, ZFP36L1 binds to the adenylate uridylate-rich element in the 3' untranslated region (3'UTR) of mRNA, exacerbating its mRNA decay, and thereby facilitating PD-L1 abnormal transcriptional activation. Collectively, our findings provide mechanistic insights into the role of the SPI1-ZFP36L1-HDAC3-PD-L1 signaling axis in orchestrating immune escape mechanisms in GC, thereby offering valuable insights into the potential targets for immune checkpoint therapy in GC management.

摘要

胃癌(GC)是全球癌症相关死亡的主要原因。尽管肿瘤免疫疗法在治疗不可切除的 GC 方面得到了广泛认可,但仍存在挑战,包括免疫疗法无效和耐药性。因此,了解 PD-L1 的调控机制,特别是在超级增强子(SEs)和锌指蛋白 36 环指蛋白样 1(ZFP36L1)RNA 结合蛋白的背景下,至关重要。在这项研究中,我们进行了 H3K27ac 切割靶点和标签(CUT&Tag)测序,研究了两种具有不同生长模式的 GC 亚型之间 SEs 的异质性,并通过 SEs 抑制剂治疗揭示了浸润性 GC 中由 ZFP36L1-SE 驱动的免疫逃逸特征。通过定量 PCR、western blot、流式细胞术和免疫组织化学评估了 ZFP36L1 对 PD-L1 的调控。此外,我们还通过结合分子生物学技术,包括荧光素酶报告基因检测、GST/RNA 下拉、染色质免疫沉淀(ChIP)/RIP 实验和体内功能测定,探讨了其调控机制。我们证明了 ZFP36L1 由 SE 驱动,增强 IFN-γ 诱导的 PD-L1 表达,SPI1 被鉴定为特异性转录因子结合 ZFP36L1-SE。从机制上讲,ZFP36L1 结合到 mRNA 的 3'非翻译区(3'UTR)中的腺苷酸尿嘧啶丰富元件,加剧其 mRNA 降解,从而促进 PD-L1 异常转录激活。总之,我们的研究结果为 SPI1-ZFP36L1-HDAC3-PD-L1 信号轴在协调 GC 中免疫逃逸机制中的作用提供了机制见解,为 GC 管理中的免疫检查点治疗提供了有价值的潜在靶点。

https://cdn.ncbi.nlm.nih.gov/pmc/blobs/bcc2/11458174/504328a0e43c/elife-96445-fig1.jpg

文献AI研究员

20分钟写一篇综述,助力文献阅读效率提升50倍。

立即体验

用中文搜PubMed

大模型驱动的PubMed中文搜索引擎

马上搜索

文档翻译

学术文献翻译模型,支持多种主流文档格式。

立即体验