Suppr超能文献

沉默 SIRPα 增强了 CAR-M 在实体瘤中的抗肿瘤疗效。

Silencing of SIRPα enhances the antitumor efficacy of CAR-M in solid tumors.

机构信息

State Key Laboratory of Holistic Integrative Management of Gastrointestinal Cancers, Department of Medical Genetics and Developmental Biology, Fourth Military Medical University, Xi'an, China.

Department of Spine Surgery, Honghui Hospital, Xi'an Jiaotong University, Xi'an, China.

出版信息

Cell Mol Immunol. 2024 Nov;21(11):1335-1349. doi: 10.1038/s41423-024-01220-3. Epub 2024 Oct 8.

Abstract

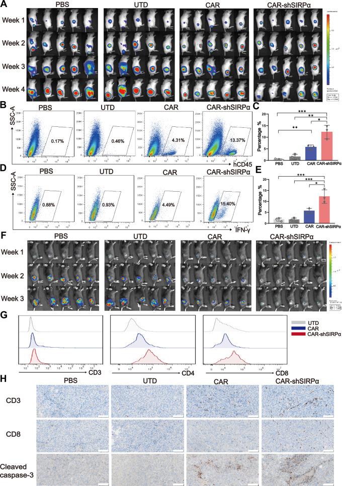
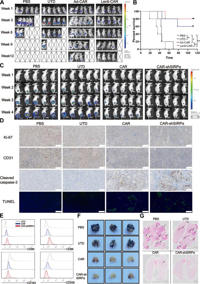
The potential of macrophage-mediated phagocytosis as a cancer treatment is promising. Blocking the CD47-SIRPα interaction with a CD47-specific antibody significantly enhances macrophage phagocytosis. However, concerns regarding their toxicity to nontumor cells remain substantial. Here, we engineered chimeric antigen receptor macrophages (CAR-Ms) by fusing a humanized single-chain variable fragment with FcγRIIa and integrating short hairpin RNA to silence SIRPα, thereby disrupting the CD47-SIRPα signaling pathway. These modified CAR-shSIRPα-M cells exhibited an M1-like phenotype, superior phagocytic function, substantial cytotoxic effects on HER2-positive tumor cells, and the ability to eliminate patient-derived organoids. In vivo, CAR-M cells significantly inhibited tumor growth and prolonged survival in tumor-bearing mice. Notably, CAR-shSIRPα-M cells enhanced cytotoxic T-cell infiltration into tumors, thereby enhancing the antitumor response in both the humanized immune system mouse model and immunocompetent mice. Mechanistically, SIRPα inhibition activated inflammatory pathways and the cGAS-STING signaling cascade in CAR-M cells, leading to increased production of proinflammatory cytokines, reactive oxygen species, and nitric oxide, thereby enhancing their antitumor effects. These findings underscore the potential of SIRPα inhibition as a novel strategy to increase the antitumor efficacy of CAR-M cells in cancer immunotherapy, particularly against solid tumors.

摘要

巨噬细胞介导的吞噬作用作为一种癌症治疗方法具有很大的潜力。用 CD47 特异性抗体阻断 CD47-SIRPα 相互作用显著增强了巨噬细胞的吞噬作用。然而,它们对非肿瘤细胞的毒性仍然是一个重大问题。在这里,我们通过融合人源化单链可变片段与 FcγRIIa 并整合短发夹 RNA 来沉默 SIRPα,从而构建了嵌合抗原受体巨噬细胞(CAR-M),从而破坏了 CD47-SIRPα 信号通路。这些经过修饰的 CAR-shSIRPα-M 细胞表现出 M1 样表型、优越的吞噬功能、对 HER2 阳性肿瘤细胞的显著细胞毒性作用以及消除患者来源的类器官的能力。在体内,CAR-M 细胞显著抑制了荷瘤小鼠的肿瘤生长并延长了其生存期。值得注意的是,CAR-shSIRPα-M 细胞增强了细胞毒性 T 细胞浸润到肿瘤中,从而增强了人源化免疫系统小鼠模型和免疫功能正常小鼠的抗肿瘤反应。从机制上讲,SIRPα 抑制激活了 CAR-M 细胞中的炎症途径和 cGAS-STING 信号级联,导致促炎细胞因子、活性氧和一氧化氮的产生增加,从而增强了它们的抗肿瘤作用。这些发现强调了 SIRPα 抑制作为一种新策略的潜力,可提高 CAR-M 细胞在癌症免疫治疗中的抗肿瘤疗效,特别是针对实体瘤。

https://cdn.ncbi.nlm.nih.gov/pmc/blobs/4595/11527885/c0fc349faf92/41423_2024_1220_Fig1_HTML.jpg

文献AI研究员

20分钟写一篇综述,助力文献阅读效率提升50倍。

立即体验

用中文搜PubMed

大模型驱动的PubMed中文搜索引擎

马上搜索

文档翻译

学术文献翻译模型,支持多种主流文档格式。

立即体验