Suppr超能文献

富含肝素的血浆蛋白质组在阿尔茨海默病中发生显著改变。

Heparin-enriched plasma proteome is significantly altered in Alzheimer's disease.

机构信息

Department of Biochemistry, School of Medicine, Emory School of Medicine, 505J Whitehead Biomedical Research Building, 615 Michael St, Atlanta, GA, 30322, USA.

Center for Neurodegenerative Disease Center, Emory University School of Medicine, Atlanta, GA, 30322, USA.

出版信息

Mol Neurodegener. 2024 Oct 8;19(1):67. doi: 10.1186/s13024-024-00757-1.

Abstract

INTRODUCTION

Heparin binding proteins (HBPs) with roles in extracellular matrix assembly are strongly correlated to β-amyloid (Aβ) and tau pathology in Alzheimer's disease (AD) brain and cerebrospinal fluid (CSF). However, it remains challenging to detect these proteins in plasma using standard mass spectrometry-based proteomic approaches.

METHODS

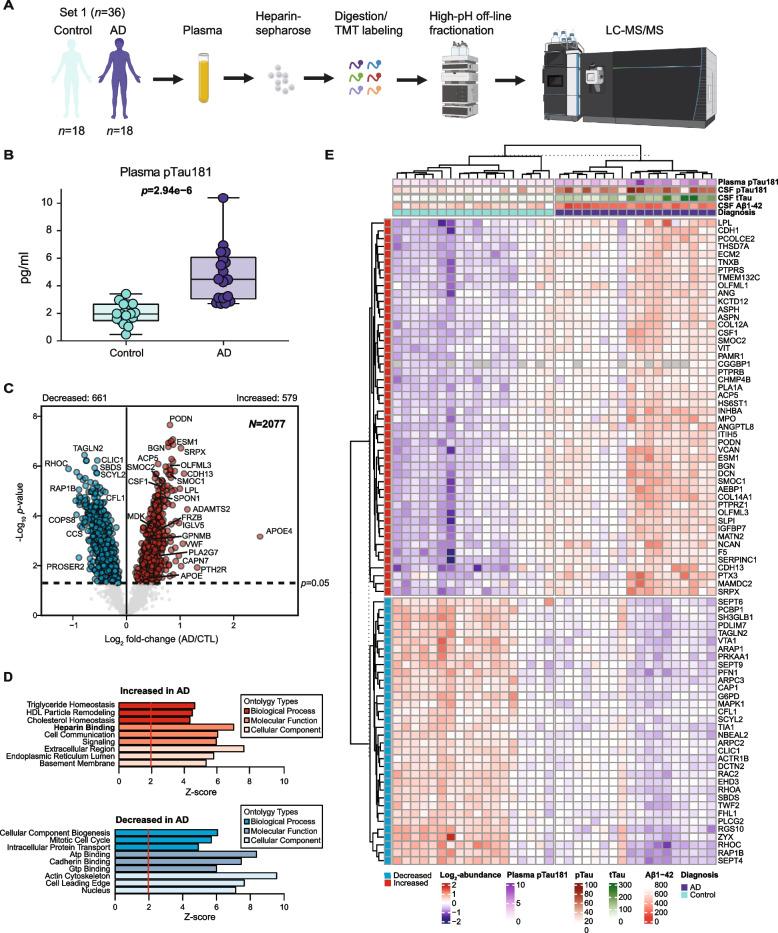
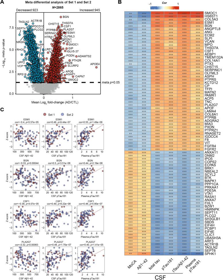
We employed heparin-affinity chromatography, followed by off-line fractionation and tandem mass tag mass spectrometry (TMT-MS), to enrich HBPs from plasma obtained from AD (n = 62) and control (n = 47) samples. These profiles were then correlated to Aβ, tau and phosphorylated tau (pTau) CSF biomarkers and plasma pTau181 from the same individuals, as well as a consensus brain proteome network to assess the overlap with AD brain pathophysiology.

RESULTS

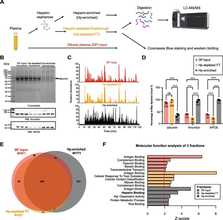
Heparin enrichment from plasma was highly reproducible, enriched well-known HBPs like APOE and thrombin, and depleted high-abundant proteins such as albumin. A total of 2865 proteins, spanning 10 orders of magnitude in abundance, were measured across 109 samples. Compared to the consensus AD brain protein co-expression network, we observed that specific plasma proteins exhibited consistent direction of change in both brain and plasma, whereas others displayed divergent changes, highlighting the complex interplay between the two compartments. Elevated proteins in AD plasma, when compared to controls, included members of the matrisome module in brain that accumulate with Aβ deposits, such as SMOC1, SMOC2, SPON1, MDK, OLFML3, FRZB, GPNMB, and the APOE4 proteoform. Additionally, heparin-enriched proteins in plasma demonstrated significant correlations with conventional AD CSF biomarkers, including Aβ, total tau, pTau, and plasma pTau181. A panel of five plasma proteins classified AD from control individuals with an area under the curve (AUC) of 0.85. When combined with plasma pTau181, the panel significantly improved the classification performance of pTau181 alone, increasing the AUC from 0.93 to 0.98. This suggests that the heparin-enriched plasma proteome captures additional variance in cognitive dementia beyond what is explained by pTau181.

CONCLUSION

These findings support the utility of a heparin-affinity approach coupled with TMT-MS for enriching amyloid-associated proteins, as well as a wide spectrum of plasma biomarkers that reflect pathological changes in the AD brain.

摘要

简介

在阿尔茨海默病(AD)大脑和脑脊液(CSF)中,具有细胞外基质组装作用的肝素结合蛋白(HBPs)与β-淀粉样蛋白(Aβ)和 tau 病理学密切相关。然而,使用基于标准质谱的蛋白质组学方法在血浆中检测这些蛋白质仍然具有挑战性。

方法

我们采用肝素亲和层析,然后离线分级和串联质量标签质谱(TMT-MS),从 AD(n=62)和对照(n=47)样本中提取血浆中的 HBPs。然后将这些图谱与相同个体的 Aβ、tau 和磷酸化 tau(pTau)CSF 生物标志物以及血浆 pTau181 相关联,并与 AD 脑蛋白质组网络的共识进行关联,以评估与 AD 脑病理生理学的重叠。

结果

从血浆中进行肝素富集具有高度可重复性,可很好地富集 APOE 和凝血酶等已知的 HBPs,并去除高丰度的蛋白质,如白蛋白。在 109 个样本中,共测量了 2865 种蛋白质,跨越了 10 个数量级的丰度范围。与共识 AD 脑蛋白共表达网络相比,我们观察到特定的血浆蛋白在大脑和血浆中都表现出一致的变化方向,而其他蛋白则表现出不同的变化,突出了两个隔室之间的复杂相互作用。与对照组相比,AD 患者血浆中升高的蛋白包括在大脑中与 Aβ 沉积物一起积累的基质模块的成员,如 SMOC1、SMOC2、SPON1、MDK、OLFML3、FRZB、GPNMB 和 APOE4 蛋白形式。此外,血浆中肝素富集的蛋白质与常规 AD CSF 生物标志物,包括 Aβ、总 tau、pTau 和血浆 pTau181,显著相关。一组五个血浆蛋白将 AD 与对照个体区分开来,曲线下面积(AUC)为 0.85。当与血浆 pTau181 结合使用时,该组显著提高了 pTau181 单独分类的性能,将 AUC 从 0.93 提高到 0.98。这表明肝素富集的血浆蛋白质组捕获了 pTau181 解释之外的认知痴呆相关的额外变化。

结论

这些发现支持肝素亲和方法与 TMT-MS 结合用于富集淀粉样相关蛋白的实用性,以及反映 AD 大脑病理变化的广泛的血浆生物标志物。

https://cdn.ncbi.nlm.nih.gov/pmc/blobs/6450/11460197/f1eff4908b0d/13024_2024_757_Fig1_HTML.jpg

文献AI研究员

20分钟写一篇综述,助力文献阅读效率提升50倍。

立即体验

用中文搜PubMed

大模型驱动的PubMed中文搜索引擎

马上搜索

文档翻译

学术文献翻译模型,支持多种主流文档格式。

立即体验