Suppr超能文献

微环境碱化促进 MSLN-CAR-T 细胞的治疗效果。

Microenvironmental alkalization promotes the therapeutic effects of MSLN-CAR-T cells.

机构信息

Department of Stem Cell and Regenerative Medicine, Southwest Hospital, Third Military Medical University (Army Medical University), Chongqing, Chongqing, China.

Jin-feng Laboratory, Chongqing, Chongqing, China.

出版信息

J Immunother Cancer. 2024 Oct 21;12(10):e009510. doi: 10.1136/jitc-2024-009510.

Abstract

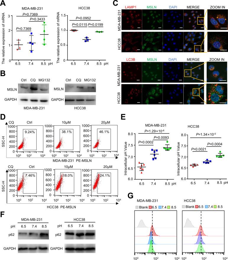
Triple-negative breast cancer (TNBC) is characterized by high invasion, prone metastasis, frequent recurrence and poor prognosis. Unfortunately, the curative effects of current clinical therapies, including surgery, radiotherapy, chemotherapy and immunotherapy, are still limited in patients with TNBC. In this study, we showed that the heterogeneous expression at the protein level and subcellular location of mesothelin (MSLN), a potential target for chimeric antigen receptor-T (CAR-T) cell therapy in TNBC, which is caused by acidification of the tumor microenvironment, may be the main obstacle to therapeutic efficacy. Alkalization culture or sodium bicarbonate administration significantly promoted the membrane expression of MSLN and enhanced the killing efficiency of MSLN-CAR-T cells both and , and the same results were also obtained in other cancers with high MSLN expression, such as pancreatic and ovarian cancers. Moreover, mechanistic exploration revealed that the attenuation of autophagy-lysosome function caused by microenvironmental alkalization inhibited the degradation of MSLN. Hence, alkalization of the microenvironment improves the consistency and high expression of the target antigen MSLN and constitutes a routine method for treating diverse solid cancers MSLN-CAR-T cells.

摘要

三阴性乳腺癌(TNBC)的特点是侵袭性高、易转移、复发频繁、预后不良。不幸的是,目前包括手术、放疗、化疗和免疫治疗在内的临床治疗方法在 TNBC 患者中的疗效仍然有限。在这项研究中,我们表明,间皮素(MSLN)的蛋白水平和亚细胞定位的异质性表达,这是 TNBC 嵌合抗原受体-T(CAR-T)细胞治疗的潜在靶点,是由肿瘤微环境酸化引起的,可能是治疗效果的主要障碍。碱性培养或碳酸氢钠给药显著促进了 MSLN 的膜表达,并增强了 MSLN-CAR-T 细胞的杀伤效率,在其他高 MSLN 表达的癌症中,如胰腺癌和卵巢癌,也得到了同样的结果。此外,机制探索表明,微环境碱化引起的自噬-溶酶体功能减弱抑制了 MSLN 的降解。因此,微环境的碱化提高了靶抗原 MSLN 的一致性和高表达,并构成了治疗多种实体癌 MSLN-CAR-T 细胞的常规方法。

https://cdn.ncbi.nlm.nih.gov/pmc/blobs/dcbb/11499857/3fbf3073dd3e/jitc-12-10-g001.jpg

文献AI研究员

20分钟写一篇综述,助力文献阅读效率提升50倍。

立即体验

用中文搜PubMed

大模型驱动的PubMed中文搜索引擎

马上搜索

文档翻译

学术文献翻译模型,支持多种主流文档格式。

立即体验