Suppr超能文献

三维模型分析揭示了NK-92细胞系和原代NK细胞对乳腺癌和卵巢癌细胞系的不同细胞毒性作用,这些作用由受体-配体相互作用和可溶性因子谱的变化介导。

Three-Dimensional Model Analysis Revealed Differential Cytotoxic Effects of the NK-92 Cell Line and Primary NK Cells on Breast and Ovarian Carcinoma Cell Lines Mediated by Variations in Receptor-Ligand Interactions and Soluble Factor Profiles.

作者信息

Alekseeva Nadezhda A, Boyko Anna A, Shevchenko Marina A, Grechikhina Maria V, Streltsova Maria A, Alekseeva Ludmila G, Sapozhnikov Alexander M, Deyev Sergey M, Kovalenko Elena I

机构信息

Shemyakin & Ovchinnikov Institute of Bioorganic Chemistry, Russian Academy of Sciences, 117997 Moscow, Russia.

出版信息

Biomedicines. 2024 Oct 20;12(10):2398. doi: 10.3390/biomedicines12102398.

Abstract

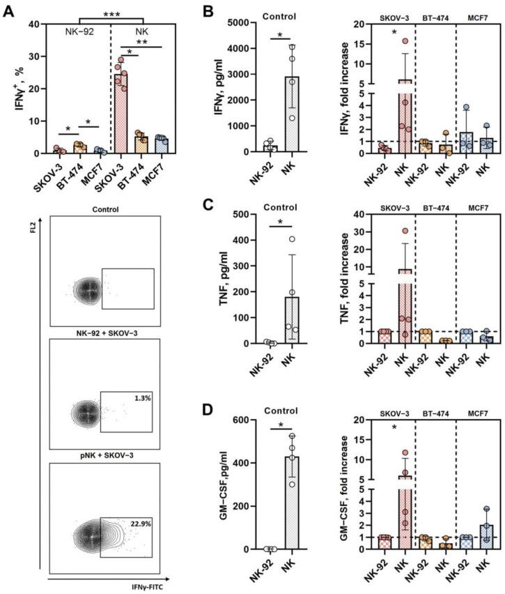
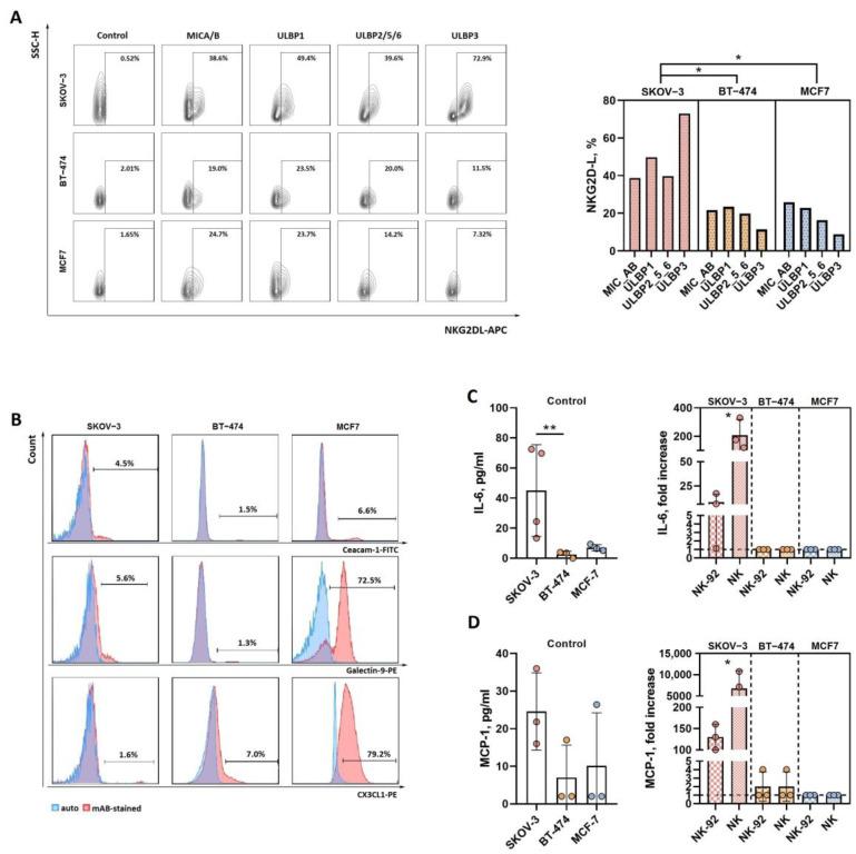
The functional activity of a certain tumor determines the effectiveness of primary NK cells and NK-92 cell line-based cancer therapy; their therapeutic effectiveness against different tumors can vary. This work provides a direct simultaneous comparison of the cytotoxic effects of in vitro-activated peripheral NK (pNK) cells and NK-92 cells in spheroid models of BT-474, MCF7 and SKOV-3 carcinomas and uncovers the reasons for the differential effectiveness of NK cells against tumors. Tumor spheroids of similar size and shape, obtained from agarose molds, were incubated with NK-92 or pNK cells for 24 h. Tumor cell death was detected using flow cytometry or confocal microscopy. Cytokine production, granzyme B levels and NK cell degranulation analyses were performed, along with pNK and target-cell phenotypic characterization. While NK-92 and pNK cells lysed BT-474 spheroids with comparably low efficiency, pNK cells were more capable of eliminating MCF7 and SKOV-3 spheroids than NK-92 cells were. The results of the functional and phenotypic analyses strongly support the participation of the NKG2D-NKG2DL pathway in pNK cell activation induced by the most sensitive cytotoxic attack on SKOV-3 spheroids, whereas the CX3CR1-CX3CL1 axis appears to be involved in the pNK reaction against MCF-7 spheroids. We provide a new approach for the preliminary identification of the most promising NK cell receptors that can alter the effectiveness of cancer therapy depending on the specific tumor type. Using this approach, NK-92 cells or pNK subsets can be selected for further accumulation and/or genetic modification to improve specificity and reactivity.

摘要

某一肿瘤的功能活性决定了基于原代自然杀伤(NK)细胞和NK-92细胞系的癌症治疗效果;它们对不同肿瘤的治疗效果可能有所不同。这项工作直接同时比较了体外激活的外周血NK(pNK)细胞和NK-92细胞在BT-474、MCF7和SKOV-3癌球体模型中的细胞毒性作用,并揭示了NK细胞对肿瘤产生不同疗效的原因。从琼脂糖模具中获得大小和形状相似的肿瘤球体,将其与NK-92或pNK细胞孵育24小时。使用流式细胞术或共聚焦显微镜检测肿瘤细胞死亡情况。进行细胞因子产生、颗粒酶B水平和NK细胞脱颗粒分析,以及pNK和靶细胞表型特征分析。虽然NK-92和pNK细胞对BT-474球体的裂解效率相对较低,但pNK细胞比NK-92细胞更能有效清除MCF7和SKOV-3球体。功能和表型分析结果有力地支持了NKG2D-NKG2DL途径参与对SKOV-3球体最敏感的细胞毒性攻击诱导的pNK细胞激活,而CX3CR1-CX3CL1轴似乎参与了pNK细胞对MCF-7球体的反应。我们提供了一种新方法,可初步鉴定最有前景的NK细胞受体,这些受体可根据特定肿瘤类型改变癌症治疗效果。使用这种方法,可以选择NK-92细胞或pNK亚群进行进一步扩增和/或基因改造,以提高特异性和反应性。

https://cdn.ncbi.nlm.nih.gov/pmc/blobs/5ea4/11504426/b8d9a5d89420/biomedicines-12-02398-g001.jpg

文献AI研究员

20分钟写一篇综述,助力文献阅读效率提升50倍。

立即体验

用中文搜PubMed

大模型驱动的PubMed中文搜索引擎

马上搜索

文档翻译

学术文献翻译模型,支持多种主流文档格式。

立即体验