Suppr超能文献

克服逆转录聚合酶链反应(RT-PCR)检测错误结果的策略:来自COVID-19大流行的见解

Strategies to Overcome Erroneous Outcomes in Reverse Transcription-Polymerase Chain Reaction (RT-PCR) Testing: Insights From the COVID-19 Pandemic.

作者信息

Sajal Sm Shafiul Alam, Islam Dewan Zubaer, Khandker Shahad Saif, Solórzano-Ortiz Elizabeth, Fardoun Manal, Ahmed Md Firoz, Jamiruddin Mohd Raeed, Azmuda Nafisa, Mehta Miral, Kumar Santosh, Haque Mainul, Adnan Nihad

机构信息

Department of Biochemistry and Molecular Biology, Jahangirnagar University, Dhaka, BGD.

Department of Microbiology, Jahangirnagar University, Dhaka, BGD.

出版信息

Cureus. 2024 Nov 3;16(11):e72954. doi: 10.7759/cureus.72954. eCollection 2024 Nov.

Abstract

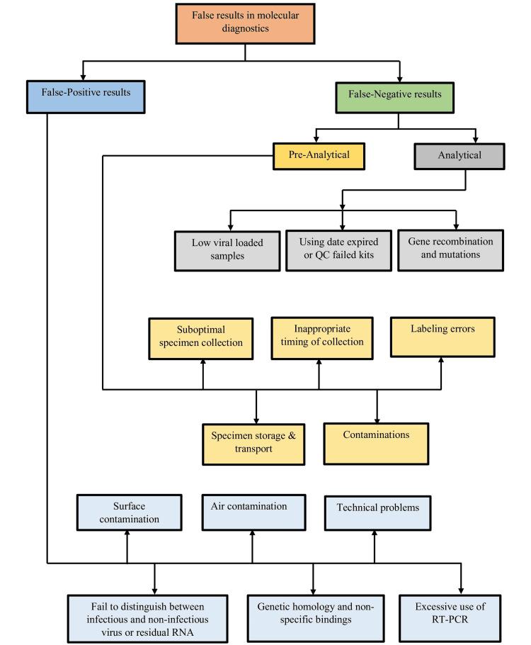
The reverse transcription-polymerase chain reaction (RT-PCR) test to detect SARS-CoV-2, the virus causing COVID-19, has been regarded as the diagnostic gold standard. However, the excessive sensitivity of RT-PCR may cause false-positive outcomes from contamination. Again, its technical complexity increases the chances of false-negatives due to pre-analytical and analytical errors. This narrative review explores the elements contributing to inaccurate results during the COVID-19 pandemic and offers strategies to minimize these errors. False-positive results may occur due to specimen contamination, non-specific primer binding, residual viral RNA, and false-negatives, which may arise from improper sampling, timing, labeling, storage, low viral loads, mutations, and faulty test kits. Proposed mitigation strategies to enhance the accuracy of RT-PCR testing include comprehensive staff training in specimen collection, optimizing the timing of tests, analyzing multiple gene targets, incorporating clinical findings, workflow automation, and implementing stringent contamination control measures. Identifying and rectifying sources of error in RT-PCR diagnosis through quality control and standardized protocols is imperative for ensuring quality patient care and effective epidemic control.

摘要

用于检测导致新冠肺炎的病毒——严重急性呼吸综合征冠状病毒2(SARS-CoV-2)的逆转录聚合酶链反应(RT-PCR)检测,一直被视为诊断的金标准。然而,RT-PCR的过度敏感性可能会因污染导致假阳性结果。此外,其技术复杂性因分析前和分析误差增加了假阴性的几率。这篇叙述性综述探讨了在新冠肺炎疫情期间导致结果不准确的因素,并提供了将这些误差降至最低的策略。假阳性结果可能由于样本污染、非特异性引物结合、残留病毒RNA而出现,而假阴性可能源于采样不当、时间选择、标记、储存、病毒载量低、突变以及检测试剂盒有缺陷。为提高RT-PCR检测准确性而提出的缓解策略包括对工作人员进行全面的样本采集培训、优化检测时间、分析多个基因靶点、结合临床发现、工作流程自动化以及实施严格的污染控制措施。通过质量控制和标准化方案识别并纠正RT-PCR诊断中的误差来源,对于确保优质的患者护理和有效的疫情防控至关重要。

https://cdn.ncbi.nlm.nih.gov/pmc/blobs/c7fe/11532724/11f88a769ba2/cureus-0016-00000072954-i01.jpg

文献AI研究员

20分钟写一篇综述,助力文献阅读效率提升50倍。

立即体验

用中文搜PubMed

大模型驱动的PubMed中文搜索引擎

马上搜索

文档翻译

学术文献翻译模型,支持多种主流文档格式。

立即体验