Suppr超能文献

结直肠癌衍生的外泌体长非编码 RNA-XIST 通过调控 PDGFRA 促进 M2 样巨噬细胞极化。

Colon Cancer-Derived Exosomal LncRNA-XIST Promotes M2-like Macrophage Polarization by Regulating PDGFRA.

机构信息

Department of Cell Biology and Genetics, School of Basic Medical Sciences, Xi'an Jiaotong University, Xi'an 710049, China.

出版信息

Int J Mol Sci. 2024 Oct 24;25(21):11433. doi: 10.3390/ijms252111433.

Abstract

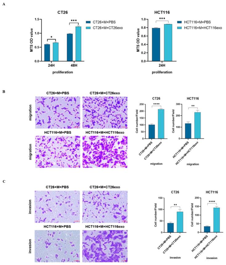
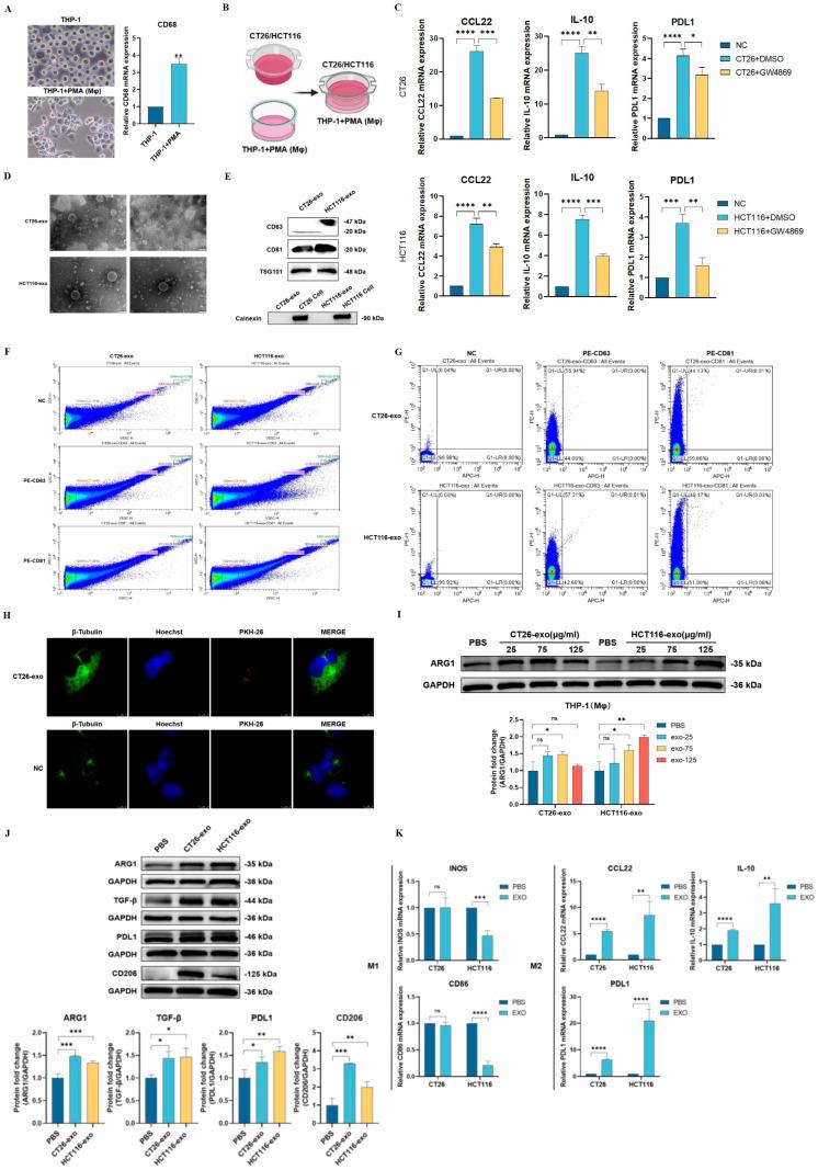
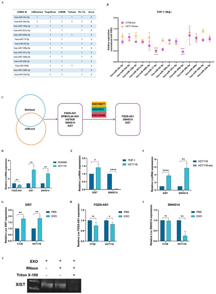
Colon cancer ranks second in overall cancer-related deaths and poses a serious risk to human life and health. In recent years, exosomes are believed to play an important and significant role in cancer, especially tumor-derived exosomes (TDEs). Previous studies have highlighted the pivotal role of exosomes in tumor development, owing to their ability to mediate communication between tumor cells and macrophages, induce macrophage M2 polarization, and facilitate the progression of tumorigenesis. In this study, we revealed that colon cancer-derived exosomes promoted M2-like macrophage polarization. Moreover, exosome-induced M2-like macrophages, in turn, promoted the proliferation, migration, and invasion abilities of colon cancer cells. Specifically, CT26- and HCT116-derived exosomes led to the activation of AKT, ERK, and STAT3/6 signaling pathways in THP-1(Mφ) cells. Furthermore, our findings showed that colon cancer-derived exosomes secreted lncXIST to sponge miR-17-5p, which, in turn, promoted the expression of PDGFRA, a common gene found in all three signaling pathways, to facilitate M2-like macrophage polarization. Dual-luciferase reporter assays confirmed the binding relationship between lncXIST and miR-17-5p, as well as miR-17-5p and PDGFRA. Collectively, our results highlight the novel role of lncXIST in facilitating macrophage polarization by sponging miR-17-5p and regulating PDGFRA expression.

摘要

结肠癌在癌症相关死亡中排名第二,严重威胁人类生命和健康。近年来,外泌体被认为在癌症中发挥着重要作用,尤其是肿瘤来源的外泌体(TDEs)。先前的研究强调了外泌体在肿瘤发展中的关键作用,因为它们能够介导肿瘤细胞与巨噬细胞之间的通讯,诱导巨噬细胞 M2 极化,并促进肿瘤发生的进展。在本研究中,我们揭示了结肠癌来源的外泌体促进了 M2 样巨噬细胞极化。此外,外泌体诱导的 M2 样巨噬细胞反过来促进了结肠癌细胞的增殖、迁移和侵袭能力。具体来说,CT26 和 HCT116 来源的外泌体导致 THP-1(Mφ)细胞中 AKT、ERK 和 STAT3/6 信号通路的激活。此外,我们的研究结果表明,结肠癌来源的外泌体分泌 lncXIST 来海绵 miR-17-5p,进而促进三个信号通路中共同存在的基因 PDGFRA 的表达,从而促进 M2 样巨噬细胞极化。双荧光素酶报告基因实验证实了 lncXIST 与 miR-17-5p 以及 miR-17-5p 与 PDGFRA 之间的结合关系。综上所述,我们的研究结果强调了 lncXIST 通过海绵 miR-17-5p 并调节 PDGFRA 表达促进巨噬细胞极化的新作用。

https://cdn.ncbi.nlm.nih.gov/pmc/blobs/e8eb/11545876/c9ae481c2b0a/ijms-25-11433-g001.jpg

文献AI研究员

20分钟写一篇综述,助力文献阅读效率提升50倍。

立即体验

用中文搜PubMed

大模型驱动的PubMed中文搜索引擎

马上搜索

文档翻译

学术文献翻译模型,支持多种主流文档格式。

立即体验