Suppr超能文献

二甲双胍和辛伐他汀联合治疗抑制 SREBP2 成熟并改变脑胶质瘤中的能量代谢。

Combined metformin and simvastatin therapy inhibits SREBP2 maturation and alters energy metabolism in glioma.

机构信息

Department of Neurosurgery, Centre for Leading Medicine and Advanced Technologies of IHM, The First Affiliated Hospital of USTC, Division of Life Sciences and Medicine, University of Science and Technology of China, Hefei, Anhui, 230001, China.

Anhui Universitie of Science and Technology, Huainan, Anhui, 232001, China.

出版信息

Cell Death Dis. 2024 Nov 9;15(11):809. doi: 10.1038/s41419-024-07169-5.

Abstract

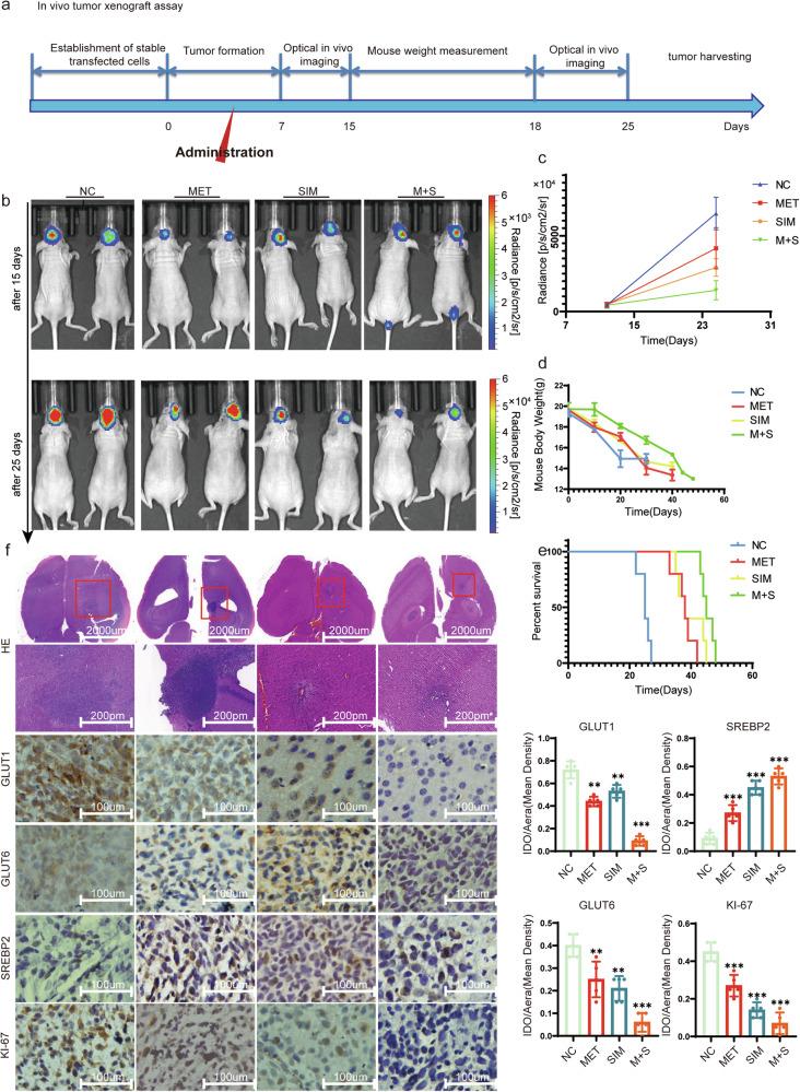
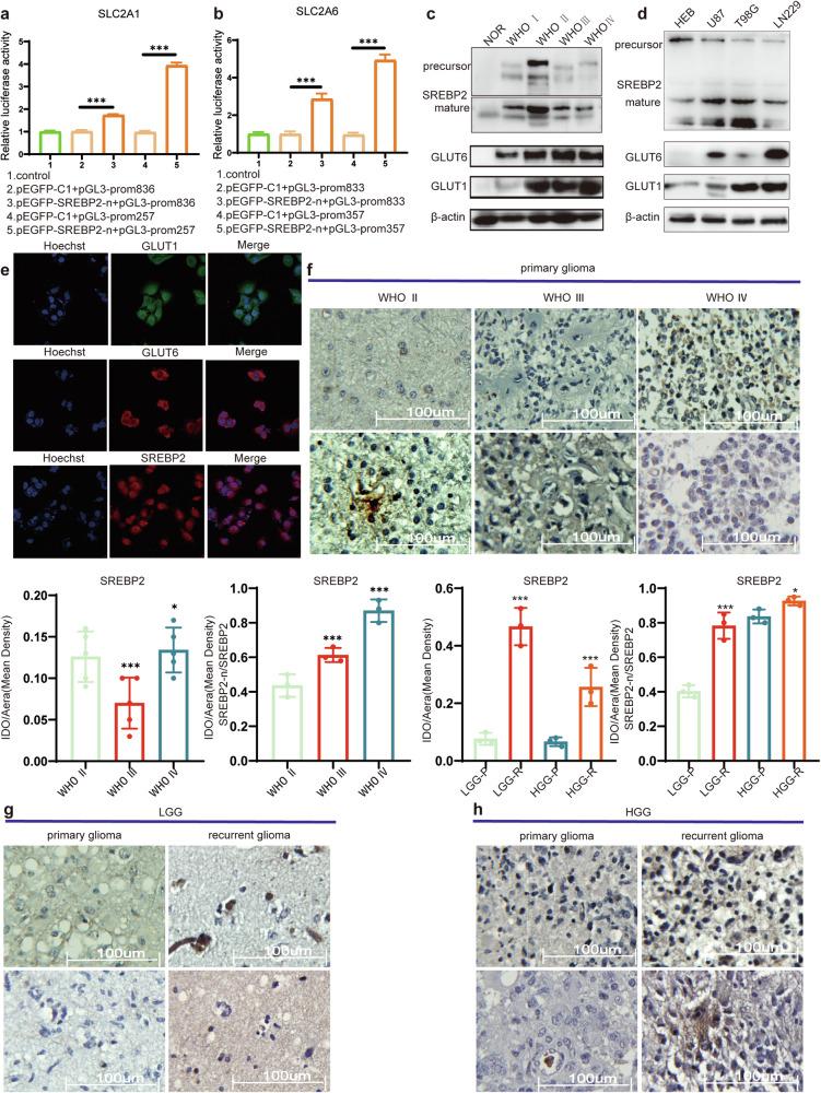
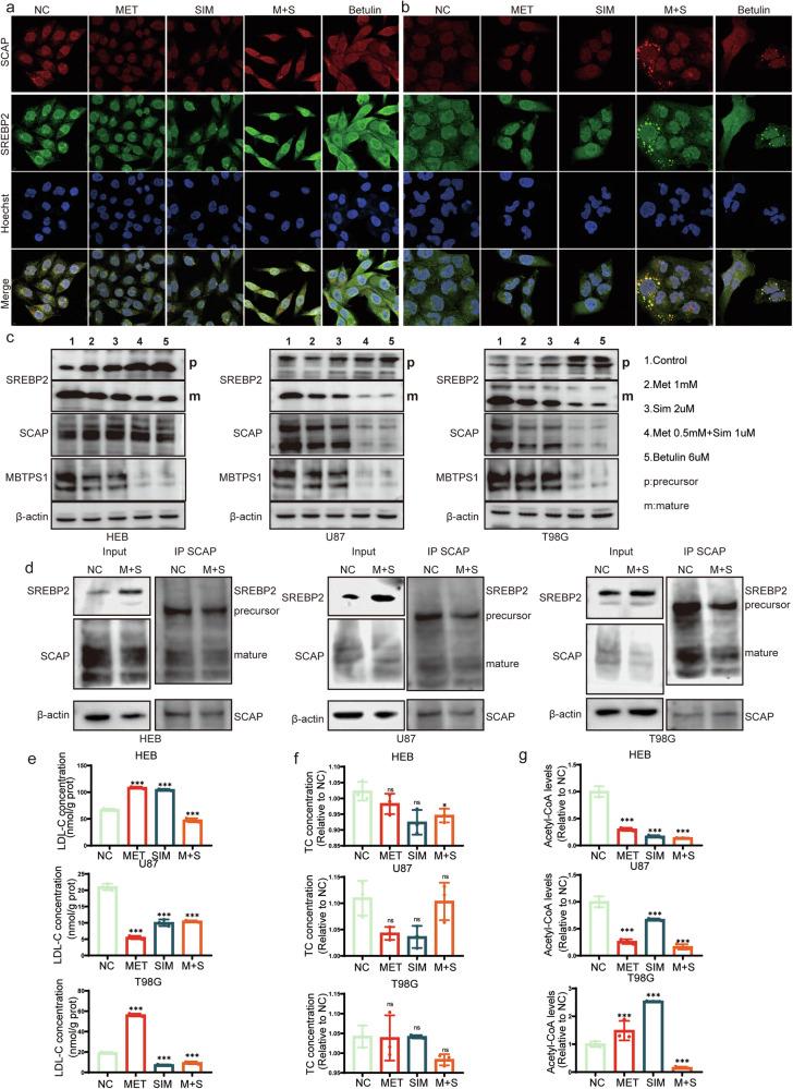
This study aims to explore the inhibitory effects of combined metformin and simvastatin therapy on the malignant progression of glioma. The research specifically examines how the maturation of SREBP2 as a transcription factor affects the expression of GLUT1 and GLUT6 in glioma cells. Additionally, it investigates the impact of this combination therapy on the biological functions and energy metabolism of glioma cells. To assess the functions of GLUT1/6, sh-GLUT1/6 plasmids were employed. The study determined the half-maximal inhibitory concentrations (IC50) of metformin and simvastatin using the CCK-8 assay. Subsequently, the effects of these drugs on glioma metabolism, proliferation, and apoptosis were explored in vitro and in vivo, using drug concentrations significantly lower than their respective IC50 values. The impact of drug treatment on GLUT1/6 and SREBP2 expression levels was also evaluated. The study elucidated the significant impact of GLUT1/6 on glioma cell functions, resulting in decreased glucose uptake. Moreover, it unveiled the regulatory role of SREBP2 in GLUT1 and GLUT6 transcription, alongside revealing differential expression of SREBP2 precursor and mature forms within gliomas. Following combined drug therapy, GLUT1/6 expression decreased, while the precursor form of SREBP2 increased, and mature SREBP2 reduced. This dual-drug treatment effectively modulated glioma cell energy metabolism. Subsequent in vivo experiments affirmed the augmented anti-tumor efficacy of combined drug therapy. Specifically, the synergistic action of metformin and simvastatin reshaped glioma metabolism, curbed malignant proliferation, promoted apoptosis, and demonstrated superior anti-tumor effects both in vitro and in vivo compared to individual administration of metformin or simvastatin. Importantly, the combination therapy achieved these effects at lower doses, rendering it a safer treatment option.

摘要

本研究旨在探讨二甲双胍和辛伐他汀联合治疗对胶质瘤恶性进展的抑制作用。本研究特别研究了作为转录因子的 SREBP2 的成熟如何影响胶质瘤细胞中 GLUT1 和 GLUT6 的表达。此外,还研究了这种联合治疗对胶质瘤细胞的生物学功能和能量代谢的影响。为了评估 GLUT1/6 的功能,使用 sh-GLUT1/6 质粒。本研究使用 CCK-8 测定法确定了二甲双胍和辛伐他汀的半最大抑制浓度 (IC50)。随后,在体外和体内研究了这些药物对胶质瘤代谢、增殖和凋亡的影响,使用的药物浓度明显低于各自的 IC50 值。还评估了药物治疗对 GLUT1/6 和 SREBP2 表达水平的影响。该研究阐明了 GLUT1/6 对胶质瘤细胞功能的重大影响,导致葡萄糖摄取减少。此外,它揭示了 SREBP2 在 GLUT1 和 GLUT6 转录中的调节作用,同时揭示了 SREBP2 前体和成熟形式在胶质瘤中的差异表达。联合药物治疗后,GLUT1/6 表达下降,而 SREBP2 前体增加,成熟 SREBP2 减少。这种双重药物治疗有效地调节了胶质瘤细胞的能量代谢。随后的体内实验证实了联合药物治疗增强的抗肿瘤功效。具体而言,二甲双胍和辛伐他汀的协同作用重塑了胶质瘤代谢,抑制恶性增殖,促进凋亡,并表现出优于单独使用二甲双胍或辛伐他汀的体外和体内抗肿瘤效果。重要的是,联合治疗以较低的剂量实现了这些效果,使其成为一种更安全的治疗选择。

https://cdn.ncbi.nlm.nih.gov/pmc/blobs/c9cc/11550444/754effd937b2/41419_2024_7169_Fig1_HTML.jpg

文献AI研究员

20分钟写一篇综述,助力文献阅读效率提升50倍。

立即体验

用中文搜PubMed

大模型驱动的PubMed中文搜索引擎

马上搜索

文档翻译

学术文献翻译模型,支持多种主流文档格式。

立即体验