Suppr超能文献

肝细胞癌异质性和生态系统的单细胞空间转录组学及批量多组学分析

Single cell-spatial transcriptomics and bulk multi-omics analysis of heterogeneity and ecosystems in hepatocellular carcinoma.

作者信息

Ye Jiazhou, Lin Yan, Liao Zhiling, Gao Xing, Lu Cheng, Lu Lu, Huang Julu, Huang Xi, Huang Shilin, Yu Hongping, Bai Tao, Chen Jie, Wang Xiaobo, Xie Mingzhi, Luo Min, Zhang Jinyan, Wu Feixiang, Wu Guobin, Ma Liang, Xiang Bangde, Li Lequn, Li Yongqiang, Luo Xiaoling, Liang Rong

机构信息

Department of Hepatobiliary Surgery, Guangxi Medical University Cancer Hospital, Nanning, China.

Department of Digestive Oncology, Guangxi Medical University Cancer Hospital, Nanning, China.

出版信息

NPJ Precis Oncol. 2024 Nov 15;8(1):262. doi: 10.1038/s41698-024-00752-1.

Abstract

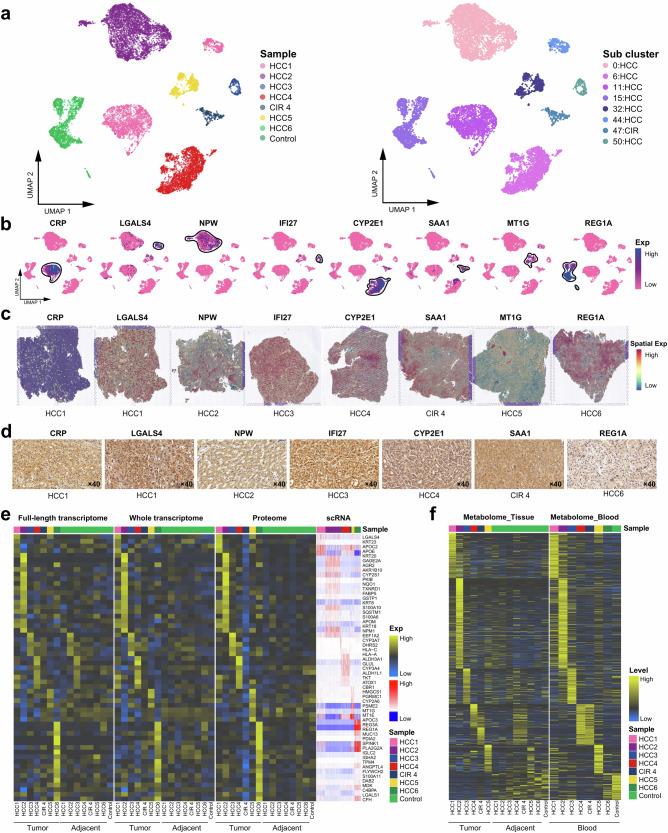
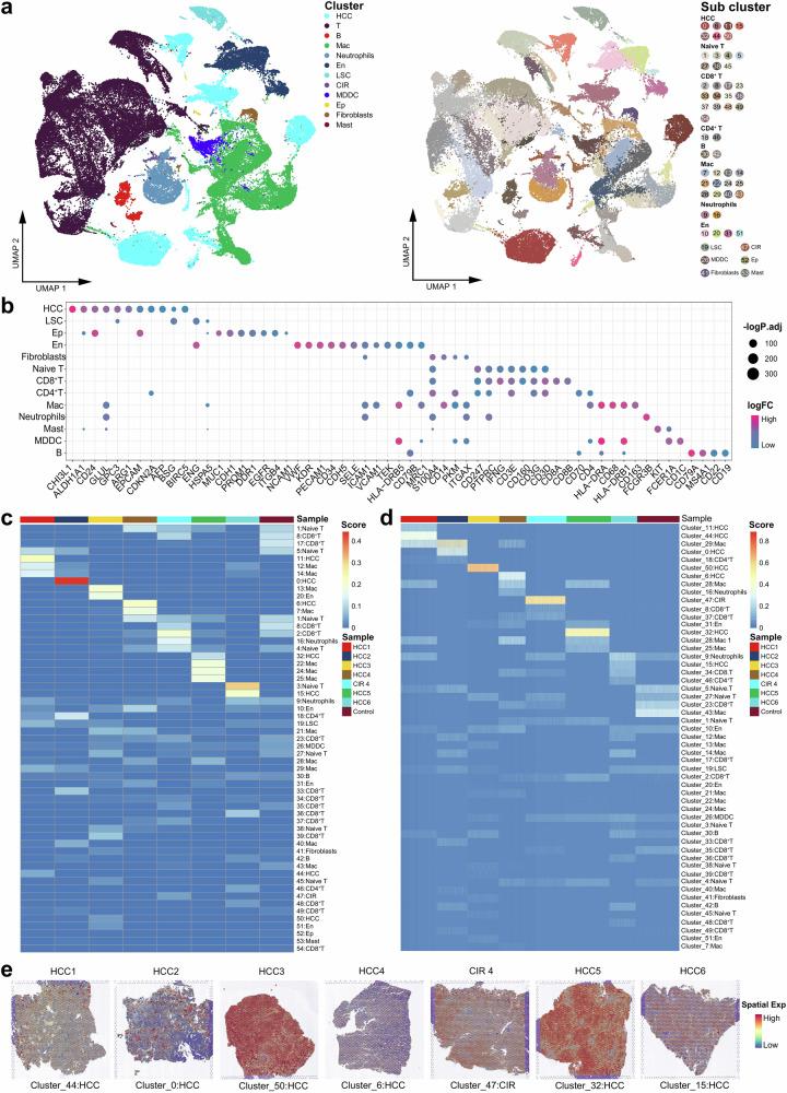
This study profiled global single cell-spatial-bulk transcriptome landscapes of hepatocellular carcinoma (HCC) ecosystem from six HCC cases and a non-carcinoma liver control donor. We discovered that intratumoral heterogeneity mainly derived from HCC cells diversity and pervaded the genome-transcriptome-proteome-metabolome network. HCC cells are the core driving force of taming tumor-associated macrophages (TAMs) with pro-tumorigenic phenotypes for favor its dominant growth. Remarkably, M1-types TAMs had been characterized by disturbance of metabolism, poor antigen-presentation and immune-killing abilities. Besides, we found simultaneous cirrhotic and HCC lesions in an individual patient shared common origin and displayed parallel clone evolution via driving disparate immune reprograms for better environmental adaptation. Moreover, endothelial cells exhibited phenotypically conserved but executed differential functions in a space-dependent manner. Further, the spatiotemporal traits of rapid recurrence niche genes were identified and validated by immunohistochemistry. Our data unravels the great significance of HCC cells in shaping vibrant tumor ecosystems corresponding to clinical scenarios.

摘要

本研究描绘了来自6例肝细胞癌(HCC)病例和1例非癌肝脏对照供体的HCC生态系统的全球单细胞-空间-整体转录组图谱。我们发现肿瘤内异质性主要源于HCC细胞的多样性,并贯穿于基因组-转录组-蛋白质组-代谢组网络。HCC细胞是驯化具有促肿瘤表型的肿瘤相关巨噬细胞(TAM)以利于其优势生长的核心驱动力。值得注意的是,M1型TAM具有代谢紊乱、抗原呈递能力差和免疫杀伤能力弱的特征。此外,我们发现一名个体患者同时存在的肝硬化和HCC病变具有共同起源,并通过驱动不同的免疫重编程以更好地适应环境,表现出平行的克隆进化。此外,内皮细胞表现出表型保守,但以空间依赖的方式执行不同的功能。此外,通过免疫组织化学鉴定并验证了快速复发微环境基因的时空特征。我们的数据揭示了HCC细胞在塑造与临床情况相对应的充满活力的肿瘤生态系统中的重大意义。

https://cdn.ncbi.nlm.nih.gov/pmc/blobs/3132/11568154/79145529a2e3/41698_2024_752_Fig1_HTML.jpg

文献AI研究员

20分钟写一篇综述,助力文献阅读效率提升50倍。

立即体验

用中文搜PubMed

大模型驱动的PubMed中文搜索引擎

马上搜索

文档翻译

学术文献翻译模型,支持多种主流文档格式。

立即体验