Suppr超能文献

探索 ccRCC 的免疫景观:预后特征和治疗意义。

Exploring the Immune Landscape of ccRCC: Prognostic Signatures and Therapeutic Implications.

机构信息

Department of Urology, The Affiliated Changzhou Second People's Hospital of Nanjing Medical University, Changzhou, Jiangsu, China.

The State Key Lab of Reproductive; Department of Urology, The First Affiliated Hospital of Nanjing Medical University, Nanjing, China.

出版信息

J Cell Mol Med. 2024 Nov;28(22):e70212. doi: 10.1111/jcmm.70212.

Abstract

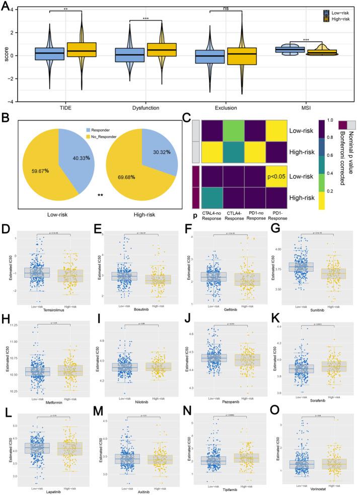
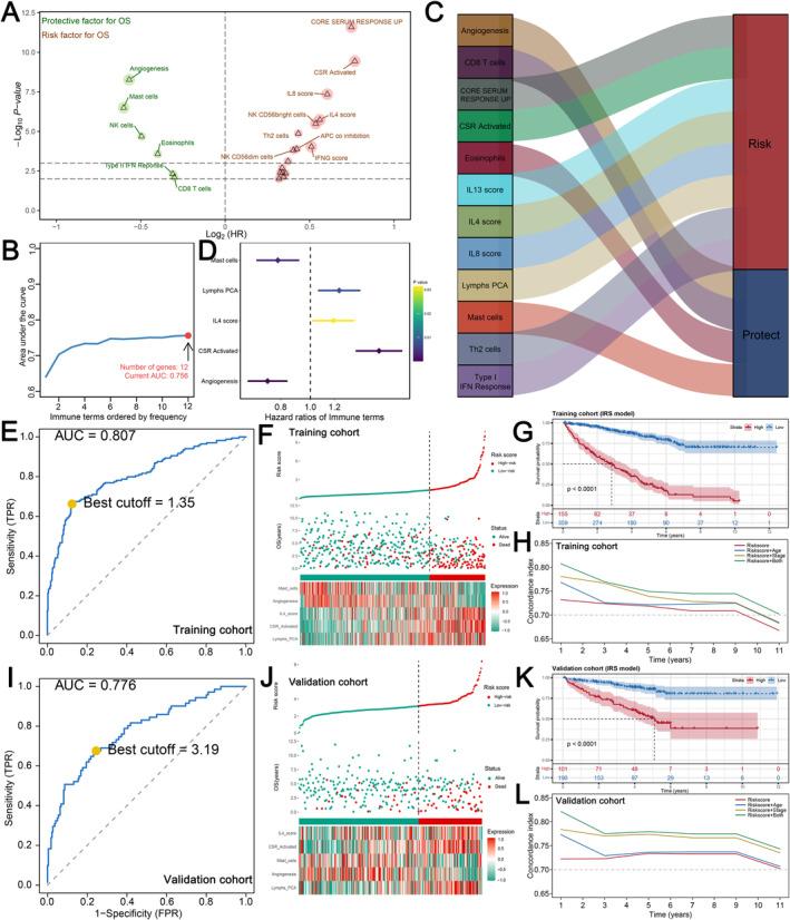
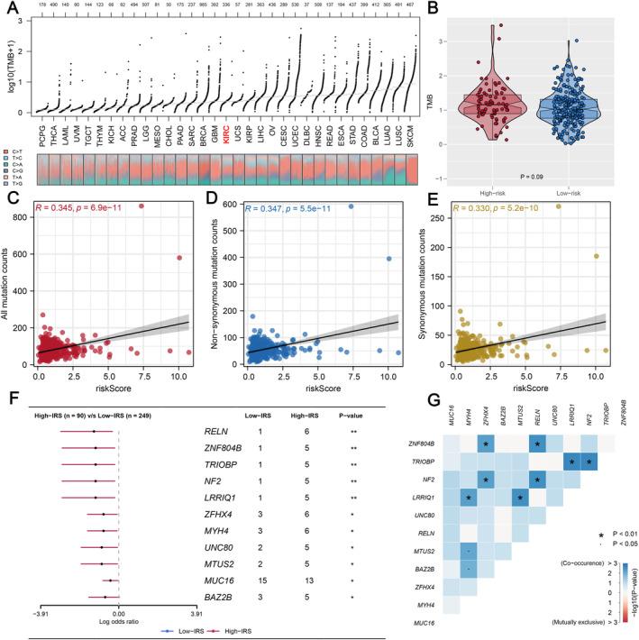
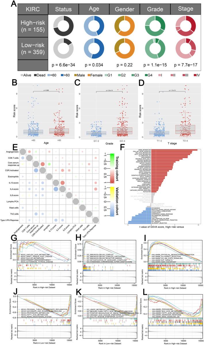
The tumour immunological microenvironment is involved in the development of clear cell renal cell carcinoma (ccRCC). Nevertheless, the role of the immunological microenvironment in ccRCC has not been thoroughly investigated. In this study, we combined six ccRCC cohorts into a large cohort and quantified the expression matrix into 53 immunological terms using the ssGSEA algorithm. Five immune terms related to prognosis were screened through 1000 iterations of L1-penalised (lasso) estimation and Cox regression analysis for immune-related risk score (IRS) calculation. The IRS showed satisfactory prognosis prediction efficacy in ccRCC. We then compared the clinical and genomic characteristics of two IRS subgroups. Patients with low IRS showed a high level of tumour mutational burden (TMB) and a low level of copy number variation (CNV), indicating that low IRS group patients have a higher probability of responding to immunotherapy. We employed TIDE and subclass mapping analyses to corroborate our results, and the findings demonstrated that patients with a low IRS had a significantly greater percentage of immunotherapy response. According to the Genomics of Drug Sensitivity in Cancer (GDSC), patients with a high IRS had a decreased IC50 for sunitinib, which is the first-line treatment for ccRCC patients. As a result, the immune characteristics of the microenvironment of ccRCC tumours have been explored, and a signature has been constructed. Analysis demonstrated that our signature could effectively predict prognosis and immunotherapy response rate.

摘要

肿瘤免疫微环境参与了肾透明细胞癌(ccRCC)的发展。然而,免疫微环境在 ccRCC 中的作用尚未得到充分研究。在这项研究中,我们将六个 ccRCC 队列合并为一个大队列,并使用 ssGSEA 算法将表达矩阵量化为 53 个免疫术语。通过 1000 次 L1 惩罚(lasso)估计和 Cox 回归分析的迭代,筛选出与预后相关的五个免疫术语,以计算免疫相关风险评分(IRS)。IRS 在 ccRCC 中显示出令人满意的预后预测效果。然后,我们比较了两个 IRS 亚组的临床和基因组特征。IRS 低的患者具有较高的肿瘤突变负荷(TMB)和较低的拷贝数变异(CNV)水平,这表明 IRS 低的患者更有可能对免疫治疗有反应。我们采用 TIDE 和亚类映射分析来证实我们的结果,结果表明 IRS 低的患者对免疫治疗的反应比例显著更高。根据癌症药物敏感性基因组学(GDSC),IRS 高的患者对舒尼替尼的 IC50 降低,舒尼替尼是 ccRCC 患者的一线治疗药物。因此,探索了 ccRCC 肿瘤微环境的免疫特征,并构建了一个特征。分析表明,我们的特征可以有效地预测预后和免疫治疗反应率。

https://cdn.ncbi.nlm.nih.gov/pmc/blobs/6dbc/11573483/1834ad11ef1f/JCMM-28-e70212-g010.jpg

文献AI研究员

20分钟写一篇综述,助力文献阅读效率提升50倍。

立即体验

用中文搜PubMed

大模型驱动的PubMed中文搜索引擎

马上搜索

文档翻译

学术文献翻译模型,支持多种主流文档格式。

立即体验