Suppr超能文献

多模态单细胞解析空间蛋白质组学揭示胰腺肿瘤异质性。

Multimodal single cell-resolved spatial proteomics reveal pancreatic tumor heterogeneity.

机构信息

State Key Laboratory of Medical Proteomics and Shenzhen Key Laboratory of Functional Proteomics, Department of Chemistry and Research Center for Chemical Biology and Omics Analysis, School of Science and Guangming Advanced Research Institute, Southern University of Science and Technology, Shenzhen, China.

Department of Oncology, The Second Clinical Medical College, Jinan University (Shenzhen People's Hospital), Shenzhen 518020, China, The First Affiliated Hospital, Southern University of Science and Technology, Shenzhen, China.

出版信息

Nat Commun. 2024 Nov 21;15(1):10100. doi: 10.1038/s41467-024-54438-0.

Abstract

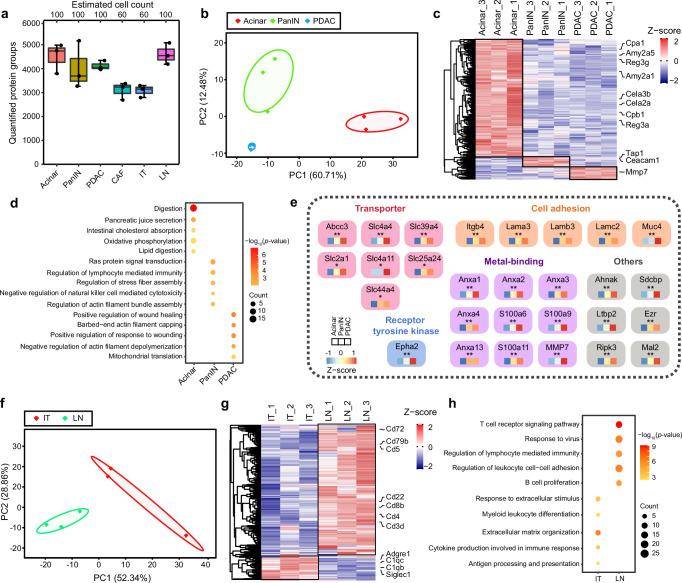
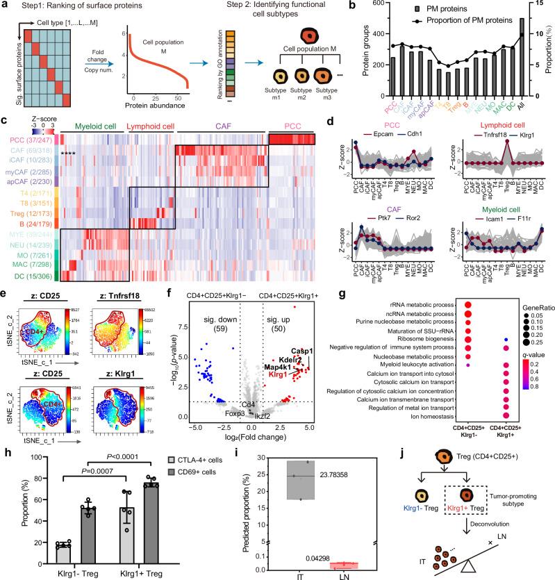
Despite the advances in antibody-guided cell typing and mass spectrometry-based proteomics, their integration is hindered by challenges for processing rare cells in the heterogeneous tissue context. Here, we introduce Spatial and Cell-type Proteomics (SCPro), which combines multiplexed imaging and flow cytometry with ion exchange-based protein aggregation capture technology to characterize spatial proteome heterogeneity with single-cell resolution. The SCPro is employed to explore the pancreatic tumor microenvironment and reveals the spatial alternations of over 5000 proteins by automatically dissecting up to 100 single cells guided by multi-color imaging of centimeter-scale formalin-fixed, paraffin-embedded tissue slide. To enhance cell-type resolution, we characterize the proteome of 14 different cell types by sorting up to 1000 cells from the same tumor, which allows us to deconvolute the spatial distribution of immune cell subtypes and leads to the discovery of subtypes of regulatory T cells. Together, the SCPro provides a multimodal spatial proteomics approach for profiling tissue proteome heterogeneity.

摘要

尽管抗体引导的细胞分型和基于质谱的蛋白质组学技术取得了进展,但它们的整合受到了在异质组织环境中处理稀有细胞的挑战的阻碍。在这里,我们介绍了空间和细胞类型蛋白质组学(SCPro),它将多重成像和流式细胞术与基于离子交换的蛋白质聚集捕获技术相结合,以单细胞分辨率描述空间蛋白质组异质性。SCPro 用于探索胰腺肿瘤微环境,通过对厘米尺度福尔马林固定、石蜡包埋组织切片进行多色成像自动解剖,可对多达 100 个单细胞进行分析,揭示了超过 5000 种蛋白质的空间变化。为了提高细胞类型分辨率,我们通过从同一个肿瘤中分选多达 1000 个细胞来描述 14 种不同细胞类型的蛋白质组,这使我们能够推断免疫细胞亚型的空间分布,并发现调节性 T 细胞的亚型。总之,SCPro 提供了一种用于分析组织蛋白质组异质性的多模态空间蛋白质组学方法。

https://cdn.ncbi.nlm.nih.gov/pmc/blobs/fab3/11582669/81dfb2b87459/41467_2024_54438_Fig1_HTML.jpg

文献AI研究员

20分钟写一篇综述,助力文献阅读效率提升50倍。

立即体验

用中文搜PubMed

大模型驱动的PubMed中文搜索引擎

马上搜索

文档翻译

学术文献翻译模型,支持多种主流文档格式。

立即体验