Suppr超能文献

揭示 TMPRSS2 在人类气道细胞中对大流行和人畜共患流感病毒及冠状病毒的蛋白水解激活作用。

Unveiling the Role of TMPRSS2 in the Proteolytic Activation of Pandemic and Zoonotic Influenza Viruses and Coronaviruses in Human Airway Cells.

机构信息

Institute of Virology, Philipps-University Marburg, 35043 Marburg, Germany.

Institute of Pharmaceutical Chemistry, Philipps-University Marburg, 35037 Marburg, Germany.

出版信息

Viruses. 2024 Nov 20;16(11):1798. doi: 10.3390/v16111798.

Abstract

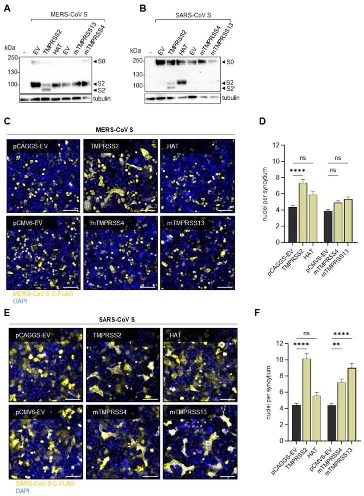
The zoonotic transmission of influenza A viruses (IAVs) and coronaviruses (CoVs) may result in severe disease. Cleavage of the surface glycoproteins hemagglutinin (HA) and spike protein (S), respectively, is essential for viral infectivity. The transmembrane serine protease 2 (TMPRSS2) is crucial for cleaving IAV HAs containing monobasic cleavage sites and severe acute respiratory syndrome (SARS)-CoV-2 S in human airway cells. Here, we analysed and compared the TMPRSS2-dependency of SARS-CoV, Middle East respiratory syndrome (MERS)-CoV, the 1918 pandemic H1N1 IAV and IAV H12, H13 and H17 subtypes in human airway cells. We used the peptide-conjugated morpholino oligomer (PPMO) T-ex5 to knockdown the expression of active TMPRSS2 and determine the impact on virus activation and replication in Calu-3 cells. The activation of H1N1/1918 and H13 relied on TMPRSS2, whereas recombinant IAVs carrying H12 or H17 were not affected by TMPRSS2 knockdown. MERS-CoV replication was strongly suppressed in T-ex5 treated cells, while SARS-CoV was less dependent on TMPRSS2. Our data underline the importance of TMPRSS2 for certain (potentially) pandemic respiratory viruses, including H1N1/1918 and MERS-CoV, in human airways, further suggesting a promising drug target. However, our findings also highlight that IAVs and CoVs differ in TMPRSS2 dependency and that other proteases are involved in virus activation.

摘要

甲型流感病毒(IAV)和冠状病毒(CoV)的人畜共患传播可能导致严重疾病。表面糖蛋白血凝素(HA)和刺突蛋白(S)的分别切割对于病毒感染力至关重要。跨膜丝氨酸蛋白酶 2(TMPRSS2)对于切割含有单碱性切割位点的 IAV HAs 和人呼吸道细胞中的严重急性呼吸综合征(SARS)-CoV-2 S 至关重要。在这里,我们分析并比较了 SARS-CoV、中东呼吸综合征(MERS)-CoV、1918 年大流行 H1N1 IAV 和 IAV H12、H13 和 H17 亚型在人呼吸道细胞中的 TMPRSS2 依赖性。我们使用肽缀合的吗啉代寡聚物(PPMO)T-ex5 敲低活性 TMPRSS2 的表达,并确定其对 Calu-3 细胞中病毒激活和复制的影响。H1N1/1918 和 H13 的激活依赖于 TMPRSS2,而携带 H12 或 H17 的重组 IAV 不受 TMPRSS2 敲低的影响。MERS-CoV 复制在 T-ex5 处理的细胞中受到强烈抑制,而 SARS-CoV 对 TMPRSS2 的依赖性较低。我们的数据强调了 TMPRSS2 对于某些(潜在)大流行呼吸道病毒在人呼吸道中的重要性,包括 H1N1/1918 和 MERS-CoV,进一步表明这是一个有前途的药物靶点。然而,我们的研究结果还表明,IAV 和 CoV 在 TMPRSS2 依赖性方面存在差异,并且其他蛋白酶也参与了病毒激活。

https://cdn.ncbi.nlm.nih.gov/pmc/blobs/8767/11599139/786f4102831e/viruses-16-01798-g001.jpg

文献AI研究员

20分钟写一篇综述,助力文献阅读效率提升50倍。

立即体验

用中文搜PubMed

大模型驱动的PubMed中文搜索引擎

马上搜索

文档翻译

学术文献翻译模型,支持多种主流文档格式。

立即体验