Suppr超能文献

基于METTL3-VISTA轴的联合免疫疗法治疗APC截短型结直肠癌

METTL3-VISTA axis-based combination immunotherapy for APC truncation colorectal cancer.

作者信息

Wu Ling, Bai Rui, Zhang Yujie, Chen Hao, Wu Jianghua, Chen Zetao, Wang Hui, Zhao Liang

机构信息

Department of Pathology, Shunde Hospital of Southern Medical University, Foshan, Guangdong, China.

Department of Pathology, School of Basic Medical Sciences, Southern Medical University, Guangzhou, Guangdong, China.

出版信息

J Immunother Cancer. 2024 Dec 9;12(12):e009865. doi: 10.1136/jitc-2024-009865.

Abstract

OBJECTIVE

Although immune checkpoint blockade (ICB) therapy represents a bright spot in antitumor immunotherapy, its clinical benefits in colorectal cancer (CRC) are limited. Therefore, a new target for mediating CRC immunosuppression is urgently needed. Adenomatous polyposis coli (APC) mutations have been reported as early-stage characteristic events in CRC, but the role of truncated APC in the CRC immune microenvironment remains unclear and its clinical significance has yet to be explored.

DESIGN

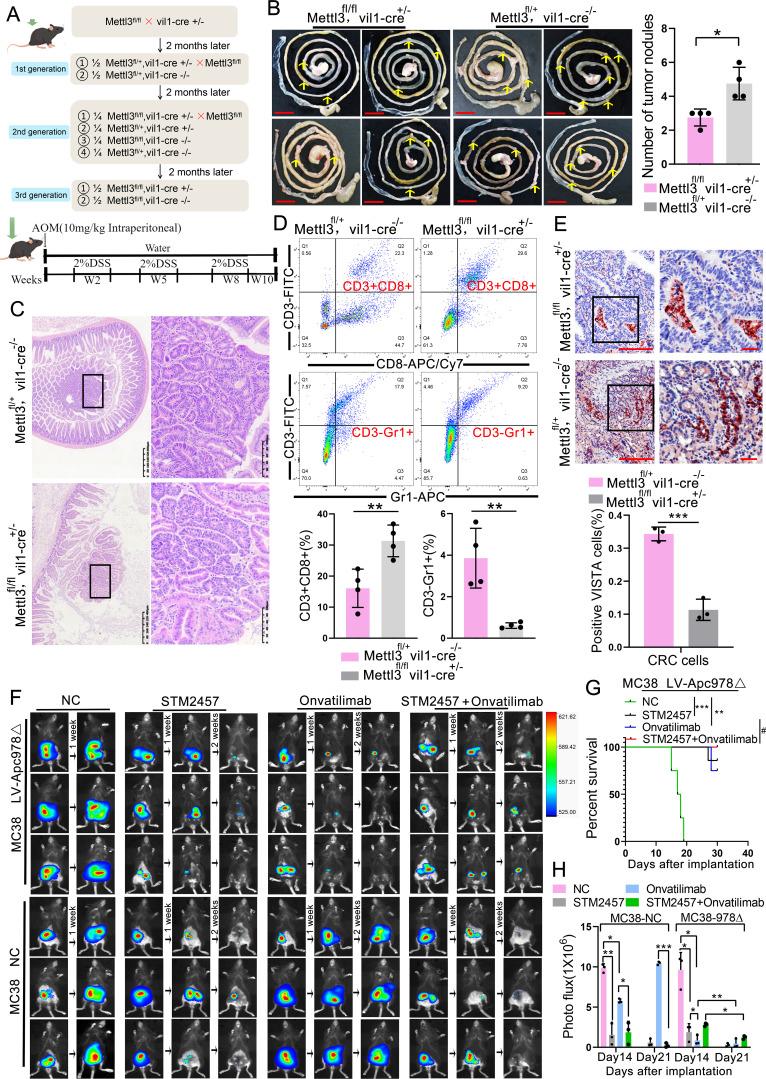
Adenocarcinoma formation in the colon of the APC mouse model, which displays features associated with the translation of truncated APC proteins, was induced by azoxymethane/dextran sodium sulfate. Multiplexed immunohistochemical consecutive staining on single slides and flow cytometry were used to explore the activation of immune cells and the expression of the immune checkpoint V-domain immunoglobulin suppressor of T-cell activation (VISTA) in the CRC tissues of APC and APC mice. The construction of truncated APC vectors and an initial subserosal graft tumor mouse model was employed to mimic the tumor microenvironment (TME) during APC mutation. Methylated RNA immunoprecipitation-quantitative PCR assays were performed to investigate the N6-methyladenosine (m6A)-dependent transcriptional regulation of hypoxia-inducible factor-1 alpha (HIF1α) by methyltransferase-like protein 3 (METTL3). Mettl3 vil1-cre mice were used to demonstrate that targeting METTL3 is a mediator that mitigates the deleterious effects of the APC978∆-HIF1α axis on antitumor immunity. A chimeric VISTA humanized mouse model was used to evaluate the drug efficacy of the VISTA-targeted compound onvatilimab.

RESULTS

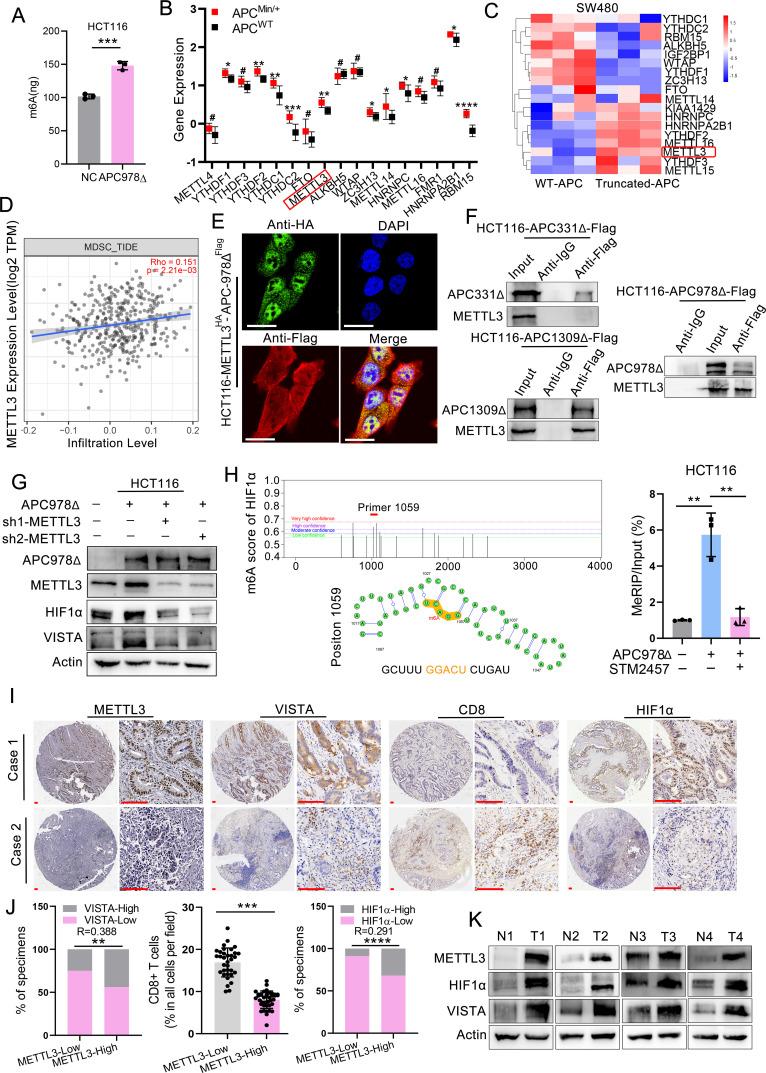
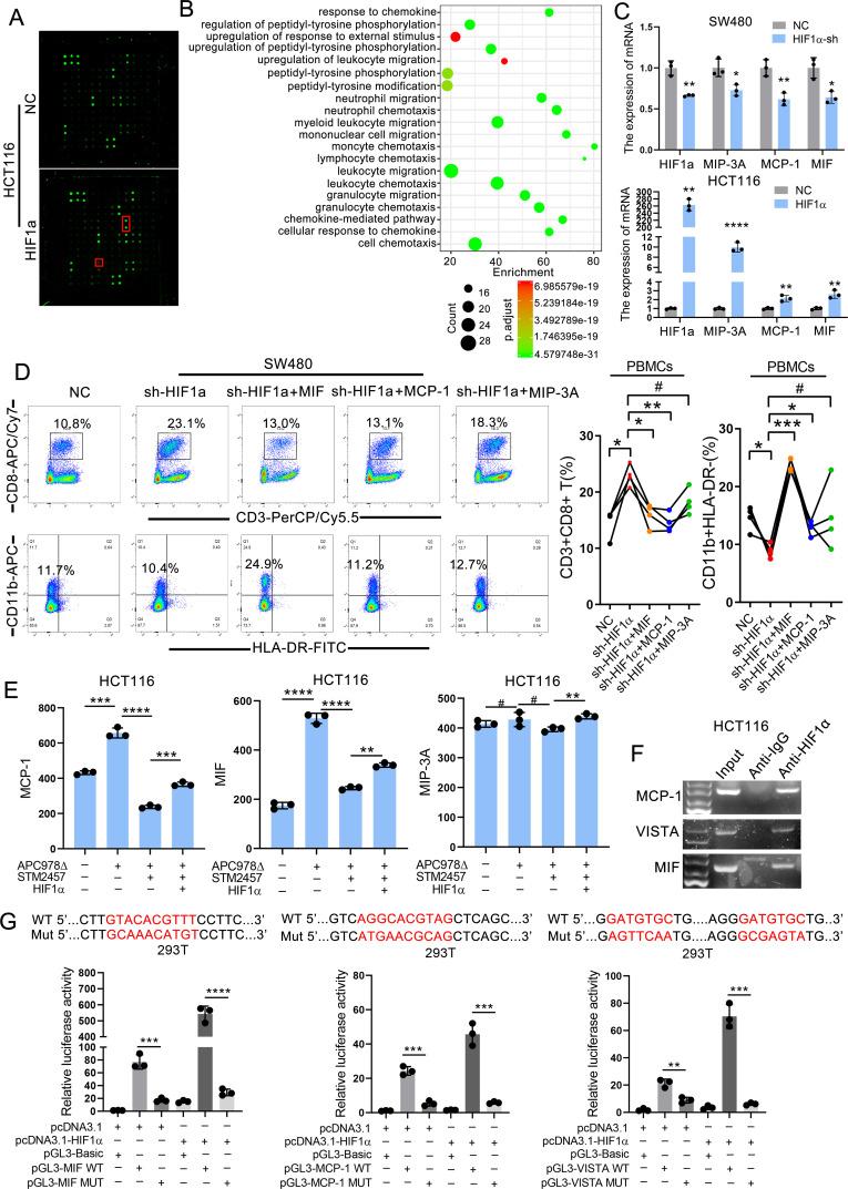
We showed that APC978∆, a truncated APC protein, mediated overexpression of METTL3, resulting in m6A methylation of HIF1α messenger RNA and high expression of HIF1α. Furthermore, HIF1α promotes the migration of myeloid-derived suppressor cells to the TME by binding to the promoters of MCP-1 and MIF. In addition, HIF1α enhances the expression of the immune checkpoint VISTA on CRC cells, weakening tumor immune monitoring.

CONCLUSIONS

We elucidate that an underappreciated function of truncated APC in CRC is its ability to drive an immunosuppressive program that boosts tumor progression. Our work could provide a new perspective for the clinical application of immunotherapy in patients with CRC resistant to ICB therapy.

摘要

目的

尽管免疫检查点阻断(ICB)疗法是抗肿瘤免疫疗法的一个亮点,但其在结直肠癌(CRC)中的临床益处有限。因此,迫切需要一个介导CRC免疫抑制的新靶点。据报道,腺瘤性息肉病 coli(APC)突变是CRC的早期特征性事件,但截短型APC在CRC免疫微环境中的作用仍不清楚,其临床意义尚待探索。

设计

用偶氮甲烷/葡聚糖硫酸钠诱导APC小鼠模型结肠中腺癌的形成,该模型表现出与截短型APC蛋白翻译相关的特征。使用单张载玻片上的多重免疫组织化学连续染色和流式细胞术来探究APC和APC小鼠CRC组织中免疫细胞的活化以及免疫检查点T细胞活化V结构域免疫球蛋白抑制因子(VISTA)的表达。构建截短型APC载体和初始浆膜下移植瘤小鼠模型,以模拟APC突变期间的肿瘤微环境(TME)。进行甲基化RNA免疫沉淀-定量PCR分析,以研究甲基转移酶样蛋白3(METTL3)对缺氧诱导因子-1α(HIF1α)的N6-甲基腺苷(m6A)依赖性转录调控。使用Mettl3 vil1-cre小鼠来证明靶向METTL3是一种减轻APC978∆-HIF1α轴对抗肿瘤免疫有害影响的介质。使用嵌合VISTA人源化小鼠模型评估靶向VISTA的化合物onvatilimab的药物疗效。

结果

我们发现截短型APC蛋白APC978∆介导METTL3的过表达,导致HIF1α信使RNA的m6A甲基化和HIF1α的高表达。此外,HIF1α通过与MCP-1和MIF的启动子结合,促进髓源性抑制细胞向TME迁移。此外,HIF1α增强CRC细胞上免疫检查点VISTA的表达,削弱肿瘤免疫监测。

结论

我们阐明了截短型APC在CRC中一个未被充分认识的功能,即其驱动促进肿瘤进展的免疫抑制程序的能力。我们的工作可为ICB治疗耐药的CRC患者免疫治疗的临床应用提供新的视角。

https://cdn.ncbi.nlm.nih.gov/pmc/blobs/709e/11629097/ca1f934d5056/jitc-12-12-g001.jpg

文献AI研究员

20分钟写一篇综述,助力文献阅读效率提升50倍。

立即体验

用中文搜PubMed

大模型驱动的PubMed中文搜索引擎

马上搜索

文档翻译

学术文献翻译模型,支持多种主流文档格式。

立即体验