Suppr超能文献

温和噬菌体与抗生素的协同作用广泛存在,适用于多种情况,但会因噬菌体、宿主菌株和抗生素组合的不同而有所差异。

Temperate phage-antibiotic synergy is widespread-extending to -but varies by phage, host strain, and antibiotic pairing.

作者信息

Fatima Rabia, Hynes Alexander P

机构信息

Department of Biochemistry and Biomedical Sciences, McMaster University, Hamilton, Ontario, Canada.

Department of Medicine, McMaster University, Hamilton, Ontario, Canada.

出版信息

mBio. 2025 Feb 5;16(2):e0255924. doi: 10.1128/mbio.02559-24. Epub 2024 Dec 20.

Abstract

UNLABELLED

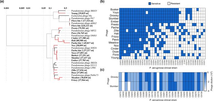
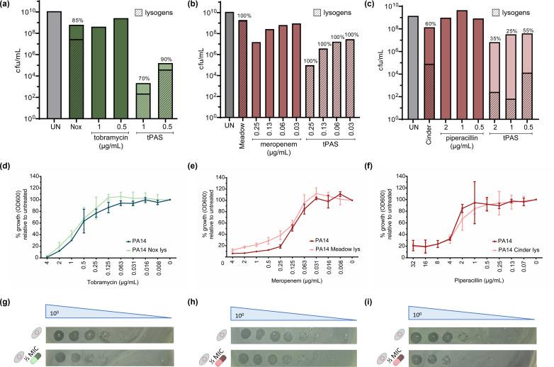
Bacteriophages (phages) are bacterial-specific viruses that can be used alone or with antibiotics to reduce bacterial load. Most phages are unsuitable for therapy because they are "temperate" and can integrate into the host genome, forming a lysogen that is protected from subsequent phage infections. However, integrated phages can be awakened by stressors such as antibiotics. Supported by this interaction, here we explore the potential use of combined temperate phage and antibiotic against the multi-drug-resistant pathogen, . In all, thirty-nine temperate phages were isolated from clinical strains, and a subset was screened for synergy with six antibiotics (ciprofloxacin, levofloxacin, meropenem, piperacillin, tobramycin, and polymyxin B), using checkerboard assays. Interestingly, our screen identified phages that can synergize with each antibiotic, despite their widely differing targets; however, these are highly phage-antibiotic and phage-host pairing specific. Screening across multiple clinical strains reveals that temperate phages can reduce the antibiotic minimum inhibitory concentration up to 32-fold, even in a resistant isolate, functionally re-sensitizing the bacterium to the antibiotic. Meropenem and tobramycin did not reduce the frequency of lysogens, suggesting a mechanism of action independent of the temperate nature of the phages. By contrast, ciprofloxacin and piperacillin were able to reduce the frequency of lysogeny, the former by inducing phages-as previously reported in . Curiously, synergy with piperacillin reduced lysogen survivors, but not by inducing the phages, suggesting an alternative mechanism for biasing the phage lysis-lysogeny equilibrium. Overall, our findings indicate that temperate phages can act as adjuvants in clinically relevant pathogens, even in the presence of antibiotic resistance, thereby drastically expanding their therapeutic potential.

IMPORTANCE

The recent discovery that otherwise therapeutically unusable temperate phages can potentiate the activity of antibiotics, resulting in a potent synergy, has only been tested in , and with a single model phage. Here, working with clinical isolates of and phages from these isolates, we highlight the broad applicability of this synergy-across a variety of mechanisms but also highlight the limitations of predicting the phage, host, and antibiotic combinations that will synergize.

摘要

未标注

噬菌体是细菌特异性病毒,可单独使用或与抗生素联合使用以降低细菌载量。大多数噬菌体不适合用于治疗,因为它们是“温和型”的,可整合到宿主基因组中,形成一种能抵御后续噬菌体感染的溶原菌。然而,整合的噬菌体可被抗生素等应激源唤醒。受这种相互作用的支持,我们在此探索联合使用温和型噬菌体和抗生素对抗多重耐药病原体的潜在用途。总共从临床菌株中分离出39种温和型噬菌体,并使用棋盘法筛选了其中一部分与六种抗生素(环丙沙星、左氧氟沙星、美罗培南、哌拉西林、妥布霉素和多粘菌素B)的协同作用。有趣的是,我们的筛选鉴定出了能与每种抗生素协同作用的噬菌体,尽管它们的靶点差异很大;然而,这些组合具有高度的噬菌体 - 抗生素及噬菌体 - 宿主配对特异性。对多种临床菌株进行筛选发现,温和型噬菌体可将抗生素的最低抑菌浓度降低达32倍,即使在耐药菌株中也是如此,从功能上使细菌重新对该抗生素敏感。美罗培南和妥布霉素并未降低溶原菌的频率,这表明其作用机制与噬菌体的温和性质无关。相比之下,环丙沙星和哌拉西林能够降低溶原化频率,前者如先前在……中报道的那样通过诱导噬菌体来实现。奇怪的是,与哌拉西林的协同作用减少了溶原菌幸存者,但并非通过诱导噬菌体,这表明存在一种使噬菌体裂解 - 溶原化平衡偏向的替代机制。总体而言,我们的研究结果表明,即使存在抗生素耐药性,温和型噬菌体在临床相关病原体中也可作为佐剂,从而极大地扩展了它们的治疗潜力。

重要性

最近发现原本在治疗上无法使用的温和型噬菌体可增强抗生素的活性,从而产生强大的协同作用,这一发现仅在……中使用单一模型噬菌体进行了测试。在此,我们使用……的临床分离株以及从这些分离株中获得的噬菌体进行研究,强调了这种协同作用在多种机制中的广泛适用性,但同时也突出了预测将产生协同作用的噬菌体、宿主和抗生素组合的局限性。

https://cdn.ncbi.nlm.nih.gov/pmc/blobs/cf01/11796409/9d8605168e68/mbio.02559-24.f001.jpg

文献AI研究员

20分钟写一篇综述,助力文献阅读效率提升50倍。

立即体验

用中文搜PubMed

大模型驱动的PubMed中文搜索引擎

马上搜索

文档翻译

学术文献翻译模型,支持多种主流文档格式。

立即体验