Suppr超能文献

在不同抗生素类别中观察到温和噬菌体-抗生素协同作用,揭示了预防溶原性的新机制。

Temperate phage-antibiotic synergy across antibiotic classes reveals new mechanism for preventing lysogeny.

机构信息

Department of Biochemistry and Biomedical Sciences, McMaster University, Hamilton, Ontario, Canada.

Department of Medicine, McMaster University, Hamilton, Ontario, Canada.

出版信息

mBio. 2024 Jun 12;15(6):e0050424. doi: 10.1128/mbio.00504-24. Epub 2024 May 17.

Abstract

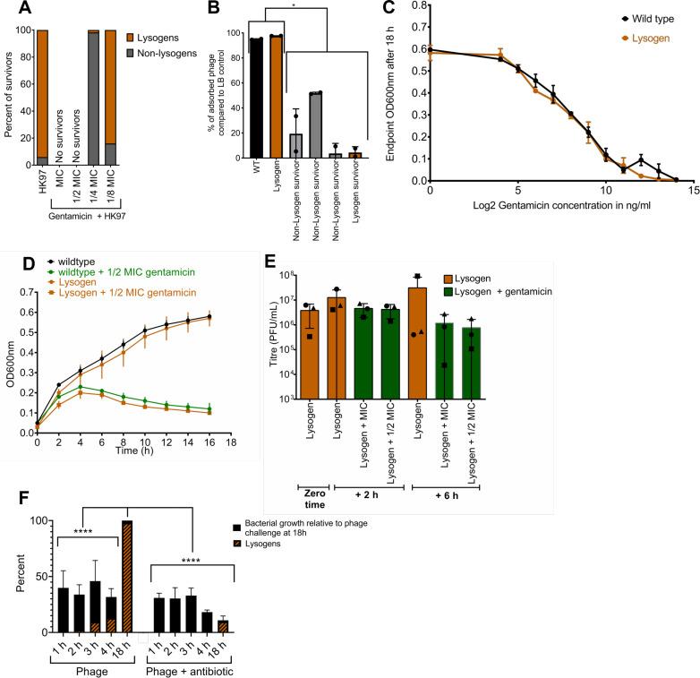
A recent demonstration of synergy between a temperate phage and the antibiotic ciprofloxacin suggested a scalable approach to exploiting temperate phages in therapy, termed temperate phage-antibiotic synergy, which specifically interacted with the lysis-lysogeny decision. To determine whether this would hold true across antibiotics, we challenged with the phage HK97 and a set of 13 antibiotics spanning seven classes. As expected, given the conserved induction pathway, we observed synergy with classes of drugs known to induce an SOS response: a sulfa drug, other quinolones, and mitomycin C. While some β-lactams exhibited synergy, this appeared to be traditional phage-antibiotic synergy, with no effect on the lysis-lysogeny decision. Curiously, we observed a potent synergy with antibiotics not known to induce the SOS response: protein synthesis inhibitors gentamicin, kanamycin, tetracycline, and azithromycin. The synergy results in an eightfold reduction in the effective minimum inhibitory concentration of gentamicin, complete eradication of the bacteria, and, when administered at sub-optimal doses, drastically decreases the frequency of lysogens emerging from the combined challenge. However, lysogens exhibit no increased sensitivity to the antibiotic; synergy was maintained in the absence of RecA; and the antibiotic reduced the initial frequency of lysogeny rather than selecting against formed lysogens. Our results confirm that SOS-inducing antibiotics broadly result in temperate-phage-specific synergy, but that other antibiotics can interact with temperate phages specifically and result in synergy. This is the first report of a means of chemically blocking entry into lysogeny, providing a new means for manipulating the key lysis-lysogeny decision.IMPORTANCEThe lysis-lysogeny decision is made by most bacterial viruses (bacteriophages, phages), determining whether to kill their host or go dormant within it. With over half of the bacteria containing phages waiting to wake, this is one of the most important behaviors in all of biology. These phages are also considered unusable for therapy because of this behavior. In this paper, we show that many antibiotics bias this behavior to "wake" the dormant phages, forcing them to kill their host, but some also prevent dormancy in the first place. These will be important tools to study this critical decision point and may enable the therapeutic use of these phages.

摘要

最近,温和噬菌体与抗生素环丙沙星之间协同作用的演示表明,利用温和噬菌体进行治疗具有可扩展性的方法,称为温和噬菌体-抗生素协同作用,该方法专门与裂解-溶原性决策相互作用。为了确定这是否适用于所有抗生素,我们用噬菌体 HK97 和一组涵盖七个类别的 13 种抗生素来挑战。正如预期的那样,鉴于保守的诱导途径,我们观察到与已知诱导 SOS 反应的药物类别的协同作用:磺胺类药物、其他喹诺酮类药物和丝裂霉素 C。虽然一些β-内酰胺类药物表现出协同作用,但这似乎是传统的噬菌体-抗生素协同作用,对裂解-溶原性决策没有影响。奇怪的是,我们观察到与不诱导 SOS 反应的抗生素有很强的协同作用:蛋白质合成抑制剂庆大霉素、卡那霉素、四环素和阿奇霉素。协同作用使庆大霉素的有效最小抑菌浓度降低了 8 倍,完全消灭了细菌,并且在亚最佳剂量下给药时,大大降低了来自联合挑战的溶原菌的出现频率。然而,溶原菌对抗生素没有增加的敏感性;在没有 RecA 的情况下维持协同作用;抗生素降低了初始溶原频率,而不是选择形成的溶原菌。我们的结果证实,诱导 SOS 的抗生素广泛导致温和噬菌体特异性协同作用,但其他抗生素可以与温和噬菌体特异性相互作用并产生协同作用。这是首次报道一种化学阻断进入溶原的方法,为操纵关键的裂解-溶原性决策提供了一种新方法。

重要性

大多数细菌病毒(噬菌体,噬菌体)都会做出裂解-溶原性决定,决定是杀死宿主还是在其中休眠。由于超过一半的细菌含有等待苏醒的噬菌体,这是所有生物学中最重要的行为之一。由于这种行为,这些噬菌体也被认为不能用于治疗。在本文中,我们表明,许多抗生素会使这种行为偏向于“唤醒”休眠的噬菌体,迫使它们杀死宿主,但有些抗生素首先会阻止休眠。这些将是研究这一关键决策点的重要工具,并且可能使这些噬菌体的治疗用途成为可能。

https://cdn.ncbi.nlm.nih.gov/pmc/blobs/1875/11237771/d15e60edcc15/mbio.00504-24.f001.jpg

文献AI研究员

20分钟写一篇综述,助力文献阅读效率提升50倍。

立即体验

用中文搜PubMed

大模型驱动的PubMed中文搜索引擎

马上搜索

文档翻译

学术文献翻译模型,支持多种主流文档格式。

立即体验