Suppr超能文献

LKB1失活促进前列腺癌中表观遗传重塑诱导的谱系可塑性和抗雄激素耐药性。

LKB1 inactivation promotes epigenetic remodeling-induced lineage plasticity and antiandrogen resistance in prostate cancer.

作者信息

Li Fei, Dai Pengfei, Shi Huili, Zhang Yajuan, He Juan, Gopalan Anuradha, Li Dan, Chen Yu, Du Yarui, Xu Guoliang, Yang Weiwei, Liang Chao, Gao Dong

机构信息

Key Laboratory of Multi-Cell Systems, Shanghai Key Laboratory of Molecular Andrology, Center for Excellence in Molecular Cell Science, Shanghai Institute of Biochemistry and Cell Biology, Chinese Academy of Sciences, Shanghai, China.

University of Chinese Academy of Sciences, Beijing, China.

出版信息

Cell Res. 2025 Jan;35(1):59-71. doi: 10.1038/s41422-024-01025-z. Epub 2025 Jan 2.

Abstract

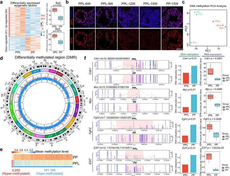
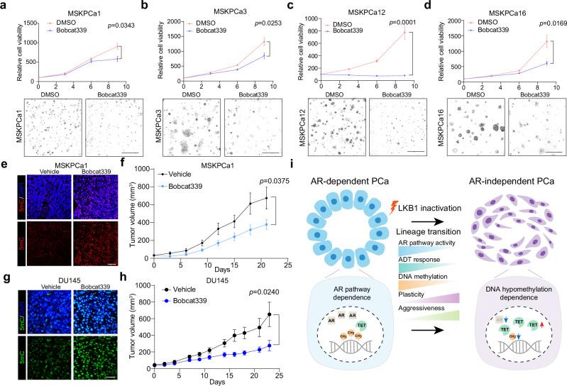
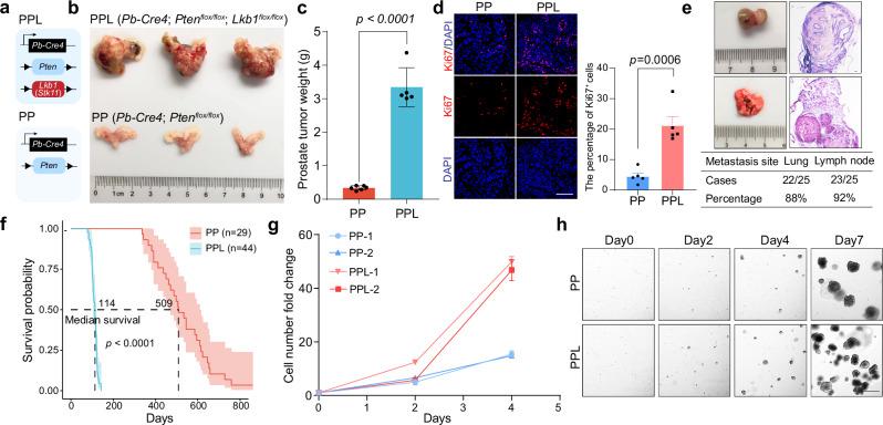
Epigenetic regulation profoundly influences the fate of cancer cells and their capacity to switch between lineages by modulating essential gene expression, thereby shaping tumor heterogeneity and therapy response. In castration-resistant prostate cancer (CRPC), the intricacies behind androgen receptor (AR)-independent lineage plasticity remain unclear, leading to a scarcity of effective clinical treatments. Utilizing single-cell RNA sequencing on both human and mouse prostate cancer samples, combined with whole-genome bisulfite sequencing and multiple genetically engineered mouse models, we investigated the molecular mechanism of AR-independent lineage plasticity and uncovered a potential therapeutic strategy. Single-cell transcriptomic profiling of human prostate cancers, both pre- and post-androgen deprivation therapy, revealed an association between liver kinase B1 (LKB1) pathway inactivation and AR independence. LKB1 inactivation led to AR-independent lineage plasticity and global DNA hypomethylation during prostate cancer progression. Importantly, the pharmacological inhibition of TET enzymes and supplementation with S-adenosyl methionine were found to effectively suppress AR-independent prostate cancer growth. These insights shed light on the mechanism driving AR-independent lineage plasticity and propose a potential therapeutic strategy by targeting DNA hypomethylation in AR-independent CRPC.

摘要

表观遗传调控通过调节关键基因表达,深刻影响癌细胞的命运及其在不同谱系间转换的能力,进而塑造肿瘤异质性和治疗反应。在去势抵抗性前列腺癌(CRPC)中,雄激素受体(AR)非依赖性谱系可塑性背后的复杂机制仍不清楚,导致有效的临床治疗方法匮乏。我们利用人类和小鼠前列腺癌样本的单细胞RNA测序,结合全基因组亚硫酸氢盐测序和多个基因工程小鼠模型,研究了AR非依赖性谱系可塑性的分子机制,并发现了一种潜在的治疗策略。对接受雄激素剥夺治疗前后的人类前列腺癌进行单细胞转录组分析,揭示了肝脏激酶B1(LKB1)通路失活与AR非依赖性之间的关联。在前列腺癌进展过程中,LKB1失活导致AR非依赖性谱系可塑性和全基因组DNA低甲基化。重要的是,发现对TET酶的药理学抑制和补充S-腺苷甲硫氨酸可有效抑制AR非依赖性前列腺癌的生长。这些见解揭示了驱动AR非依赖性谱系可塑性的机制,并提出了一种通过靶向AR非依赖性CRPC中的DNA低甲基化的潜在治疗策略。

https://cdn.ncbi.nlm.nih.gov/pmc/blobs/2635/11701123/fa9238dd876d/41422_2024_1025_Fig1_HTML.jpg

文献AI研究员

20分钟写一篇综述,助力文献阅读效率提升50倍。

立即体验

用中文搜PubMed

大模型驱动的PubMed中文搜索引擎

马上搜索

文档翻译

学术文献翻译模型,支持多种主流文档格式。

立即体验