Suppr超能文献

NOTCH1信号通路在间充质干细胞干性维持和软骨细胞分化中的作用及其在骨关节炎治疗中的潜力。

The role of the NOTCH1 signaling pathway in the maintenance of mesenchymal stem cell stemness and chondrocyte differentiation and its potential in the treatment of osteoarthritis.

作者信息

Wu Fuming, Yu Haiquan

机构信息

Department of Knee Surgery, The First Hospital of Hebei Medical University, Hebei, China.

出版信息

J Orthop Surg Res. 2025 Jan 3;19(1):772. doi: 10.1186/s13018-024-05236-3.

Abstract

OBJECTIVE

This study aims to explore the potential role of mesenchymal stem cells (MSCs) in the treatment of osteoarthritis (OA), particularly the function of the NOTCH1 signaling pathway in maintaining the stemness of MSCs and in chondrocyte differentiation.

METHODS

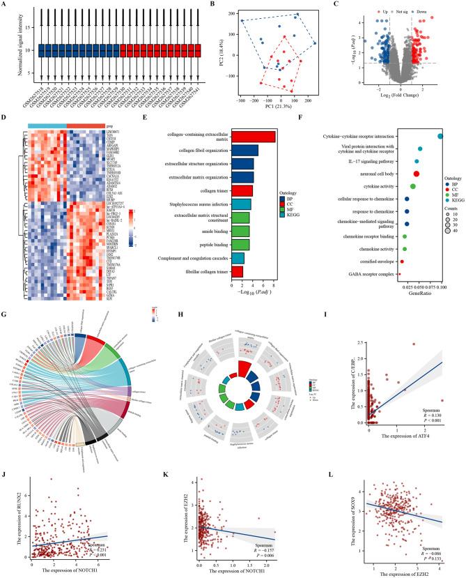
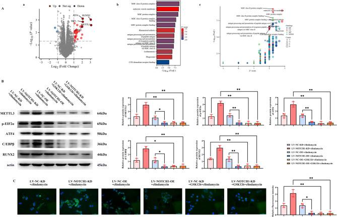
Utilizing diverse analytical techniques on an osteoarthritis dataset, we unveil distinct gene expression patterns and regulatory relationships, shedding light on potential mechanisms underlying the disease. Techniques used include the culture of MSCs, induction of differentiation into chondrocytes, establishment of stable cell lines, Western Blot, and immunofluorescence. Through the construction of lentiviruses overexpressing and knocking out NOTCH1, the effects of NOTCH1 on the stemness of MSCs and chondrocyte differentiation were investigated. Additionally, the effects of NOTCH1 on chondrocyte homeostasis and apoptosis were evaluated by adding the EZH2 inhibitor GSK126 and the endoplasmic reticulum stress inducer tunicamycin.

RESULTS

Experimental results demonstrated that NOTCH1 expression can influence the maintenance of MSC stemness and chondrocyte differentiation by regulating EZH2. Knockout of NOTCH1 decreased the expression of chondrocyte markers, while overexpression increased their expression. Under conditions of endoplasmic reticulum stress, NOTCH1 expression helped reduce the expression of stress-related proteins, maintain chondrocyte homeostasis, and inhibit apoptosis.

CONCLUSION

The NOTCH1 signaling pathway plays a crucial role in maintaining the stemness of MSCs, differentiating into chondrocytes, and in the treatment of osteoarthritis. NOTCH1 influences the differentiation fate of MSCs and the homeostasis of chondrocytes by regulating EZH2 and other related genes, offering new targets and strategies for the treatment of diseases like osteoarthritis.

摘要

目的

本研究旨在探讨间充质干细胞(MSCs)在骨关节炎(OA)治疗中的潜在作用,特别是NOTCH1信号通路在维持MSCs干性及软骨细胞分化中的功能。

方法

利用骨关节炎数据集上的多种分析技术,我们揭示了不同的基因表达模式和调控关系,阐明了该疾病潜在的机制。所使用的技术包括MSCs的培养、诱导分化为软骨细胞、建立稳定细胞系、蛋白质免疫印迹法和免疫荧光法。通过构建过表达和敲除NOTCH1的慢病毒,研究NOTCH1对MSCs干性和软骨细胞分化的影响。此外,通过添加EZH2抑制剂GSK126和内质网应激诱导剂衣霉素,评估NOTCH1对软骨细胞稳态和凋亡的影响。

结果

实验结果表明,NOTCH1表达可通过调节EZH2影响MSCs干性的维持和软骨细胞分化。敲除NOTCH1可降低软骨细胞标志物的表达,而过表达则增加其表达。在内质网应激条件下,NOTCH1表达有助于降低应激相关蛋白的表达,维持软骨细胞稳态并抑制凋亡。

结论

NOTCH1信号通路在维持MSCs干性、分化为软骨细胞以及骨关节炎治疗中起关键作用。NOTCH1通过调节EZH2及其他相关基因影响MSCs的分化命运和软骨细胞的稳态,为骨关节炎等疾病的治疗提供了新的靶点和策略。

https://cdn.ncbi.nlm.nih.gov/pmc/blobs/17b0/11697486/4e961130725f/13018_2024_5236_Fig1_HTML.jpg

文献AI研究员

20分钟写一篇综述,助力文献阅读效率提升50倍。

立即体验

用中文搜PubMed

大模型驱动的PubMed中文搜索引擎

马上搜索

文档翻译

学术文献翻译模型,支持多种主流文档格式。

立即体验