Suppr超能文献

胃腺癌进展与演变中的空间分辨肿瘤生态系统和细胞状态

Spatially Resolved Tumor Ecosystems and Cell States in Gastric Adenocarcinoma Progression and Evolution.

作者信息

Ma Haoran, Srivastava Supriya, Ho Shamaine Wei Ting, Xu Chang, Lian Benedict Shi Xiang, Ong Xuewen, Tay Su Ting, Sheng Taotao, Lum Huey Yew Jeffrey, Abdul Ghani Siti Aishah Binte, Chu Yunqiang, Huang Kie Kyon, Goh Yeek Teck, Lee Minghui, Hagihara Takeshi, Ng Clara Shi Ya, Tan Angie Lay Keng, Zhang Yanrong, Ding Zichen, Zhu Feng, Ng Michelle Shu Wen, Joseph Craig Ryan Cecil, Chen Hui, Li Zhen, Zhao Joseph J, Rha Sun Young, Teh Ming, Yeong Joe, Yong Wei Peng, So Jimmy Bok-Yan, Sundar Raghav, Tan Patrick

机构信息

Program in Cancer and Stem Cell Biology, Duke-NUS Medical School, Singapore, Singapore.

Department of Medicine, Yong Loo Lin School of Medicine, National University of Singapore, Singapore, Singapore.

出版信息

Cancer Discov. 2025 Apr 2;15(4):767-792. doi: 10.1158/2159-8290.CD-24-0605.

Abstract

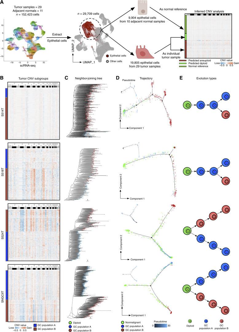
Integration of spatial transcriptomic (GeoMx Digital Spatial Profiler) and single-cell RNA sequencing data from multiple gastric cancers identifies spatially resolved expression-based intratumoral heterogeneity, associated with distinct immune microenvironments. We uncovered two separate evolutionary trajectories associated with specific molecular subtypes, clinical prognoses, stromal neighborhoods, and genetic drivers. Tumor-stroma interfaces emerged as a unique state of tumor ecology.

摘要

整合来自多个胃癌的空间转录组学(GeoMx数字空间剖析仪)和单细胞RNA测序数据,可识别基于空间解析表达的肿瘤内异质性,其与不同的免疫微环境相关。我们发现了两条与特定分子亚型、临床预后、基质邻域和遗传驱动因素相关的独立进化轨迹。肿瘤-基质界面成为肿瘤生态的一种独特状态。

https://cdn.ncbi.nlm.nih.gov/pmc/blobs/563c/11962405/62ce0e16c272/cd-24-0605fig1.jpg

文献AI研究员

20分钟写一篇综述,助力文献阅读效率提升50倍。

立即体验

用中文搜PubMed

大模型驱动的PubMed中文搜索引擎

马上搜索

文档翻译

学术文献翻译模型,支持多种主流文档格式。

立即体验