Suppr超能文献

使用血清克拉拉细胞分泌蛋白16预测特发性肺纤维化患者预后和急性加重的列线图模型

Nomogram model using serum Club cell secretory protein 16 to predict prognosis and acute exacerbation in patients with idiopathic pulmonary fibrosis.

作者信息

Tian Yaqiong, Zhou Xuan, Tian Mi, Ren Lijun, Zou Ruyi, Jiang Hanyi, Xie Miaomiao, Huang Mei, Ding Jingjing, Liu Yin, Chen Jingyu, Cao Min, Cai Hourong

机构信息

Department of Respiratory and Critical Care Medicine, Nanjing Drum Tower Hospital, Clinical College of Nanjing Medical University, Nanjing, Jiangsu, China.

Department of Respiratory and Critical Care Medicine, Nanjing Drum Tower Hospital, Affiliated Hospital of Medical School, Nanjing University, Nanjing, Jiangsu, China.

出版信息

Eur J Med Res. 2025 Jan 10;30(1):20. doi: 10.1186/s40001-024-02256-x.

Abstract

BACKGROUND

Idiopathic pulmonary fibrosis (IPF) is a progressive fibrotic lung disease with poor prognosis, nomogram model for its prognosis and acute exacerbation was constructed.

METHODS

Two hundred and sixty eight patients with IPF were grouped with different severity according to fibrosis area, serum Club cell secretory protein 16(CC16) was compared between these groups. All patients were randomly divided into training and testing sets. COX regression and LASSO algorithm were used to screen featured characteristics. Then nomogram models were constructed, ROC curve, calibration curve and decision curve analysis(DCA) were conducted to evaluate the performance of model. Expression of CC16 were detected in fibrotic human lung tissues, bronchoalveolar lavage fluid (BALF) and Bleomycin(BLM)-treated mouse lung tissues and serums.

RESULTS

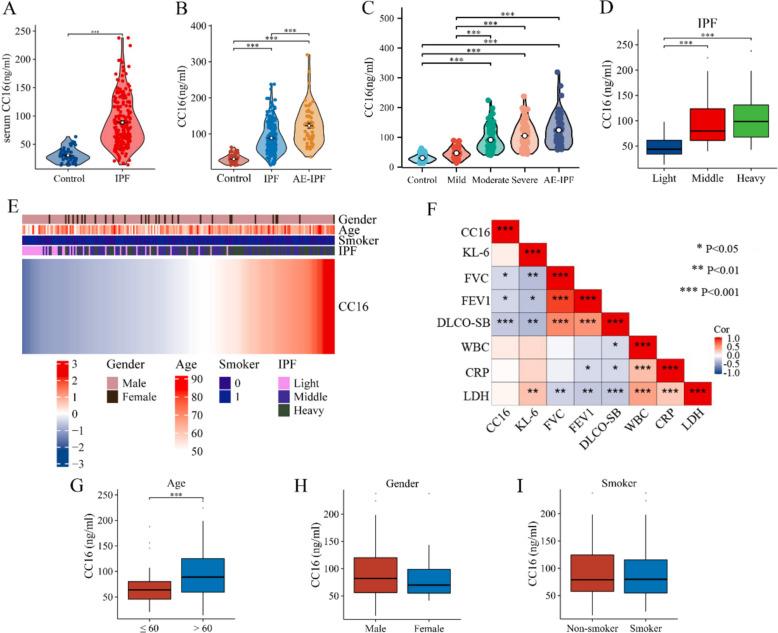
Serum CC16 gradually increased with the severity of fibrosis, and was especially high in AE-IPF group. CC16 and diffusion capacity for carbon monoxide (DLCO) were screened as characteristic variables to construct nomogram model for IPF prognosis. The survival was significantly lower in high-risk group scored by the model. The area under ROC curves(AUCs) for 1-year and 2-year mortality prediction were 0.866 and 0.916, respectively. This model performed better than gender-age-physiology (GAP) index for predicting 2-year and 3-year mortality. Another nomogram model for acute exacerbation of IPF based on CC16, Krebs von den Lungen-6(KL-6) and DLCO was developed, the AUC was 0.815. Expression of CC16 obviously up-regulated in fibrotic lung tissues, BALF and BLM-treated mice lung tissues and serums.

CONCLUSIONS

The nomogram model based on CC16 performed good predictive ability for prognosis and acute exacerbation of IPF.

摘要

背景

特发性肺纤维化(IPF)是一种预后较差的进行性纤维化性肺病,构建了其预后及急性加重的列线图模型。

方法

268例IPF患者根据纤维化面积分为不同严重程度组,比较各组血清克拉拉细胞分泌蛋白16(CC16)水平。所有患者随机分为训练集和测试集。采用COX回归和LASSO算法筛选特征性指标。然后构建列线图模型,进行ROC曲线、校准曲线及决策曲线分析(DCA)以评估模型性能。检测CC16在人肺纤维化组织、支气管肺泡灌洗液(BALF)及博来霉素(BLM)处理的小鼠肺组织和血清中的表达。

结果

血清CC16水平随纤维化严重程度逐渐升高,在急性加重型IPF(AE-IPF)组尤其高。筛选出CC16和一氧化碳弥散量(DLCO)作为特征变量构建IPF预后列线图模型。模型评分高危组的生存率显著更低。1年和2年死亡率预测的ROC曲线下面积(AUC)分别为0.866和0.916。该模型在预测2年和3年死亡率方面比性别-年龄-生理学(GAP)指数表现更好。基于CC16、胃泌素释放肽前体(KL-6)和DLCO构建了另一个IPF急性加重的列线图模型,AUC为0.815。CC16在肺纤维化组织、BALF及BLM处理的小鼠肺组织和血清中的表达明显上调。

结论

基于CC16的列线图模型对IPF的预后及急性加重具有良好的预测能力。

https://cdn.ncbi.nlm.nih.gov/pmc/blobs/9f81/11724608/cbff6ce21ba3/40001_2024_2256_Fig1_HTML.jpg

文献AI研究员

20分钟写一篇综述,助力文献阅读效率提升50倍。

立即体验

用中文搜PubMed

大模型驱动的PubMed中文搜索引擎

马上搜索

文档翻译

学术文献翻译模型,支持多种主流文档格式。

立即体验