Suppr超能文献

增强子调控网络将非编码乳腺癌基因座与癌症基因全局连接起来。

Enhancer regulatory networks globally connect non-coding breast cancer loci to cancer genes.

作者信息

Wang Yihan, Armendariz Daniel A, Wang Lei, Zhao Huan, Xie Shiqi, Hon Gary C

机构信息

Cecil H. and Ida Green Center for Reproductive Biology Sciences, University of Texas Southwestern Medical Center, Dallas, TX, 75390, USA.

Present Address: Genentech, 1 DNA Way, South San Francisco, CA, 94080, USA.

出版信息

Genome Biol. 2025 Jan 17;26(1):10. doi: 10.1186/s13059-025-03474-0.

Abstract

BACKGROUND

Genetic studies have associated thousands of enhancers with breast cancer (BC). However, the vast majority have not been functionally characterized. Thus, it remains unclear how BC-associated enhancers contribute to cancer.

RESULTS

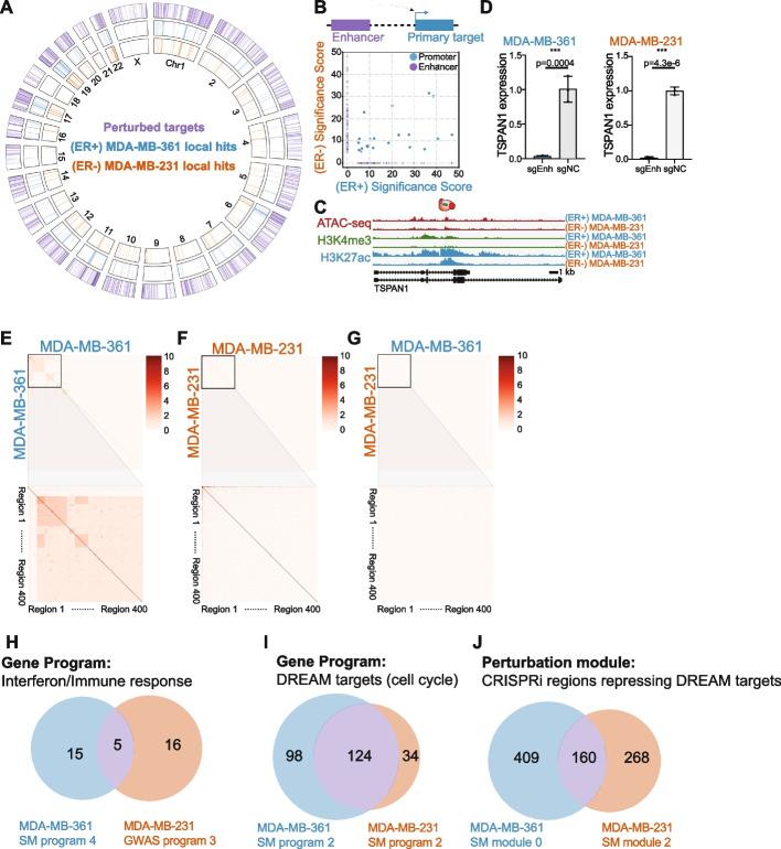
Here, we perform single-cell CRISPRi screens of 3513 regulatory elements associated with breast cancer to measure the impact of these regions on transcriptional phenotypes. Analysis of > 500,000 single-cell transcriptomes in two breast cancer cell lines shows that perturbation of BC-associated enhancers disrupts breast cancer gene programs. We observe BC-associated enhancers that directly or indirectly regulate the expression of cancer genes. We also find one-to-multiple and multiple-to-one network motifs where enhancers indirectly regulate cancer genes. Notably, multiple BC-associated enhancers indirectly regulate TP53. Comparative studies illustrate subtype specific functions between enhancers in ER + and ER - cells. Finally, we develop the pySpade package to facilitate analysis of single-cell enhancer screens.

CONCLUSIONS

Overall, we demonstrate that enhancers form regulatory networks that link cancer genes in the genome, providing a more comprehensive understanding of the contribution of enhancers to breast cancer development.

摘要

背景

基因研究已将数千个增强子与乳腺癌(BC)相关联。然而,绝大多数增强子尚未进行功能表征。因此,目前尚不清楚与乳腺癌相关的增强子如何促成癌症发生。

结果

在此,我们对与乳腺癌相关的3513个调控元件进行了单细胞CRISPR干扰筛选,以测量这些区域对转录表型的影响。对两种乳腺癌细胞系中超过50万个单细胞转录组的分析表明,与乳腺癌相关的增强子的扰动会破坏乳腺癌基因程序。我们观察到与乳腺癌相关的增强子直接或间接调节癌症基因的表达。我们还发现了增强子间接调节癌症基因的一对多和多对一网络基序。值得注意的是,多个与乳腺癌相关的增强子间接调节TP53。比较研究阐明了雌激素受体阳性(ER+)和雌激素受体阴性(ER-)细胞中增强子的亚型特异性功能。最后,我们开发了pySpade软件包以促进单细胞增强子筛选分析。

结论

总体而言,我们证明增强子形成了将基因组中的癌症基因联系起来的调控网络,从而更全面地理解增强子对乳腺癌发展的贡献。

https://cdn.ncbi.nlm.nih.gov/pmc/blobs/25fa/11740497/a48d33f2c714/13059_2025_3474_Fig1_HTML.jpg

文献AI研究员

20分钟写一篇综述,助力文献阅读效率提升50倍。

立即体验

用中文搜PubMed

大模型驱动的PubMed中文搜索引擎

马上搜索

文档翻译

学术文献翻译模型,支持多种主流文档格式。

立即体验