Suppr超能文献

一种与高尔基体相关的亚型和风险特征可预测胃癌预后并评估免疫治疗反应。

A Golgi apparatus‑related subtype and risk signature predicts prognosis and evaluates immunotherapy response in gastric cancer.

作者信息

Chen Ruyue, Yao Zengwu, Jiang Lixin, Hu Jinchen

机构信息

Department of Gastrointestinal Surgery, Yantai Yuhuangding Hospital, Qingdao University, No. 20 Yuhuangding East Road, Zhifu District, Yantai, 264001, China.

Department of General Surgery, Yantai Yeda Hospital, Yantai Economic and Technological Development Zone, No. 23-1 Huanghe Road, Yantai, 264006, China.

出版信息

Discov Oncol. 2025 Jan 22;16(1):76. doi: 10.1007/s12672-025-01827-6.

Abstract

BACKGROUND

Gastric cancer (GC) remains a significant health burden, calling for the discovery of novel biomarkers. Golgi apparatus, a crucial cellular organelle involved in tumorigenesis, remains underexplored in GC research. A comprehensive understanding of its role and associated mechanisms is urgently needed.

MATERIALS AND METHODS

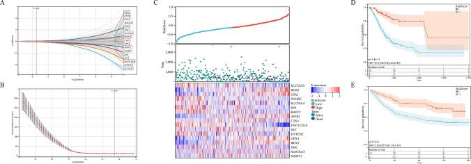
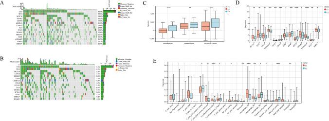
Utilizing the TCGA-STAD dataset as the training cohort and GSE84433 as the validation cohort, we explored potential associations between Golgi apparatus-related genes (GARG) and GC clinical risk. We aimed to decipher the prognostic significance and underlying biological mechanisms of these genes via consistent clustering, differential expression analysis, enrichment analyses, and immune infiltration profiling. To assess the relationship between risk stratification and survival outcomes, drug sensitivity, and immune infiltration, we developed the Golgi Apparatus-Related Risk Signature (GARRS). The reliability of GARRS was further corroborated using immunohistochemical staining.

RESULTS

Consensus clustering based on 17 GARG identified two patient subgroups, C1 and C2, exhibiting differential survival, immune scores, and immune cell infiltration. We developed a GARRS using Cox-Lasso regression analysis, accurately stratifying patients into high- and low-risk groups. GARRS' validity was confirmed in the validation set and immunohistochemical staining. Our findings underline the Golgi apparatus' significance in the GC immune microenvironment and GARRS' utility in predicting GC survival outcomes.

CONCLUSION

This study underscores the association between Golgi apparatus subtypes and GC immunotumor microenvironment. GARRS, validated for its prognostic, immune infiltration, and drug sensitivity predictive abilities, offers new insights into gastric cancer treatment strategies.

摘要

背景

胃癌(GC)仍然是一项重大的健康负担,需要发现新的生物标志物。高尔基体作为参与肿瘤发生的关键细胞器,在胃癌研究中仍未得到充分探索。迫切需要全面了解其作用及相关机制。

材料与方法

利用TCGA-STAD数据集作为训练队列,GSE84433作为验证队列,我们探索了高尔基体相关基因(GARG)与胃癌临床风险之间的潜在关联。我们旨在通过一致性聚类、差异表达分析、富集分析和免疫浸润分析来解读这些基因的预后意义和潜在生物学机制。为了评估风险分层与生存结果、药物敏感性和免疫浸润之间的关系,我们开发了高尔基体相关风险特征(GARRS)。使用免疫组织化学染色进一步证实了GARRS的可靠性。

结果

基于17个GARG的一致性聚类确定了两个患者亚组,C1和C2,它们表现出不同的生存率、免疫评分和免疫细胞浸润。我们使用Cox-Lasso回归分析开发了GARRS,将患者准确地分为高风险和低风险组。GARRS的有效性在验证集和免疫组织化学染色中得到证实。我们的研究结果强调了高尔基体在胃癌免疫微环境中的重要性以及GARRS在预测胃癌生存结果方面的实用性。

结论

本研究强调了高尔基体亚型与胃癌免疫肿瘤微环境之间的关联。GARRS在预后、免疫浸润和药物敏感性预测能力方面得到了验证,为胃癌治疗策略提供了新的见解。

https://cdn.ncbi.nlm.nih.gov/pmc/blobs/e588/11754555/bac6a7cc647b/12672_2025_1827_Fig1_HTML.jpg

文献AI研究员

20分钟写一篇综述,助力文献阅读效率提升50倍。

立即体验

用中文搜PubMed

大模型驱动的PubMed中文搜索引擎

马上搜索

文档翻译

学术文献翻译模型,支持多种主流文档格式。

立即体验