Suppr超能文献

细胞核内的ANLN调节与转录起始相关的聚合酶II聚集及靶基因表达。

Nuclear ANLN regulates transcription initiation related Pol II clustering and target gene expression.

作者信息

Cao Yu-Fei, Wang Hui, Sun Yong, Tong Bei-Bei, Shi Wen-Qi, Peng Liu, Zhang Yi-Meng, Wu Yu-Qiu, Fu Teng, Zou Hua-Yan, Zhang Kai, Xu Li-Yan, Li En-Min

机构信息

The Key Laboratory of Molecular Biology for High Cancer Incidence Coastal Chaoshan Area, Department of Biochemistry and Molecular Biology, Shantou University Medical College, Shantou, 515041, Guangdong, China.

Chaoshan Branch of State Key Laboratory for Esophageal Cancer Prevention and Treatment, Cancer Research Center, Shantou University Medical College, Shantou, 515041, Guangdong, China.

出版信息

Nat Commun. 2025 Feb 2;16(1):1271. doi: 10.1038/s41467-025-56645-9.

Abstract

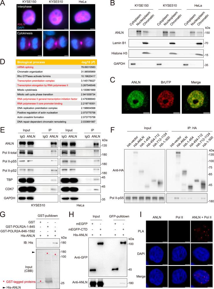
Anillin (ANLN), a mitotic protein that regulates contractile ring assembly, has been reported as an oncoprotein. However, the function of ANLN in cancer cells, especially in the nucleus, has not been fully understood. Here, we report a role of nuclear ANLN in gene transcriptional regulation. We find that nuclear ANLN directly interacts with the RNA polymerase II (Pol II) large subunit to form transcriptional condensates. ANLN enhances initiated Pol II clustering and promotes Pol II CTD phase separation. Short-term depletion of ANLN alters the chromatin binding and enhancer-mediated transcriptional activity of Pol II. The target genes of ANLN-Pol II axis are involved in oxidoreductase activity, Wnt signaling and cell differentiation. THZ1, a super-enhancer inhibitor, specifically inhibits ANLN-Pol II clustering, target gene expression and esophageal squamous cell carcinoma (ESCC) cell proliferation. Our results reveal the function of nuclear ANLN in transcriptional regulation, providing a theoretical basis for ESCC treatment.

摘要

锚蛋白(ANLN)是一种调节收缩环组装的有丝分裂蛋白,已被报道为一种癌蛋白。然而,ANLN在癌细胞中的功能,尤其是在细胞核中的功能,尚未完全了解。在此,我们报道了核ANLN在基因转录调控中的作用。我们发现核ANLN直接与RNA聚合酶II(Pol II)大亚基相互作用形成转录凝聚物。ANLN增强起始的Pol II聚集并促进Pol II CTD相分离。短期缺失ANLN会改变Pol II的染色质结合和增强子介导的转录活性。ANLN-Pol II轴的靶基因参与氧化还原酶活性、Wnt信号传导和细胞分化。THZ1是一种超级增强子抑制剂,可特异性抑制ANLN-Pol II聚集、靶基因表达和食管鳞状细胞癌(ESCC)细胞增殖。我们的结果揭示了核ANLN在转录调控中的功能,为ESCC治疗提供了理论依据。

https://cdn.ncbi.nlm.nih.gov/pmc/blobs/859b/11788435/7a7a09c84af7/41467_2025_56645_Fig1_HTML.jpg

文献AI研究员

20分钟写一篇综述,助力文献阅读效率提升50倍。

立即体验

用中文搜PubMed

大模型驱动的PubMed中文搜索引擎

马上搜索

文档翻译

学术文献翻译模型,支持多种主流文档格式。

立即体验