Suppr超能文献

六种细菌对抗生素耐药性的获得

acquisition of antibiotic resistance in six species of bacteria.

作者信息

Wang Xinyu, Koster Alphonse de, Koenders Belinda B, Jonker Martijs, Brul Stanley, Ter Kuile Benno H

机构信息

Biology and Microbial Food Safety, Swammerdam Institute for Life Sciences, University of Amsterdam, Amsterdam, The Netherlands.

RNA Biology & Applied Bioinformatics, Swammerdam Institute for Life Sciences, University of Amsterdam, Amsterdam, The Netherlands.

出版信息

Microbiol Spectr. 2025 Mar 4;13(3):e0178524. doi: 10.1128/spectrum.01785-24. Epub 2025 Feb 5.

Abstract

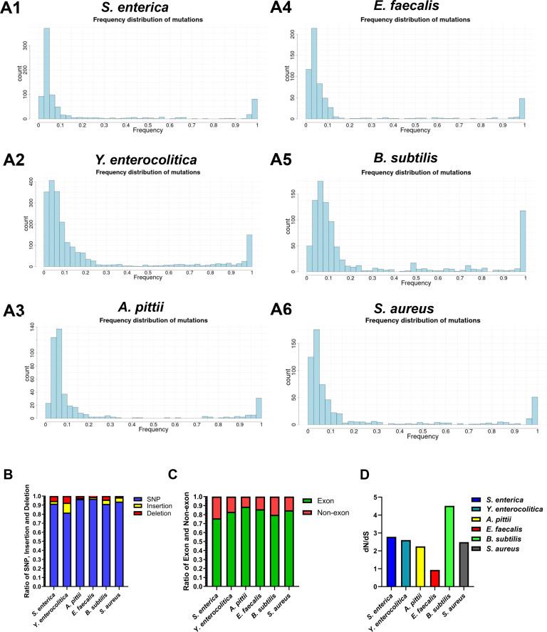
Bacteria can become resistant to antibiotics in two ways: by acquiring resistance genes through horizontal gene transfer and by development of resistance upon exposure to non-lethal concentrations. The importance of the second process, build-up, has not been investigated systematically over a range of species and may be underestimated as a result. To investigate the DNA mutation patterns accompanying the antibiotic resistance acquisition process, six bacterial species encountered in the food chain were exposed to step-wise increasing sublethal concentrations of six antibiotics to develop high levels of resistance. Phenotypic and mutational landscapes were constructed based on whole-genome sequencing at two time points of the evolutionary trajectory. In this study, we found that (1) all of the six strains can develop high levels of resistance against most antibiotics; (2) increased resistance is accompanied by different mutations for each bacterium-antibiotic combination; (3) the number of mutations varies widely, with having by far the most; (4) in the case of fluoroquinolone resistance, a mutational pattern of combined with is conserved in five of six species; and (5) mutations in genes coding for efflux pumps are widely encountered in gram-negative species. The overall conclusion is that very similar phenotypic outcomes are instigated by very different genetic changes. The outcome of this study may assist policymakers when formulating practical strategies to prevent development of antimicrobial resistance in human and veterinary health care.IMPORTANCEMost studies on development of antimicrobial resistance have been performed on . To examine whether the conclusions of this research can be applied to more bacterial species, six species of veterinary importance were made resistant to six antibiotics, each of a different class. The rapid build-up of resistance observed in all six species upon exposure to non-lethal concentrations of antimicrobials indicates a similar ability to adjust to the presence of antibiotics. The large differences in the number of DNA mutations accompanying resistance suggest that the mechanisms and pathways involved may differ. Hence, very similar phenotypes can be the result of various genotypes. The implications of the outcome are to be considered by policymakers in the area of veterinary and human healthcare.

摘要

细菌可通过两种方式对抗生素产生耐药性

通过水平基因转移获得耐药基因,以及在接触非致死浓度抗生素后产生耐药性。第二个过程,即耐药性的逐渐形成,其重要性尚未在一系列物种中得到系统研究,结果可能被低估。为了研究伴随抗生素耐药性获得过程的DNA突变模式,将食物链中出现的六种细菌暴露于六种抗生素逐步增加的亚致死浓度下,以产生高水平的耐药性。基于进化轨迹的两个时间点的全基因组测序构建了表型和突变图谱。在本研究中,我们发现:(1)所有六种菌株都能对大多数抗生素产生高水平耐药性;(2)每种细菌 - 抗生素组合的耐药性增加都伴随着不同的突变;(3)突变数量差异很大,其中[具体细菌名称]的突变数量最多;(4)在氟喹诺酮耐药性的情况下,[具体突变模式]的突变模式在六个物种中的五个中是保守的;(5)编码外排泵的基因中的突变在革兰氏阴性菌中广泛存在。总体结论是,非常不同的基因变化会引发非常相似的表型结果。这项研究的结果可能有助于政策制定者制定切实可行的策略,以预防人类和兽医医疗保健中抗菌药物耐药性的发展。重要性关于抗菌药物耐药性发展的大多数研究都是在[具体研究对象]上进行的。为了检验本研究的结论是否可应用于更多细菌物种,对六种具有兽医重要性的物种进行了耐药性研究,使其对六种不同类别的抗生素产生耐药性。在所有六个物种中,当暴露于非致死浓度的抗菌药物时观察到的耐药性快速形成表明它们具有类似的适应抗生素存在的能力。伴随耐药性的DNA突变数量的巨大差异表明所涉及的机制和途径可能不同。因此,非常相似的表型可能是各种基因型的结果。兽医和人类医疗保健领域的政策制定者应考虑该结果的影响。

https://cdn.ncbi.nlm.nih.gov/pmc/blobs/cd81/11878088/b970d0ab1209/spectrum.01785-24.f001.jpg

文献AI研究员

20分钟写一篇综述,助力文献阅读效率提升50倍。

立即体验

用中文搜PubMed

大模型驱动的PubMed中文搜索引擎

马上搜索

文档翻译

学术文献翻译模型,支持多种主流文档格式。

立即体验