Suppr超能文献

异毛蕊花糖苷通过抑制PDHB介导的葡萄糖代谢重编程减轻肝细胞癌进展。

Isoacteoside alleviates hepatocellular carcinoma progression by inhibiting PDHB-mediated reprogramming of glucose metabolism.

作者信息

Zhao Lijun, Qi Haonan, Liu Weiting, Lv Huiying, Li Peixian, Liu Wenyue, Sun Ruili, Wang Qiongzi, Wang Xiangpeng

机构信息

Henan Key Laboratory of Immunology and Targeted Drugs, Xinxiang Key Laboratory of Tumor Microenvironment and Immunotherapy, School of Medical Technology, Xinxiang Medical University, Xinxiang, Henan Province, China.

出版信息

Commun Biol. 2025 Feb 8;8(1):205. doi: 10.1038/s42003-025-07622-x.

Abstract

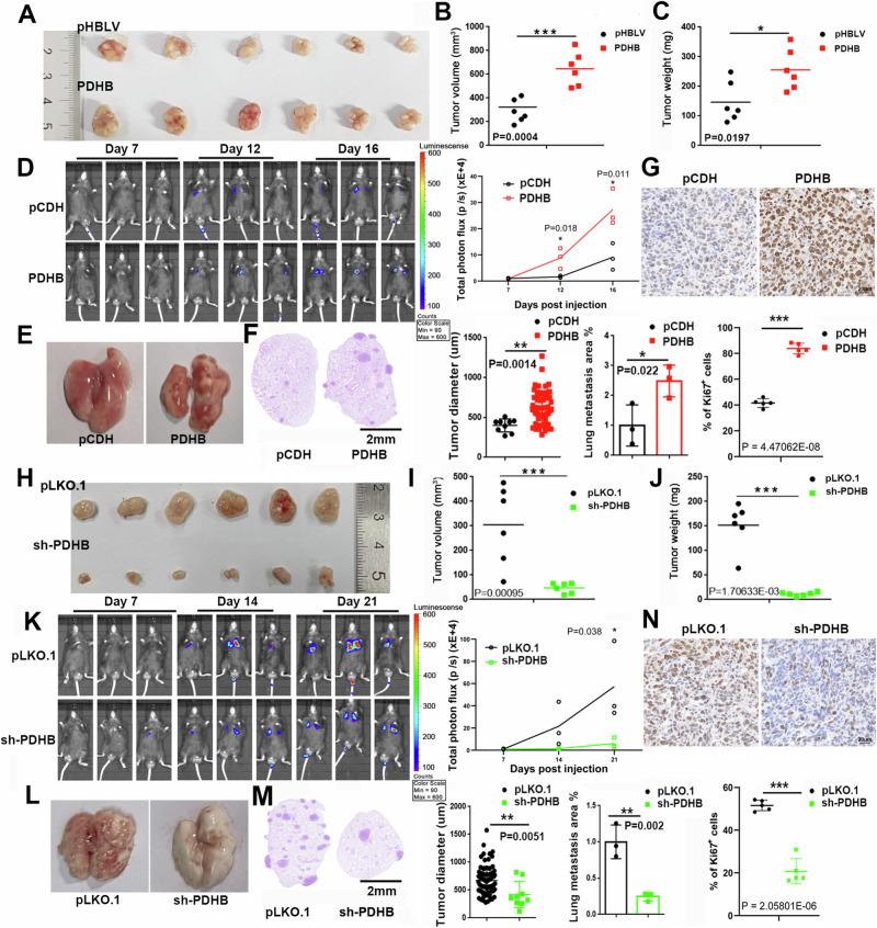
Pyruvate dehydrogenase B (PDHB) is an important component of the pyruvate dehydrogenase complex and is implicated in altering tumor metabolism and promoting malignancy. However, the specific impact of PDHB on hepatocellular carcinoma (HCC) metabolic reprogramming and its role in tumor progression remain to be elucidated. In our investigation, we have discerned a pronounced elevation in PDHB expression within HCC, intricately linked to delayed tumor staging, heightened tumor grading, and diminished prognostic outcomes. PDHB overexpression drives tumor growth and metastasis in vitro and in vivo. Mechanistically, PDHB mediates metabolic reprogramming by binding to the promoter regions of SLC2A1, GPI, and PKM2, promoting glycolysis-related gene transcription, contributes to HCC sorafenib resistance. In addition, Isoacteoside is a targeted inhibitor of PDHB and exert antitumor effects on HCC. In the mouse xenograft model, the combination of isoacteoside and sorafenib shows significantly better effects than sorafenib alone. In summary, our study validates PDHB as an oncogenic drug resistance-related gene capable of predicting HCC tumor progression. PDHB and Isoacteoside could be potential avenues for targeted and combination therapies in liver cancer.

摘要

丙酮酸脱氢酶B(PDHB)是丙酮酸脱氢酶复合体的重要组成部分,与改变肿瘤代谢和促进恶性肿瘤发生有关。然而,PDHB对肝细胞癌(HCC)代谢重编程的具体影响及其在肿瘤进展中的作用仍有待阐明。在我们的研究中,我们发现HCC中PDHB表达明显升高,这与肿瘤分期延迟、肿瘤分级升高和预后不良密切相关。PDHB过表达在体外和体内均可驱动肿瘤生长和转移。机制上,PDHB通过与SLC2A1、GPI和PKM2的启动子区域结合来介导代谢重编程,促进糖酵解相关基因转录,导致HCC对索拉非尼耐药。此外,异荭草苷是PDHB的靶向抑制剂,对HCC具有抗肿瘤作用。在小鼠异种移植模型中,异荭草苷和索拉非尼联合使用的效果明显优于单独使用索拉非尼。总之,我们的研究证实PDHB是一个与肿瘤耐药相关的致癌基因,能够预测HCC的肿瘤进展。PDHB和异荭草苷可能是肝癌靶向治疗和联合治疗的潜在途径。

https://cdn.ncbi.nlm.nih.gov/pmc/blobs/8da2/11807089/acd1acfa6c43/42003_2025_7622_Fig1_HTML.jpg

文献AI研究员

20分钟写一篇综述,助力文献阅读效率提升50倍。

立即体验

用中文搜PubMed

大模型驱动的PubMed中文搜索引擎

马上搜索

文档翻译

学术文献翻译模型,支持多种主流文档格式。

立即体验