Suppr超能文献

靶向CXCR3治疗免疫疗法相关性心肌炎的新型治疗方法

Novel Therapeutic Approach Targeting CXCR3 to Treat Immunotherapy Myocarditis.

作者信息

Huang Yuhsin Vivian, Sun Yin, Chou Harrison, Wagner Noah, Vitale Maria Rosaria, Bayer Abraham L, Xu Bruce, Lee Daniel, Lin Zachary, Branche Corynn, Waliany Sarah, Neal Joel W, Wakelee Heather A, Witteles Ronald M, Nguyen Patricia K, Graves Edward E, Berry Gerald J, Alcaide Pilar, Wu Sean M, Zhu Han

机构信息

Stanford Cardiovascular Institute, CA (Y.V.H., Y.S., H.C., N.W., M.R.V., B.X., Z.L., C.B., R.M.W., P.K.N., S.M.W., H.Z.).

Tufts University School of Medicine, Boston, MA (A.L.B., P.A.).

出版信息

Circ Res. 2025 Feb 28;136(5):473-490. doi: 10.1161/CIRCRESAHA.124.325652. Epub 2025 Feb 11.

Abstract

BACKGROUND

Immune checkpoint inhibitors (ICIs) are successful in treating many cancers but may cause immune-related adverse events. ICI-mediated myocarditis has a high fatality rate with severe cardiovascular consequences. Targeted therapies for ICI myocarditis are currently limited.

METHODS

We used a genetic mouse model of PD1 deletion () along with a novel drug-treated ICI myocarditis mouse model to recapitulate the disease phenotype. We performed single-cell RNA-sequencing, single-cell T-cell receptor sequencing, and cellular indexing of transcriptomes and epitopes on immune cells isolated from and mice at serial time points. We assessed the impact of macrophage deletion in mice, then inhibited CXCR3 (C-X-C motif chemokine receptor 3) in ICI-treated mice to assess the therapeutic effect on myocarditis phenotype. Furthermore, we delineated the functional and mechanistic effects of CXCR3 blockade on T-cell and macrophage interactions. We then correlated the results in human single-cell multiomics data from blood and heart biopsy data from patients with ICI myocarditis.

RESULTS

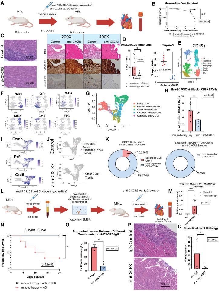
Single-cell multiomics demonstrated expansion of CXCL (C-X-C motif chemokine ligand) 9/10+CCR2+ macrophages and CXCR3hi (C-X-C motif chemokine receptor 3 high-expressing) CD8+ (cluster of differentiation) effector T lymphocytes in the hearts of mice correlating with onset of myocarditis development. Both depletion of CXCL9/10+CCR2+ (C-C motif chemokine receptor) macrophages and CXCR3 blockade, respectively, led to decreased CXCR3hi CD8+ T-cell infiltration into the heart and significantly improved survival. Transwell migration assays demonstrated that the selective blockade of CXCR3 and its ligand, CXCL10, reduced CXCR3+CD8+ T-cell migration toward macrophages, implicating this interaction in T-cell cardiotropism toward cardiac macrophages. Furthermore, cardiomyocyte apoptosis was induced by CXCR3hi CD8+ T cells. Cardiac biopsies from patients with confirmed ICI myocarditis demonstrated infiltrating CXCR3+ T cells and CXCL9+/CXCL10+ macrophages. Both mouse cardiac immune cells and patient peripheral blood immune cells revealed expanded TCRs (T-cell receptors) correlating with CXCR3hi CD8+ T cells in ICI myocarditis samples.

CONCLUSIONS

These findings bring forth the CXCR3-CXCL9/10 axis as an attractive therapeutic target for ICI myocarditis treatment, and more broadly as a druggable pathway in cardiac inflammation.

摘要

背景

免疫检查点抑制剂(ICI)在治疗多种癌症方面取得了成功,但可能会引发免疫相关不良事件。ICI介导的心肌炎死亡率高,会产生严重的心血管后果。目前针对ICI心肌炎的靶向治疗方法有限。

方法

我们使用了一种PD1缺失的基因小鼠模型以及一种新型药物治疗的ICI心肌炎小鼠模型来重现疾病表型。我们在连续时间点对从野生型和基因敲除小鼠分离的免疫细胞进行了单细胞RNA测序、单细胞T细胞受体测序以及转录组和表位的细胞索引。我们评估了巨噬细胞缺失在基因敲除小鼠中的影响,然后在接受ICI治疗的小鼠中抑制CXCR3(C-X-C基序趋化因子受体3),以评估对心肌炎表型的治疗效果。此外,我们阐述了CXCR3阻断对T细胞和巨噬细胞相互作用的功能和机制影响。然后,我们将结果与来自ICI心肌炎患者血液和心脏活检数据的人类单细胞多组学数据进行了关联。

结果

单细胞多组学研究表明,在基因敲除小鼠的心脏中,CXCL(C-X-C基序趋化因子配体)9/10+CCR2+巨噬细胞和CXCR3hi(C-X-C基序趋化因子受体3高表达)CD8+(分化簇)效应T淋巴细胞扩增,这与心肌炎发展的起始相关。分别清除CXCL9/10+CCR2+(C-C基序趋化因子受体)巨噬细胞和阻断CXCR3,均导致CXCR3hi CD8+ T细胞向心脏的浸润减少,并显著提高了生存率。Transwell迁移试验表明,选择性阻断CXCR3及其配体CXCL10可减少CXCR3+CD8+ T细胞向巨噬细胞的迁移,这表明这种相互作用在T细胞向心脏巨噬细胞的嗜心性中起作用。此外,CXCR3hi CD8+ T细胞可诱导心肌细胞凋亡。确诊为ICI心肌炎患者的心脏活检显示有浸润的CXCR3+ T细胞和CXCL9+/CXCL10+巨噬细胞。在ICI心肌炎样本中,小鼠心脏免疫细胞和患者外周血免疫细胞均显示与CXCR3hi CD8+ T细胞相关的TCRs(T细胞受体)扩增。

结论

这些发现揭示了CXCR3-CXCL9/10轴是ICI心肌炎治疗的一个有吸引力的治疗靶点,更广泛地说,是心脏炎症中一个可药物干预的途径。

https://cdn.ncbi.nlm.nih.gov/pmc/blobs/97de/11867805/0b196fcdd01e/res-136-473-g001.jpg

文献AI研究员

20分钟写一篇综述,助力文献阅读效率提升50倍。

立即体验

用中文搜PubMed

大模型驱动的PubMed中文搜索引擎

马上搜索

文档翻译

学术文献翻译模型,支持多种主流文档格式。

立即体验