Suppr超能文献

侵袭前沿的基质机械感知诱导细胞骨架和转录记忆以支持转移。

Matrix mechano-sensing at the invasive front induces a cytoskeletal and transcriptional memory supporting metastasis.

作者信息

Maiques Oscar, Sallan Marta C, Laddach Roman, Pandya Pahini, Varela Adrian, Crosas-Molist Eva, Barcelo Jaume, Courbot Olivia, Liu Yanbo, Graziani Vittoria, Arafat Youssef, Sewell Joanne, Rodriguez-Hernandez Irene, Fanshawe Bruce, Jung-Garcia Yaiza, Imbert Paul Rc, Grasset Eloise M, Albrengues Jean, Santacana Maria, Macià Anna, Tarragona Jordi, Matias-Guiu Xavier, Marti Rosa M, Tsoka Sophia, Gaggioli Cedric, Orgaz Jose L, Fruhwirth Gilbert O, Wallberg Fredrik, Betteridge Kai, Reyes-Aldasoro Constantino Carlos, Haider Syed, Braun Andrejs, Karagiannis Sophia N, Elosegui-Artola Alberto, Sanz-Moreno Victoria

机构信息

Cytoskeleton and metastasis Team, The Breast Cancer Now Toby Robins Research Centre Division of Breast Cancer Research, The Institute of Cancer Research, Chester Beatty Laboratories, London, SW3 6JB, UK.

Centre for Tumour Microenvironment, Barts Cancer Institute, Queen Mary University of London, John Vane Science Building, Charterhouse Square, London, EC1M 6BQ, UK.

出版信息

Nat Commun. 2025 Feb 14;16(1):1394. doi: 10.1038/s41467-025-56299-7.

Abstract

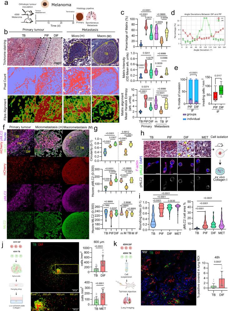
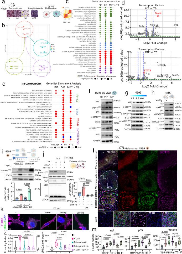
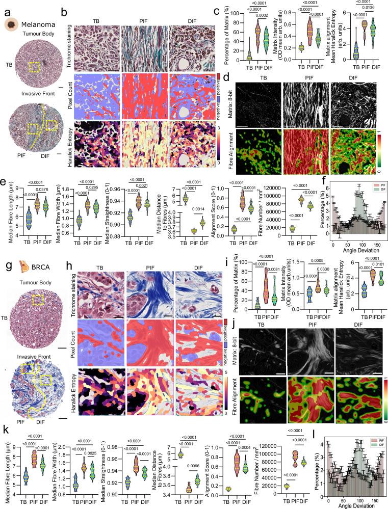
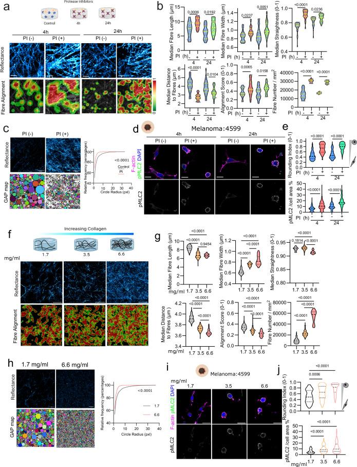
The extracellular matrix (ECM) controls tumour dissemination. We characterise ECM organization in human and mouse tumours, identifying three regions: tumour body, proximal invasive front and distal invasive front. Invasive areas show increased matrix density, fibre thickness, length, and alignment, with unique radial fibre orientation at the distal invasive front correlating with amoeboid invasive features. Using patient samples and murine models, we find that metastases recapitulate ECM features of the primary tumour. Ex vivo culture of murine cancer cells isolated from the different tumour regions reveals a spatial cytoskeletal and transcriptional memory. Several in vitro models recapitulate the in vivo ECM organisation showing that increased matrix induces 3D confinement supporting Rho-ROCK-Myosin II activity, while radial orientation enhances directional invasion. Spatial transcriptomics identifies a mechano-inflammatory program associated with worse prognosis across multiple tumour types. These findings provide mechanistic insights into how ECM organization shapes local invasion and distant metastasis.

摘要

细胞外基质(ECM)控制肿瘤扩散。我们对人类和小鼠肿瘤中的ECM组织进行了表征,确定了三个区域:肿瘤主体、近端侵袭前沿和远端侵袭前沿。侵袭区域显示出基质密度、纤维厚度、长度和排列增加,远端侵袭前沿独特的径向纤维取向与阿米巴样侵袭特征相关。使用患者样本和小鼠模型,我们发现转移灶重现了原发性肿瘤的ECM特征。从不同肿瘤区域分离的小鼠癌细胞的体外培养揭示了一种空间细胞骨架和转录记忆。几种体外模型重现了体内ECM组织,表明增加的基质诱导3D限制,支持Rho-ROCK-肌球蛋白II活性,而径向取向增强定向侵袭。空间转录组学确定了一种与多种肿瘤类型预后较差相关的机械炎症程序。这些发现为ECM组织如何塑造局部侵袭和远处转移提供了机制性见解。

https://cdn.ncbi.nlm.nih.gov/pmc/blobs/699a/11829002/356b270b0b06/41467_2025_56299_Fig1_HTML.jpg

文献AI研究员

20分钟写一篇综述,助力文献阅读效率提升50倍。

立即体验

用中文搜PubMed

大模型驱动的PubMed中文搜索引擎

马上搜索

文档翻译

学术文献翻译模型,支持多种主流文档格式。

立即体验